Department of Microbiology and Immunology, Chang Gung University, Taoyuan, Taiwan.
Graduate Institute of Biomedical Sciences, Chang Gung University, Taoyuan, Taiwan.
PLoS Pathog. 2024 May 30;20(5):e1012279. doi: 10.1371/journal.ppat.1012279. eCollection 2024 May.
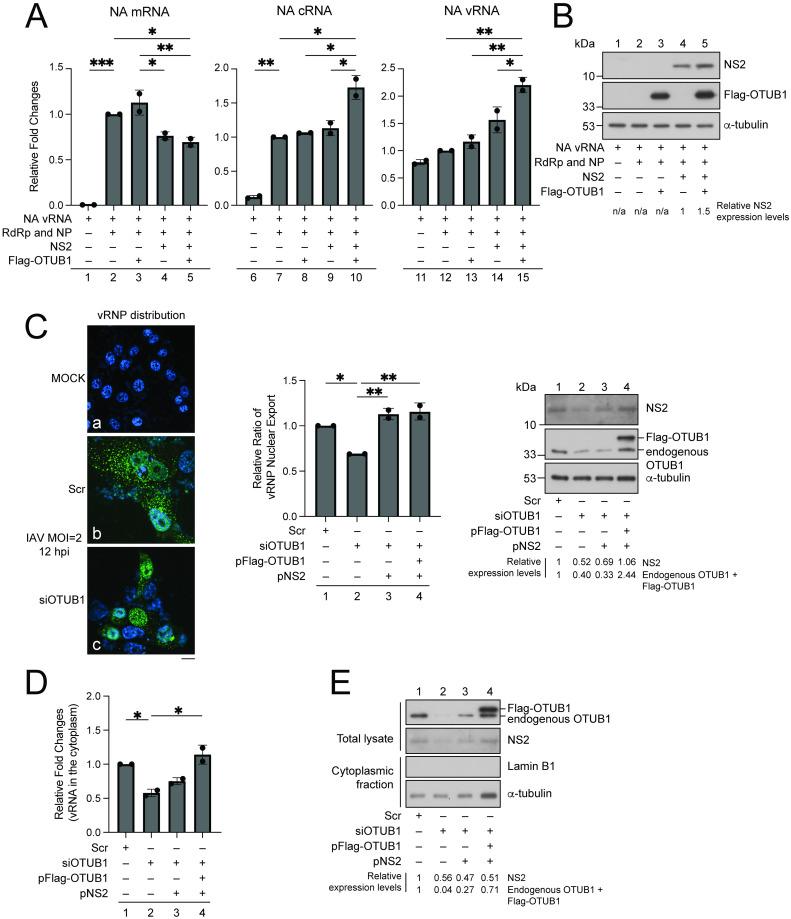
The influenza A virus (IAV) consists of 8 single-stranded, negative-sense viral RNA (vRNA) segments. After infection, vRNA is transcribed, replicated, and wrapped by viral nucleoprotein (NP) to form viral ribonucleoprotein (vRNP). The transcription, replication, and nuclear export of the viral genome are regulated by the IAV protein, NS2, which is translated from spliced mRNA transcribed from viral NS vRNA. This splicing is inefficient, explaining why NS2 is present in low abundance after IAV infection. The levels of NS2 and its subsequent accumulation are thought to influence viral RNA replication and vRNP nuclear export. Here we show that NS2 is ubiquitinated at the K64 and K88 residues by K48-linked and K63-linked polyubiquitin (polyUb) chains, leading to the degradation of NS2 by the proteasome. Additionally, we show that a host deubiquitinase, OTUB1, can remove polyUb chains conjugated to NS2, thereby stabilizing NS2. Accordingly, knock down of OTUB1 by siRNA reduces the nuclear export of vRNP, and reduces the overall production of IAV. These results collectively demonstrate that the levels of NS2 in IAV-infected cells are regulated by a ubiquitination-deubiquitination system involving OTUB1 that is necessary for optimal IAV replication.
甲型流感病毒(IAV)由 8 个单链、负义的病毒 RNA(vRNA)片段组成。感染后,vRNA 被病毒核蛋白(NP)转录、复制和包裹,形成病毒核糖核蛋白(vRNP)。病毒基因组的转录、复制和核输出由 IAV 蛋白 NS2 调节,该蛋白由从病毒 NS vRNA 转录的拼接 mRNA 翻译而来。这种剪接效率低下,这解释了为什么 IAV 感染后 NS2 的丰度很低。NS2 的水平及其随后的积累被认为会影响病毒 RNA 复制和 vRNP 核输出。在这里,我们表明 NS2 在 K64 和 K88 残基上被 K48 连接和 K63 连接的多泛素(polyUb)链泛素化,导致 NS2 被蛋白酶体降解。此外,我们表明宿主去泛素化酶 OTUB1 可以去除连接到 NS2 上的多泛素链,从而稳定 NS2。因此,通过 siRNA 敲低 OTUB1 会减少 vRNP 的核输出,并降低 IAV 的总体产量。这些结果共同表明,IAV 感染细胞中 NS2 的水平受涉及 OTUB1 的泛素化-去泛素化系统调节,该系统对于最佳 IAV 复制是必需的。