• 文献检索
  • 文档翻译
  • 深度研究
  • 学术资讯
  • Suppr Zotero 插件Zotero 插件
  • 邀请有礼
  • 套餐&价格
  • 历史记录
应用&插件
Suppr Zotero 插件Zotero 插件浏览器插件Mac 客户端Windows 客户端微信小程序
定价
高级版会员购买积分包购买API积分包
服务
文献检索文档翻译深度研究API 文档MCP 服务
关于我们
关于 Suppr公司介绍联系我们用户协议隐私条款
关注我们

Suppr 超能文献

核心技术专利:CN118964589B侵权必究
粤ICP备2023148730 号-1Suppr @ 2026

文献检索

告别复杂PubMed语法,用中文像聊天一样搜索,搜遍4000万医学文献。AI智能推荐,让科研检索更轻松。

立即免费搜索

文件翻译

保留排版,准确专业,支持PDF/Word/PPT等文件格式,支持 12+语言互译。

免费翻译文档

深度研究

AI帮你快速写综述,25分钟生成高质量综述,智能提取关键信息,辅助科研写作。

立即免费体验

CBX4 在转录调控和肺腺癌进展中发挥双向作用。

CBX4 plays a bidirectional role in transcriptional regulation and lung adenocarcinoma progression.

机构信息

The Province and Ministry Co-sponsored Collaborative Innovation Center for Medical Epigenetics; Department of Medical Oncology, Tianjin Medical University General Hospital; Department of Biochemistry and Molecular Biology, Tianjin Medical University, Tianjin, 300070, China.

Department of Medical Oncology, Tianjin Medical University General Hospital, Tianjin, 300052, China.

出版信息

Cell Death Dis. 2024 May 30;15(5):378. doi: 10.1038/s41419-024-06745-z.

DOI:10.1038/s41419-024-06745-z
PMID:38816356
原文链接:https://pmc.ncbi.nlm.nih.gov/articles/PMC11140001/
Abstract

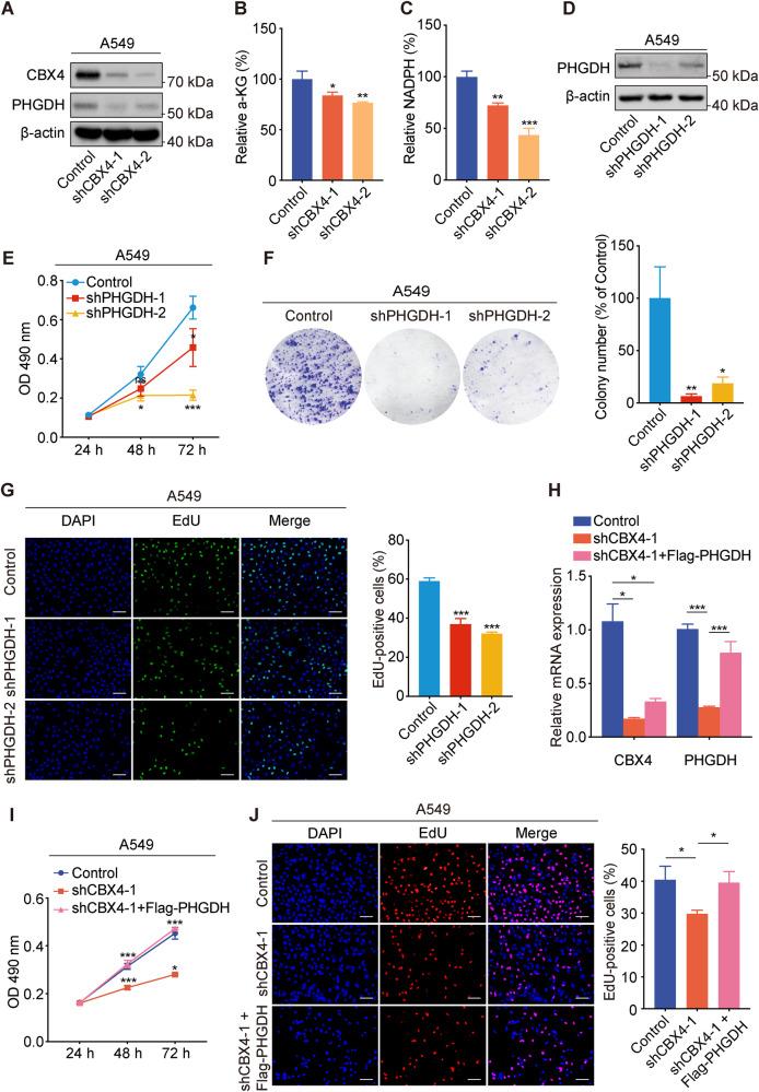
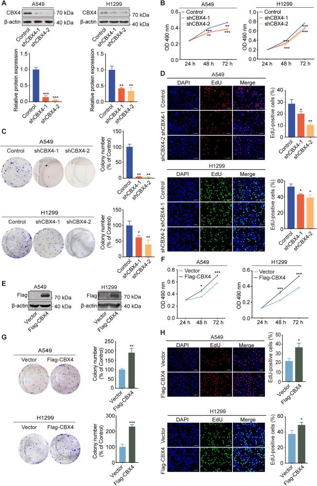
Lung adenocarcinoma (LUAD) remains a leading cause of cancer-related mortality worldwide. Understanding the dysregulated epigenetics governing LUAD progression is pivotal for identifying therapeutic targets. CBX4, a chromobox protein, is reported to be upregulated in LUAD. This study highlights the dual impact of CBX4 on LUAD proliferation and metastasis through a series of rigorous in vitro and in vivo experiments. Further investigation into the underlying mechanism through high-throughput ChIP-seq and RNA-seq reveals that CBX4 functions in promoting LUAD proliferation via upregulating PHGDH expression and subsequent serine biosynthesis, while concurrently suppressing LUAD metastasis by inhibiting ZEB2 transcription. CBX4 facilitates PHGDH transcription through the interaction with GCN5, inducing heightened histone acetylation on the PHGDH promoter. Simultaneously, the inhibition of ZEB2 transcription involves CBX4-mediated recruitment of canonical PRC1 (cPRC1), establishing H2K119ub on the ZEB2 promoter. These findings underscore CBX4's pivotal role as a regulator of LUAD progression, emphasizing its diverse transcriptional regulatory functions contingent upon interactions with specific epigenetic partners. Understanding the nuanced interplay between CBX4 and epigenetic factors sheds light on potential therapeutic avenues in LUAD.

摘要

肺腺癌(LUAD)仍然是全球癌症相关死亡的主要原因。了解调控 LUAD 进展的失调表观遗传学对于确定治疗靶点至关重要。CBX4 是一种染色盒蛋白,据报道在 LUAD 中上调。本研究通过一系列严格的体外和体内实验,强调了 CBX4 对 LUAD 增殖和转移的双重影响。通过高通量 ChIP-seq 和 RNA-seq 进一步研究其潜在机制表明,CBX4 通过上调 PHGDH 表达和随后的丝氨酸生物合成促进 LUAD 增殖,同时通过抑制 ZEB2 转录抑制 LUAD 转移。CBX4 通过与 GCN5 的相互作用促进 PHGDH 转录,导致 PHGDH 启动子上的组蛋白乙酰化增加。同时,ZEB2 转录的抑制涉及 CBX4 介导的规范 PRC1(cPRC1)募集,在 ZEB2 启动子上建立 H2K119ub。这些发现强调了 CBX4 作为 LUAD 进展调节剂的关键作用,强调了其多样化的转录调节功能取决于与特定表观遗传伙伴的相互作用。了解 CBX4 和表观遗传因子之间的细微相互作用为 LUAD 提供了潜在的治疗途径。

https://cdn.ncbi.nlm.nih.gov/pmc/blobs/e6fb/11140001/a57e930f0c7d/41419_2024_6745_Fig7_HTML.jpg
https://cdn.ncbi.nlm.nih.gov/pmc/blobs/e6fb/11140001/ff8eac38f99f/41419_2024_6745_Fig1_HTML.jpg
https://cdn.ncbi.nlm.nih.gov/pmc/blobs/e6fb/11140001/86664197f623/41419_2024_6745_Fig2_HTML.jpg
https://cdn.ncbi.nlm.nih.gov/pmc/blobs/e6fb/11140001/f1424fd23ddf/41419_2024_6745_Fig3_HTML.jpg
https://cdn.ncbi.nlm.nih.gov/pmc/blobs/e6fb/11140001/5aa39fcd4e74/41419_2024_6745_Fig4_HTML.jpg
https://cdn.ncbi.nlm.nih.gov/pmc/blobs/e6fb/11140001/6550bb5eddeb/41419_2024_6745_Fig5_HTML.jpg
https://cdn.ncbi.nlm.nih.gov/pmc/blobs/e6fb/11140001/50652bc7862b/41419_2024_6745_Fig6_HTML.jpg
https://cdn.ncbi.nlm.nih.gov/pmc/blobs/e6fb/11140001/a57e930f0c7d/41419_2024_6745_Fig7_HTML.jpg
https://cdn.ncbi.nlm.nih.gov/pmc/blobs/e6fb/11140001/ff8eac38f99f/41419_2024_6745_Fig1_HTML.jpg
https://cdn.ncbi.nlm.nih.gov/pmc/blobs/e6fb/11140001/86664197f623/41419_2024_6745_Fig2_HTML.jpg
https://cdn.ncbi.nlm.nih.gov/pmc/blobs/e6fb/11140001/f1424fd23ddf/41419_2024_6745_Fig3_HTML.jpg
https://cdn.ncbi.nlm.nih.gov/pmc/blobs/e6fb/11140001/5aa39fcd4e74/41419_2024_6745_Fig4_HTML.jpg
https://cdn.ncbi.nlm.nih.gov/pmc/blobs/e6fb/11140001/6550bb5eddeb/41419_2024_6745_Fig5_HTML.jpg
https://cdn.ncbi.nlm.nih.gov/pmc/blobs/e6fb/11140001/50652bc7862b/41419_2024_6745_Fig6_HTML.jpg
https://cdn.ncbi.nlm.nih.gov/pmc/blobs/e6fb/11140001/a57e930f0c7d/41419_2024_6745_Fig7_HTML.jpg

相似文献

1
CBX4 plays a bidirectional role in transcriptional regulation and lung adenocarcinoma progression.CBX4 在转录调控和肺腺癌进展中发挥双向作用。
Cell Death Dis. 2024 May 30;15(5):378. doi: 10.1038/s41419-024-06745-z.
2
Caveolin-1 inhibits the proliferation and invasion of lung adenocarcinoma via EGFR degradation.小窝蛋白-1通过表皮生长因子受体(EGFR)降解抑制肺腺癌的增殖和侵袭。
Sci Rep. 2025 Jul 1;15(1):21654. doi: 10.1038/s41598-025-05259-8.
3
Effect of defective H2B ubiquitination on the malignancy and repair of DNA double breaks and its significance in lung adenocarcinoma.H2B泛素化缺陷对DNA双链断裂的恶性程度和修复的影响及其在肺腺癌中的意义
Sci Rep. 2025 Jul 2;15(1):22576. doi: 10.1038/s41598-025-06219-y.
4
ADRB2 is regulated by TRIM22 and facilitates lung adenocarcinoma progression via JAK2/STAT3 signaling pathway.β2肾上腺素能受体(ADRB2)受TRIM22调控,并通过JAK2/STAT3信号通路促进肺腺癌进展。
Sci Rep. 2025 Jul 1;15(1):22083. doi: 10.1038/s41598-025-06017-6.
5
Unraveling the role of GPCR signaling in metabolic reprogramming and immune microenvironment of lung adenocarcinoma: a multi-omics study with experimental validation.揭示GPCR信号在肺腺癌代谢重编程和免疫微环境中的作用:一项具有实验验证的多组学研究
Front Immunol. 2025 Jun 6;16:1606125. doi: 10.3389/fimmu.2025.1606125. eCollection 2025.
6
Tannic acid reactivates HIV-1 latency by mediating CBX4 degradation.单宁酸通过介导CBX4降解重新激活HIV-1潜伏。
J Virol. 2025 Jan 31;99(1):e0117324. doi: 10.1128/jvi.01173-24. Epub 2024 Dec 18.
7
TMEM9 promotes lung adenocarcinoma progression via activating the MEK/ERK/STAT3 pathway to induce VEGF expression.跨膜蛋白9(TMEM9)通过激活MEK/ERK/STAT3信号通路诱导血管内皮生长因子(VEGF)表达,从而促进肺腺癌进展。
Cell Death Dis. 2024 Apr 25;15(4):295. doi: 10.1038/s41419-024-06669-8.
8
Novel TEAD1 Inhibitor VT103 Enhances Dabrafenib Efficacy in BRAF V600E Mutated Lung Adenocarcinoma via Survivin Downregulation.新型TEAD1抑制剂VT103通过下调Survivin增强达拉非尼对BRAF V600E突变肺腺癌的疗效。
Cancer Sci. 2025 Jul;116(7):1883-1896. doi: 10.1111/cas.70075. Epub 2025 Apr 9.
9
A specific form of cPRC1 containing CBX4 is co-opted to mediate oncogenic gene repression in diffuse midline glioma.一种含有CBX4的特定形式的cPRC1被用于介导弥漫性中线胶质瘤中的致癌基因抑制。
Mol Cell. 2025 Jun 5;85(11):2110-2127.e7. doi: 10.1016/j.molcel.2025.04.026. Epub 2025 May 21.
10
A novel disulfidptosis-related prognostic gene signature and experimental validation identify as a novel therapeutic target in lung adenocarcinoma.一种新型的与铁死亡相关的预后基因特征及实验验证确定其为肺腺癌中的一个新型治疗靶点。
Cancer Biomark. 2025 Jan;42(1):CBM230276. doi: 10.3233/CBM-230276. Epub 2024 Feb 12.

引用本文的文献

1
Protein post-translational modifications in serine synthetic pathway: functions and molecular mechanisms.丝氨酸合成途径中的蛋白质翻译后修饰:功能与分子机制
Cell Commun Signal. 2025 Jul 1;23(1):311. doi: 10.1186/s12964-025-02327-4.
2
Unravelling the impact of the chromobox proteins in human cancers.解析染色体盒蛋白在人类癌症中的影响。
Cell Death Dis. 2025 Apr 2;16(1):238. doi: 10.1038/s41419-025-07585-1.
3
L-serine metabolic regulation and host respiratory homeostasis.L-丝氨酸代谢调节与宿主呼吸稳态。

本文引用的文献

1
CBX8 promotes lung adenocarcinoma growth and metastasis through transcriptional repression of CDKN2C and SCEL.CBX8 通过转录抑制 CDKN2C 和 SCEL 促进肺腺癌的生长和转移。
J Cell Physiol. 2023 Nov;238(11):2710-2723. doi: 10.1002/jcp.31124. Epub 2023 Sep 21.
2
eIF3i promotes colorectal cancer cell survival via augmenting PHGDH translation.eIF3i 通过增强 PHGDH 翻译促进结直肠癌细胞存活。
J Biol Chem. 2023 Sep;299(9):105177. doi: 10.1016/j.jbc.2023.105177. Epub 2023 Aug 21.
3
PHGDH preserves one-carbon cycle to confer metabolic plasticity in chemoresistant gastric cancer during nutrient stress.
Front Cell Infect Microbiol. 2025 Feb 26;15:1518659. doi: 10.3389/fcimb.2025.1518659. eCollection 2025.
4
Accelerated epigenetic aging in Huntington's disease involves polycomb repressive complex 1.亨廷顿病中加速的表观遗传衰老涉及多梳抑制复合体1。
Nat Commun. 2025 Feb 11;16(1):1550. doi: 10.1038/s41467-025-56722-z.
PHGDH 维持一碳循环以赋予营养压力下化疗耐药胃癌中的代谢可塑性。
Proc Natl Acad Sci U S A. 2023 May 23;120(21):e2217826120. doi: 10.1073/pnas.2217826120. Epub 2023 May 16.
4
EZH2 as a prognostic-related biomarker in lung adenocarcinoma correlating with cell cycle and immune infiltrates.EZH2 作为肺腺癌中与细胞周期和免疫浸润相关的预后相关生物标志物。
BMC Bioinformatics. 2023 Apr 17;24(1):149. doi: 10.1186/s12859-023-05271-7.
5
Non-canonical phosphoglycerate dehydrogenase activity promotes liver cancer growth via mitochondrial translation and respiratory metabolism.非经典磷酸甘油酸脱氢酶活性通过线粒体翻译和呼吸代谢促进肝癌生长。
EMBO J. 2022 Dec 1;41(23):e111550. doi: 10.15252/embj.2022111550. Epub 2022 Oct 31.
6
CBX4 contributes to HIV-1 latency by forming phase-separated nuclear bodies and SUMOylating EZH2.CBX4 通过形成相分离的核体和 SUMO 化 EZH2 促进 HIV-1 潜伏期。
EMBO Rep. 2022 Jul 5;23(7):e53855. doi: 10.15252/embr.202153855. Epub 2022 Jun 1.
7
Lung Adenocarcinoma Tumor Origin: A Guide for Personalized Medicine.肺腺癌肿瘤起源:个性化医疗指南
Cancers (Basel). 2022 Mar 30;14(7):1759. doi: 10.3390/cancers14071759.
8
Persistent high glucose induced EPB41L4A-AS1 inhibits glucose uptake via GCN5 mediating crotonylation and acetylation of histones and non-histones.持续高血糖诱导 EPB41L4A-AS1 通过 GCN5 介导的组蛋白和非组蛋白的琥珀酰化和乙酰化抑制葡萄糖摄取。
Clin Transl Med. 2022 Feb;12(2):e699. doi: 10.1002/ctm2.699.
9
CBX2 and EZH2 cooperatively promote the growth and metastasis of lung adenocarcinoma.CBX2和EZH2共同促进肺腺癌的生长和转移。
Mol Ther Nucleic Acids. 2021 Dec 24;27:670-684. doi: 10.1016/j.omtn.2021.12.032. eCollection 2022 Mar 8.
10
Polycomb Repressive Complex(es) and Their Role in Adult Stem Cells.多梳抑制复合物及其在成体干细胞中的作用。
Genes (Basel). 2021 Sep 24;12(10):1485. doi: 10.3390/genes12101485.