Suppr超能文献

介导细菌防御的非典型IV型分泌系统效应蛋白的鉴定

Identification of atypical T4SS effector proteins mediating bacterial defense.

作者信息

Shen Xi, Yang Zixiang, Li Zihan, Xiong Dan, Liao Jinxing, He Weimei, Shen Danyu, Shao Xiaolong, Niu Ben, He Yongxing, Gao Yong-Gui, Qian Guoliang

机构信息

State Key Laboratory of Biological Interactions and Crop Health, Key Laboratory of Integrated Management of Crop Diseases and Pests, College of Plant Protection Nanjing Agricultural University Nanjing China.

College of Life Science Northeast Forestry University Harbin China.

出版信息

mLife. 2023 Sep 24;2(3):295-307. doi: 10.1002/mlf2.12084. eCollection 2023 Sep.

Abstract

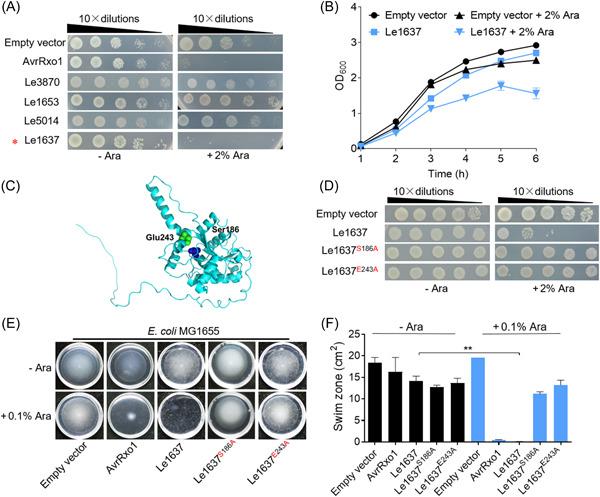
To remain competitive, proteobacteria use various contact-dependent weapon systems to defend against microbial competitors. The bacterial-killing type IV secretion system (T4SS) is one such powerful weapon. It commonly controls the killing/competition between species by secreting the lethal T4SS effector (T4E) proteins carrying conserved XVIPCD domains into competing cells. In this study, we sought knowledge to understand whether the bacterial-killing T4SS-producing bacteria encode T4E-like proteins and further explore their biological functions. To achieve this, we designed a T4E-guided approach to discover T4E-like proteins that are designated as atypical T4Es. Initially, this approach required scientists to perform simple BlastP search to identify T4E homologs that lack the XVIPCD domain in the genomes of T4SS-producing bacteria. These homologous genes were then screened in to identify antibacterial candidates (atypical T4Es) and their neighboring detoxification proteins, followed by testing their gene cotranscription and validating their physical interactions. Using this approach, we did discover two atypical T4E proteins from the plant-beneficial and the phytopathogen . We also provided substantial evidence to show that the atypical T4E protein Le1637-mediated bacterial defense in interspecies interactions between and its competitors. Therefore, the newly designed T4E-guided approach holds promise for detecting functional atypical T4E proteins in bacterial cells.

摘要

为保持竞争力,变形菌利用各种接触依赖性武器系统抵御微生物竞争者。细菌杀伤型IV分泌系统(T4SS)就是这样一种强大的武器。它通常通过将携带保守XVIPCD结构域的致死性T4SS效应蛋白(T4E)分泌到竞争细胞中来控制物种间的杀伤/竞争。在本研究中,我们试图了解产生细菌杀伤性T4SS的细菌是否编码类T4E蛋白,并进一步探索其生物学功能。为实现这一目标,我们设计了一种T4E导向的方法来发现被指定为非典型T4E的类T4E蛋白。最初,这种方法要求科学家进行简单的BlastP搜索,以在产生T4SS的细菌基因组中鉴定缺乏XVIPCD结构域的T4E同源物。然后对这些同源基因进行筛选,以鉴定抗菌候选物(非典型T4E)及其邻近的解毒蛋白,接着测试它们的基因共转录并验证它们的物理相互作用。使用这种方法,我们确实从植物有益菌和植物病原菌中发现了两种非典型T4E蛋白。我们还提供了大量证据表明,非典型T4E蛋白Le1637在[具体菌株1]与其竞争者之间的种间相互作用中介导细菌防御。因此,新设计的T4E导向方法有望检测细菌细胞中的功能性非典型T4E蛋白。

https://cdn.ncbi.nlm.nih.gov/pmc/blobs/e004/10989847/96836fac2540/MLF2-2-295-g003.jpg

文献AI研究员

20分钟写一篇综述,助力文献阅读效率提升50倍。

立即体验

用中文搜PubMed

大模型驱动的PubMed中文搜索引擎

马上搜索

文档翻译

学术文献翻译模型,支持多种主流文档格式。

立即体验