Liu Qi, Xie Jianye, Zhou Runxue, Deng Jin, Nie Weihong, Sun Shuwei, Wang Haiping, Shi Chunying
Department of Human Anatomy, Histology and Embryology, School of Basic Medicine, Qingdao University, Qingdao, Shandong Province, China.
Department of Neurology, The Affiliated Hospital of Qingdao University, Qingdao, Shandong Province, China.
Neural Regen Res. 2025 Feb 1;20(2):503-517. doi: 10.4103/NRR.NRR-D-23-01322. Epub 2024 Apr 3.
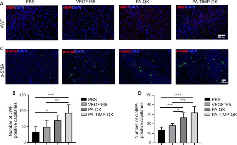
JOURNAL/nrgr/04.03/01300535-202502000-00028/figure1/v/2024-05-28T214302Z/r/image-tiff Vascular endothelial growth factor and its mimic peptide KLTWQELYQLKYKGI (QK) are widely used as the most potent angiogenic factors for the treatment of multiple ischemic diseases. However, conventional topical drug delivery often results in a burst release of the drug, leading to transient retention (inefficacy) and undesirable diffusion (toxicity) in vivo. Therefore, a drug delivery system that responds to changes in the microenvironment of tissue regeneration and controls vascular endothelial growth factor release is crucial to improve the treatment of ischemic stroke. Matrix metalloproteinase-2 (MMP-2) is gradually upregulated after cerebral ischemia. Herein, vascular endothelial growth factor mimic peptide QK was self-assembled with MMP-2-cleaved peptide PLGLAG (TIMP) and customizable peptide amphiphilic (PA) molecules to construct nanofiber hydrogel PA-TIMP-QK. PA-TIMP-QK was found to control the delivery of QK by MMP-2 upregulation after cerebral ischemia/reperfusion and had a similar biological activity with vascular endothelial growth factor in vitro. The results indicated that PA-TIMP-QK promoted neuronal survival, restored local blood circulation, reduced blood-brain barrier permeability, and restored motor function. These findings suggest that the self-assembling nanofiber hydrogel PA-TIMP-QK may provide an intelligent drug delivery system that responds to the microenvironment and promotes regeneration and repair after cerebral ischemia/reperfusion injury.
《期刊》/nrgr/04.03/01300535 - 202502000 - 00028/图1/v/2024 - 05 - 28T214302Z/图像 - 标签图像文件格式 血管内皮生长因子及其模拟肽KLTWQELYQLKYKGI(QK)作为治疗多种缺血性疾病最有效的血管生成因子被广泛应用。然而,传统的局部药物递送常常导致药物的突发释放,从而在体内造成短暂保留(无效)和不良扩散(毒性)。因此,一种能响应组织再生微环境变化并控制血管内皮生长因子释放的药物递送系统对于改善缺血性中风的治疗至关重要。基质金属蛋白酶 - 2(MMP - 2)在脑缺血后会逐渐上调。在此,血管内皮生长因子模拟肽QK与MMP - 2切割肽PLGLAG(TIMP)以及可定制的肽两亲分子(PA)自组装,构建了纳米纤维水凝胶PA - TIMP - QK。研究发现,PA - TIMP - QK在脑缺血/再灌注后通过MMP - 2上调来控制QK的递送,并且在体外具有与血管内皮生长因子相似的生物活性。结果表明,PA - TIMP - QK促进神经元存活、恢复局部血液循环、降低血脑屏障通透性并恢复运动功能。这些发现表明,自组装纳米纤维水凝胶PA - TIMP - QK可能提供一种响应微环境并促进脑缺血/再灌注损伤后再生和修复的智能药物递送系统。