Suppr超能文献

半乳糖凝集素-3的糖聚合物抑制剂可抑制肺动脉高压中组织重塑的标志物。

Glycopolymer Inhibitors of Galectin-3 Suppress the Markers of Tissue Remodeling in Pulmonary Hypertension.

作者信息

Sedlář Antonín, Vrbata David, Pokorná Kateřina, Holzerová Kristýna, Červený Jakub, Kočková Olga, Hlaváčková Markéta, Doubková Martina, Musílková Jana, Křen Vladimír, Kolář František, Bačáková Lucie, Bojarová Pavla

机构信息

Laboratory of Biomaterials and Tissue Engineering, Institute of Physiology of the Czech Academy of Sciences, Vídeňská 1083, Prague 4 CZ-142 00, Czech Republic.

Laboratory of Biotransformation, Institute of Microbiology of the Czech Academy of Sciences, Vídeňská 1083, Prague 4 CZ-142 00, Czech Republic.

出版信息

J Med Chem. 2024 Jun 13;67(11):9214-9226. doi: 10.1021/acs.jmedchem.4c00341. Epub 2024 Jun 3.

Abstract

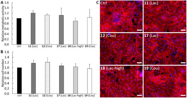
Pulmonary hypertension is a cardiovascular disease with a low survival rate. The protein galectin-3 (Gal-3) binding β-galactosides of cellular glycoproteins plays an important role in the onset and development of this disease. Carbohydrate-based drugs that target Gal-3 represent a new therapeutic strategy in the treatment of pulmonary hypertension. Here, we present the synthesis of novel hydrophilic glycopolymer inhibitors of Gal-3 based on a polyoxazoline chain decorated with carbohydrate ligands. Biolayer interferometry revealed a high binding affinity of these glycopolymers to Gal-3 in the subnanomolar range. In the cell cultures of cardiac fibroblasts and pulmonary artery smooth muscle cells, the most potent glycopolymer (Lac-high) caused a decrease in the expression of markers of tissue remodeling in pulmonary hypertension. The glycopolymers were shown to penetrate into the cells. In a biodistribution and pharmacokinetics study in rats, the glycopolymers accumulated in heart and lung tissues, which are most affected by pulmonary hypertension.

摘要

肺动脉高压是一种生存率较低的心血管疾病。半乳糖凝集素-3(Gal-3)蛋白可结合细胞糖蛋白的β-半乳糖苷,在该疾病的发生和发展中起重要作用。靶向Gal-3的碳水化合物类药物代表了治疗肺动脉高压的一种新的治疗策略。在此,我们展示了基于装饰有碳水化合物配体的聚恶唑啉链合成新型亲水性Gal-3糖聚合物抑制剂。生物层干涉术显示这些糖聚合物在亚纳摩尔范围内对Gal-3具有高结合亲和力。在心脏成纤维细胞和肺动脉平滑肌细胞的细胞培养中,最有效的糖聚合物(Lac-high)导致肺动脉高压中组织重塑标志物的表达降低。这些糖聚合物被证明可渗透到细胞中。在大鼠的生物分布和药代动力学研究中,这些糖聚合物在受肺动脉高压影响最大的心脏和肺组织中蓄积。

https://cdn.ncbi.nlm.nih.gov/pmc/blobs/0c2a/11181325/963bf1d97999/jm4c00341_0006.jpg

文献检索

告别复杂PubMed语法,用中文像聊天一样搜索,搜遍4000万医学文献。AI智能推荐,让科研检索更轻松。

立即免费搜索

文件翻译

保留排版,准确专业,支持PDF/Word/PPT等文件格式,支持 12+语言互译。

免费翻译文档

深度研究

AI帮你快速写综述,25分钟生成高质量综述,智能提取关键信息,辅助科研写作。

立即免费体验