Division of Molecular and Cellular Biology, National Institute of Sensory Organs, NHO Tokyo Medical Center, Tokyo, Japan.
Cancer Proteomics Group, Cancer Precision Medicine Center, Japanese Foundation for Cancer Research, Tokyo, Japan.
Commun Biol. 2024 Jun 3;7(1):676. doi: 10.1038/s42003-024-06384-2.
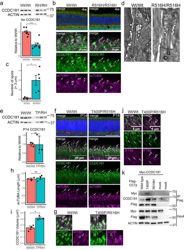
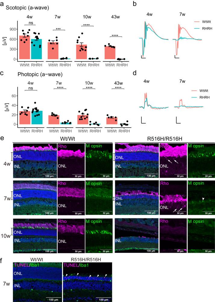
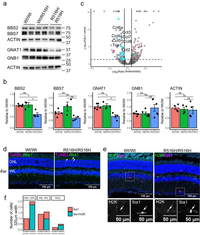
TRiC/CCT is a chaperonin complex required for the folding of cytoplasmic proteins. Although mutations in each subunit of TRiC/CCT are associated with various human neurodegenerative diseases, their impact in mammalian models has not yet been examined. A compound heterozygous mutation in CCT2 (p.[Thr400Pro]; p.[Arg516His]) is causal for Leber congenital amaurosis. Here, we generate mice carrying each mutation and show that Arg516His (R516H) homozygosity causes photoreceptor degeneration accompanied by a significant depletion of TRiC/CCT substrate proteins in the retina. In contrast, Thr400Pro (T400P) homozygosity results in embryonic lethality, and the compound heterozygous mutant (T400P/R516H) mouse showed aberrant cone cell lamination and died 2 weeks after birth. Finally, CCDC181 is identified as a interacting protein for CCTβ protein, and its localization to photoreceptor connecting cilia is compromised in the mutant mouse. Our results demonstrate the distinct impact of each mutation in vivo and suggest a requirement for CCTβ in ciliary maintenance.
TRiC/CCT 是一种伴侣蛋白复合物,对于细胞质蛋白的折叠是必需的。虽然 TRiC/CCT 的每个亚基的突变都与各种人类神经退行性疾病有关,但它们在哺乳动物模型中的影响尚未被研究过。CCT2(p.[Thr400Pro]; p.[Arg516His])的复合杂合突变是导致莱伯先天性黑蒙的原因。在这里,我们生成了携带每个突变的小鼠,并表明 Arg516His(R516H)纯合性导致光感受器变性,同时视网膜中 TRiC/CCT 底物蛋白大量耗竭。相比之下,Thr400Pro(T400P)纯合性导致胚胎致死,而复合杂合突变体(T400P/R516H)小鼠表现出异常的锥体细胞分层,并在出生后 2 周死亡。最后,CCDC181 被鉴定为 CCTβ 蛋白的相互作用蛋白,其在突变小鼠中的定位到光感受器连接纤毛受损。我们的结果表明了每个突变在体内的不同影响,并表明 CCTβ 在纤毛维持中的必要性。