• 文献检索
  • 文档翻译
  • 深度研究
  • 学术资讯
  • Suppr Zotero 插件Zotero 插件
  • 邀请有礼
  • 套餐&价格
  • 历史记录
应用&插件
Suppr Zotero 插件Zotero 插件浏览器插件Mac 客户端Windows 客户端微信小程序
定价
高级版会员购买积分包购买API积分包
服务
文献检索文档翻译深度研究API 文档MCP 服务
关于我们
关于 Suppr公司介绍联系我们用户协议隐私条款
关注我们

Suppr 超能文献

核心技术专利:CN118964589B侵权必究
粤ICP备2023148730 号-1Suppr @ 2026

文献检索

告别复杂PubMed语法,用中文像聊天一样搜索,搜遍4000万医学文献。AI智能推荐,让科研检索更轻松。

立即免费搜索

文件翻译

保留排版,准确专业,支持PDF/Word/PPT等文件格式,支持 12+语言互译。

免费翻译文档

深度研究

AI帮你快速写综述,25分钟生成高质量综述,智能提取关键信息,辅助科研写作。

立即免费体验

九蛋白缺失会干扰破骨细胞的形成并导致过早骨化。

Loss of ninein interferes with osteoclast formation and causes premature ossification.

作者信息

Gilbert Thierry, Gorlt Camille, Barbier Merlin, Duployer Benjamin, Plozza Marianna, Dufrancais Ophélie, Martet Laure-Elene, Dalbard Elisa, Segot Loelia, Tenailleau Christophe, Haren Laurence, Vérollet Christel, Bierkamp Christiane, Merdes Andreas

机构信息

Molecular, Cellular and Developmental Biology, Centre de Biologie Intégrative, UMR5077, CNRS & Université Paul Sabatier, Toulouse, France.

Institut de Pharmacologie et de Biologie Structurale, UMR5089, CNRS & Université Paul Sabatier, Toulouse, France.

出版信息

Elife. 2024 Jun 5;13:e93457. doi: 10.7554/eLife.93457.

DOI:10.7554/eLife.93457
PMID:38836552
原文链接:https://pmc.ncbi.nlm.nih.gov/articles/PMC11175614/
Abstract

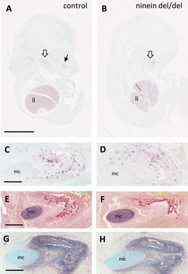
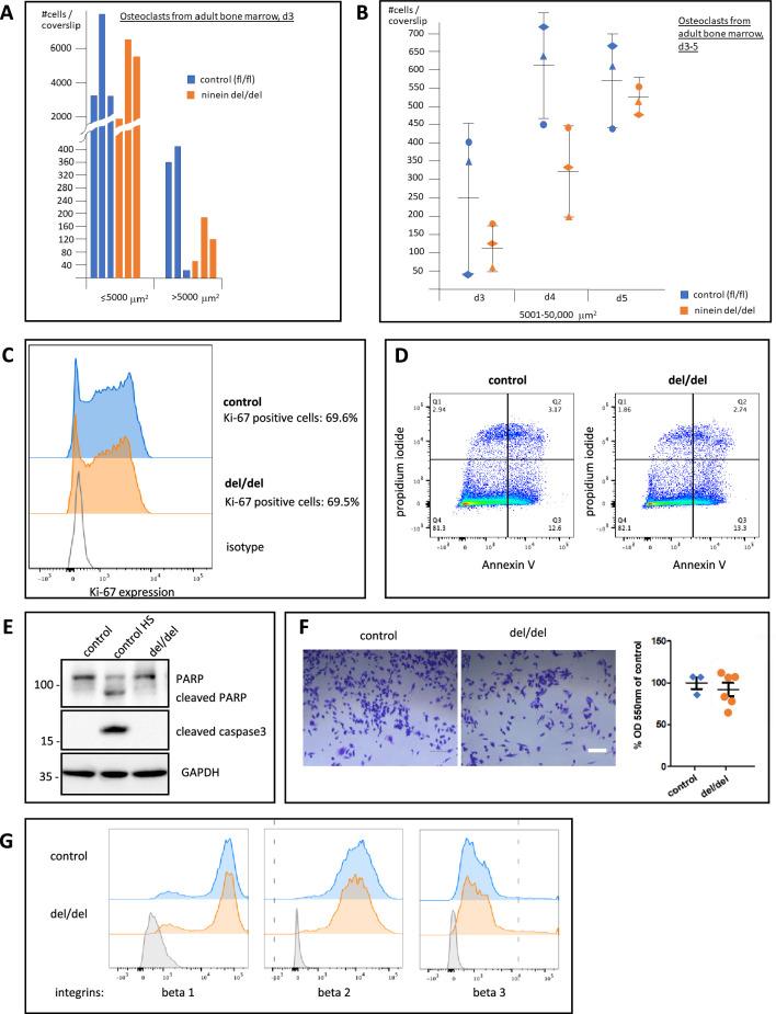
Ninein is a centrosome protein that has been implicated in microtubule anchorage and centrosome cohesion. Mutations in the human gene have been linked to Seckel syndrome and to a rare form of skeletal dysplasia. However, the role of ninein in skeletal development remains unknown. Here, we describe a ninein knockout mouse with advanced endochondral ossification during embryonic development. Although the long bones maintain a regular size, the absence of ninein delays the formation of the bone marrow cavity in the prenatal tibia. Likewise, intramembranous ossification in the skull is more developed, leading to a premature closure of the interfrontal suture. We demonstrate that ninein is strongly expressed in osteoclasts of control mice, and that its absence reduces the fusion of precursor cells into syncytial osteoclasts, whereas the number of osteoblasts remains unaffected. As a consequence, ninein-deficient osteoclasts have a reduced capacity to resorb bone. At the cellular level, the absence of ninein interferes with centrosomal microtubule organization, reduces centrosome cohesion, and provokes the loss of centrosome clustering in multinucleated mature osteoclasts. We propose that centrosomal ninein is important for osteoclast fusion, to enable a functional balance between bone-forming osteoblasts and bone-resorbing osteoclasts during skeletal development.

摘要

九蛋白是一种中心体蛋白,与微管锚定和中心体黏附有关。人类基因中的突变与塞克尔综合征及一种罕见的骨骼发育不良形式有关。然而,九蛋白在骨骼发育中的作用仍不清楚。在此,我们描述了一种在胚胎发育过程中软骨内骨化进程提前的九蛋白基因敲除小鼠。尽管长骨保持正常大小,但九蛋白的缺失会延迟产前胫骨骨髓腔的形成。同样,颅骨的膜内骨化更为发达,导致额间缝过早闭合。我们证明,九蛋白在对照小鼠的破骨细胞中强烈表达,其缺失会减少前体细胞融合为多核破骨细胞,而成骨细胞数量不受影响。因此,缺乏九蛋白的破骨细胞吸收骨的能力降低。在细胞水平上,九蛋白的缺失会干扰中心体微管组织,降低中心体黏附,并导致多核成熟破骨细胞中中心体聚集的丧失。我们认为,中心体九蛋白对破骨细胞融合很重要,以便在骨骼发育过程中实现成骨细胞与破骨细胞之间的功能平衡。

https://cdn.ncbi.nlm.nih.gov/pmc/blobs/5712/11175614/1c3f522b8d59/elife-93457-fig8.jpg
https://cdn.ncbi.nlm.nih.gov/pmc/blobs/5712/11175614/c27ce23c678c/elife-93457-fig1.jpg
https://cdn.ncbi.nlm.nih.gov/pmc/blobs/5712/11175614/d1440ec4dd54/elife-93457-fig2.jpg
https://cdn.ncbi.nlm.nih.gov/pmc/blobs/5712/11175614/94620f1a8e7a/elife-93457-fig3.jpg
https://cdn.ncbi.nlm.nih.gov/pmc/blobs/5712/11175614/db624ecfc237/elife-93457-fig3-figsupp1.jpg
https://cdn.ncbi.nlm.nih.gov/pmc/blobs/5712/11175614/69f8a05380b2/elife-93457-fig4.jpg
https://cdn.ncbi.nlm.nih.gov/pmc/blobs/5712/11175614/168f0bf159a6/elife-93457-fig5.jpg
https://cdn.ncbi.nlm.nih.gov/pmc/blobs/5712/11175614/451dcb9b1a83/elife-93457-fig6.jpg
https://cdn.ncbi.nlm.nih.gov/pmc/blobs/5712/11175614/02c7304f86ae/elife-93457-fig6-figsupp1.jpg
https://cdn.ncbi.nlm.nih.gov/pmc/blobs/5712/11175614/396ad3ff4249/elife-93457-fig7.jpg
https://cdn.ncbi.nlm.nih.gov/pmc/blobs/5712/11175614/f2f78293fc89/elife-93457-fig7-figsupp1.jpg
https://cdn.ncbi.nlm.nih.gov/pmc/blobs/5712/11175614/1c3f522b8d59/elife-93457-fig8.jpg
https://cdn.ncbi.nlm.nih.gov/pmc/blobs/5712/11175614/c27ce23c678c/elife-93457-fig1.jpg
https://cdn.ncbi.nlm.nih.gov/pmc/blobs/5712/11175614/d1440ec4dd54/elife-93457-fig2.jpg
https://cdn.ncbi.nlm.nih.gov/pmc/blobs/5712/11175614/94620f1a8e7a/elife-93457-fig3.jpg
https://cdn.ncbi.nlm.nih.gov/pmc/blobs/5712/11175614/db624ecfc237/elife-93457-fig3-figsupp1.jpg
https://cdn.ncbi.nlm.nih.gov/pmc/blobs/5712/11175614/69f8a05380b2/elife-93457-fig4.jpg
https://cdn.ncbi.nlm.nih.gov/pmc/blobs/5712/11175614/168f0bf159a6/elife-93457-fig5.jpg
https://cdn.ncbi.nlm.nih.gov/pmc/blobs/5712/11175614/451dcb9b1a83/elife-93457-fig6.jpg
https://cdn.ncbi.nlm.nih.gov/pmc/blobs/5712/11175614/02c7304f86ae/elife-93457-fig6-figsupp1.jpg
https://cdn.ncbi.nlm.nih.gov/pmc/blobs/5712/11175614/396ad3ff4249/elife-93457-fig7.jpg
https://cdn.ncbi.nlm.nih.gov/pmc/blobs/5712/11175614/f2f78293fc89/elife-93457-fig7-figsupp1.jpg
https://cdn.ncbi.nlm.nih.gov/pmc/blobs/5712/11175614/1c3f522b8d59/elife-93457-fig8.jpg

相似文献

1
Loss of ninein interferes with osteoclast formation and causes premature ossification.九蛋白缺失会干扰破骨细胞的形成并导致过早骨化。
Elife. 2024 Jun 5;13:e93457. doi: 10.7554/eLife.93457.
2
Microtubule minus-end anchorage at centrosomal and non-centrosomal sites: the role of ninein.微管负端在中心体和非中心体位点的锚定:九蛋白的作用。
J Cell Sci. 2000 Sep;113 ( Pt 17):3013-23. doi: 10.1242/jcs.113.17.3013.
3
Epidermal development requires ninein for spindle orientation and cortical microtubule organization.表皮发育需要 ninein 来定向纺锤体和组织皮层微管。
Life Sci Alliance. 2019 Mar 28;2(2). doi: 10.26508/lsa.201900373. Print 2019 Apr.
4
Role of CSF-1 in bone and bone marrow development.集落刺激因子-1在骨骼和骨髓发育中的作用。
Mol Reprod Dev. 1997 Jan;46(1):75-83; discussion 83-4. doi: 10.1002/(SICI)1098-2795(199701)46:1<75::AID-MRD12>3.0.CO;2-2.
5
Microtubule nucleation and anchoring at the centrosome are independent processes linked by ninein function.微管在中心体的成核和锚定是由九蛋白功能联系起来的独立过程。
J Cell Sci. 2005 Apr 15;118(Pt 8):1565-75. doi: 10.1242/jcs.02302. Epub 2005 Mar 22.
6
Ninein is released from the centrosome and moves bi-directionally along microtubules.九蛋白从中心体释放,并沿微管双向移动。
J Cell Sci. 2007 Sep 1;120(Pt 17):3064-74. doi: 10.1242/jcs.010322. Epub 2007 Aug 14.
7
Human ninein is a centrosomal autoantigen recognized by CREST patient sera and plays a regulatory role in microtubule nucleation.人类九蛋白是一种可被CREST患者血清识别的中心体自身抗原,在微管成核过程中发挥调节作用。
Cell Cycle. 2004 Jul;3(7):923-30. Epub 2004 Jul 27.
8
Trichoplein controls microtubule anchoring at the centrosome by binding to Odf2 and ninein.Trichoplein 通过与 Odf2 和 ninein 结合来控制中心体处的微管锚定。
J Cell Sci. 2011 Mar 15;124(Pt 6):857-64. doi: 10.1242/jcs.075705. Epub 2011 Feb 15.
9
Relocalization of a microtubule-anchoring protein, ninein, from the centrosome to dendrites during differentiation of mouse neurons.在小鼠神经元分化过程中,微管锚定蛋白 ninein 从中心体向树突重新定位。
Histochem Cell Biol. 2009 Nov;132(5):515-24. doi: 10.1007/s00418-009-0631-z. Epub 2009 Aug 19.
10
JAK2 tyrosine kinase phosphorylates and is negatively regulated by centrosomal protein Ninein.JAK2酪氨酸激酶被中心体蛋白Ninein磷酸化并受到其负调控。
Mol Cell Biol. 2015 Jan;35(1):111-31. doi: 10.1128/MCB.01138-14. Epub 2014 Oct 20.

引用本文的文献

1
Ninein isoform contributions to intracellular processes and macrophage immune function.Ninein异构体对细胞内过程和巨噬细胞免疫功能的作用。
J Biol Chem. 2025 May;301(5):108419. doi: 10.1016/j.jbc.2025.108419. Epub 2025 Mar 18.
2
Amplified centrosomes-more than just a threat.扩增的中心体——不仅仅是威胁。
EMBO Rep. 2024 Oct;25(10):4153-4167. doi: 10.1038/s44319-024-00260-0. Epub 2024 Sep 16.
3
Ninein domains required for its localization, association with partners dynein and ensconsin, and microtubule organization.其定位、与动力蛋白和驱动蛋白结合蛋白的关联以及微管组织所需的九蛋白结构域。

本文引用的文献

1
Ninein promotes F-actin cup formation and inward phagosome movement during phagocytosis in macrophages.Nin 在巨噬细胞的吞噬作用中促进 F-actin 杯形成和向内的吞噬体运动。
Mol Biol Cell. 2024 Mar 1;35(3):ar26. doi: 10.1091/mbc.E23-06-0216. Epub 2023 Dec 20.
2
Centrosome clustering control in osteoclasts through CCR5-mediated signaling.破骨细胞中通过 CCR5 介导的信号通路控制中心体聚集。
Sci Rep. 2023 Nov 27;13(1):20813. doi: 10.1038/s41598-023-48140-2.
3
Centrosome linker diversity and its function in centrosome clustering and mitotic spindle formation.
Mol Biol Cell. 2024 Sep 1;35(9):ar116. doi: 10.1091/mbc.E23-06-0245. Epub 2024 Jul 18.
中心体连接蛋白的多样性及其在中心体聚集和有丝分裂纺锤体形成中的功能。
EMBO J. 2023 Sep 4;42(17):e109738. doi: 10.15252/embj.2021109738. Epub 2023 Jul 4.
4
FGF signaling in cranial suture development and related diseases.成纤维细胞生长因子信号在颅缝发育及相关疾病中的作用
Front Cell Dev Biol. 2023 Jun 1;11:1112890. doi: 10.3389/fcell.2023.1112890. eCollection 2023.
5
BMP signaling during craniofacial development: new insights into pathological mechanisms leading to craniofacial anomalies.颅面发育过程中的骨形态发生蛋白信号传导:对导致颅面异常的病理机制的新见解。
Front Physiol. 2023 May 18;14:1170511. doi: 10.3389/fphys.2023.1170511. eCollection 2023.
6
Multiple centrosomes enhance migration and immune cell effector functions of mature dendritic cells.多个中心体增强成熟树突状细胞的迁移和免疫细胞效应功能。
J Cell Biol. 2022 Dec 5;221(12). doi: 10.1083/jcb.202107134. Epub 2022 Oct 10.
7
Postmitotic centriole disengagement and maturation leads to centrosome amplification in polyploid trophoblast giant cells.有丝分裂后中心体脱离和成熟导致多倍体滋养层巨细胞中心体扩增。
Mol Biol Cell. 2022 Nov 1;33(13):ar118. doi: 10.1091/mbc.E22-05-0182. Epub 2022 Aug 24.
8
Duplication and Segregation of Centrosomes during Cell Division.有丝分裂过程中中心体的复制和分离。
Cells. 2022 Aug 7;11(15):2445. doi: 10.3390/cells11152445.
9
The Cytoplasmic Dynein Associated Protein NDE1 Regulates Osteoclastogenesis by Modulating M-CSF and RANKL Signaling Pathways.细胞质动力蛋白相关蛋白 NDE1 通过调节 M-CSF 和 RANKL 信号通路调节破骨细胞生成。
Cells. 2021 Dec 22;11(1):13. doi: 10.3390/cells11010013.
10
Cellular and molecular actors of myeloid cell fusion: podosomes and tunneling nanotubes call the tune.髓样细胞融合的细胞和分子因素:足突和隧道纳米管定调。
Cell Mol Life Sci. 2021 Sep;78(17-18):6087-6104. doi: 10.1007/s00018-021-03875-x. Epub 2021 Jul 23.