Suppr超能文献

Caspase-3 依赖性切割 14-3-3η对 MDA5 失活的时间调控。

Temporal regulation of MDA5 inactivation by Caspase-3 dependent cleavage of 14-3-3η.

机构信息

Institute of Biochemistry and Molecular Biology, College of Medicine, National Taiwan University, Taipei City, Taiwan.

Department of Clinical Laboratory Sciences and Medical Biotechnology, College of Medicine, National Taiwan University, Taipei City, Taiwan.

出版信息

PLoS Pathog. 2024 Jun 6;20(6):e1012287. doi: 10.1371/journal.ppat.1012287. eCollection 2024 Jun.

Abstract

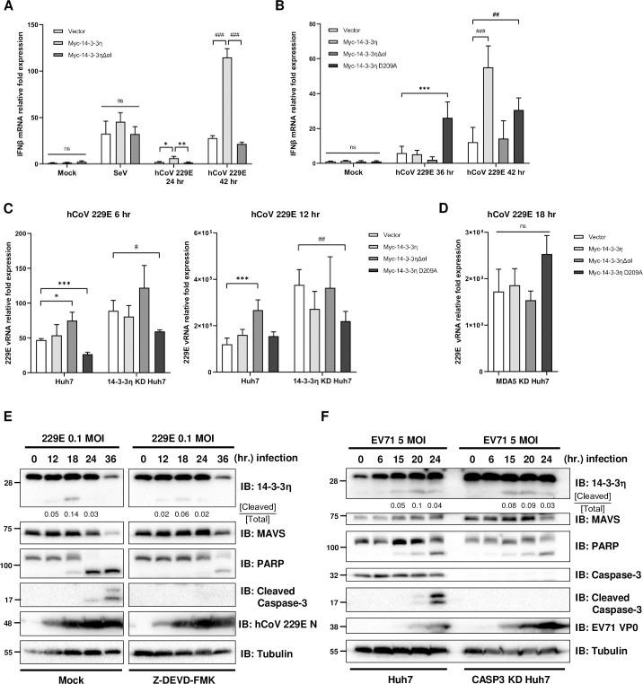
The kinetics of type I interferon (IFN) induction versus the virus replication compete, and the result of the competition determines the outcome of the infection. Chaperone proteins that involved in promoting the activation kinetics of PRRs rapidly trigger antiviral innate immunity. We have previously shown that prior to the interaction with MAVS to induce type I IFN, 14-3-3η facilitates the oligomerization and intracellular redistribution of activated MDA5. Here we report that the cleavage of 14-3-3η upon MDA5 activation, and we identified Caspase-3 activated by MDA5-dependent signaling was essential to produce sub-14-3-3η lacking the C-terminal helix (αI) and tail. The cleaved form of 14-3-3η (sub-14-3-3η) could strongly interact with MDA5 but could not support MDA5-dependent type I IFN induction, indicating the opposite functions between the full-length 14-3-3η and sub-14-3-3η. During human coronavirus or enterovirus infections, the accumulation of sub-14-3-3η was observed along with the activation of Caspase-3, suggesting that RNA viruses may antagonize 14-3-3η by promoting the formation of sub-14-3-3η to impair antiviral innate immunity. In conclusion, sub-14-3-3η, which could not promote MDA5 activation, may serve as a negative feedback to return to homeostasis to prevent excessive type I IFN production and unnecessary inflammation.

摘要

I 型干扰素(IFN)的诱导动力学与病毒复制竞争,竞争的结果决定了感染的结果。参与促进 PRR 激活动力学的伴侣蛋白迅速触发抗病毒先天免疫。我们之前已经表明,在与 MAVS 相互作用诱导 I 型 IFN 之前,14-3-3η 促进激活 MDA5 的寡聚化和细胞内重分布。在这里,我们报告 MDA5 激活时 14-3-3η 的切割,并且我们鉴定了由 MDA5 依赖性信号激活的 Caspase-3 对于产生缺乏 C 末端螺旋(αI)和尾巴的亚 14-3-3η 是必不可少的。14-3-3η 的切割形式(亚 14-3-3η)可以与 MDA5 强烈相互作用,但不能支持 MDA5 依赖性 I 型 IFN 诱导,表明全长 14-3-3η 和亚 14-3-3η 之间的功能相反。在人类冠状病毒或肠病毒感染期间,观察到随着 Caspase-3 的激活,亚 14-3-3η 的积累,表明 RNA 病毒可能通过促进亚 14-3-3η 的形成来拮抗 14-3-3η,从而损害抗病毒先天免疫。总之,不能促进 MDA5 激活的亚 14-3-3η 可能作为负反馈回到平衡状态,以防止过度产生 I 型 IFN 和不必要的炎症。

https://cdn.ncbi.nlm.nih.gov/pmc/blobs/0a08/11185488/46eb3fb69227/ppat.1012287.g001.jpg

文献AI研究员

20分钟写一篇综述,助力文献阅读效率提升50倍。

立即体验

用中文搜PubMed

大模型驱动的PubMed中文搜索引擎

马上搜索

文档翻译

学术文献翻译模型,支持多种主流文档格式。

立即体验