Suppr超能文献

鉴定与多发性骨髓瘤发展相关的潜在免疫相关机制。

Identification of potential immune-related mechanisms related to the development of multiple myeloma.

机构信息

Department of Hematology, The Affiliated Cancer Hospital of Zhengzhou University & Henan Cancer Hospital, Zhengzhou, Henan 450008, China.

The Academy of Medical Science, College of Medical, Zhengzhou University, Zhengzhou, Henan 450052, China.

出版信息

Chin Med J (Engl). 2024 Jul 5;137(13):1603-1613. doi: 10.1097/CM9.0000000000003116. Epub 2024 Jun 6.

Abstract

BACKGROUND

Although significant advances have been made in the treatment of multiple myeloma (MM), leading to unprecedented response and survival rates among patients, the majority eventually relapse, and a cure remains elusive. This situation is closely related to an incomplete understanding of the immune microenvironment, especially monocytes/macrophages in patients with treatment-naïve MM. The aim of this study was to provide insight into the immune microenvironment, especially monocytes/macrophages, in patients with treatment-naïve MM.

METHODS

This study used the single-cell RNA sequencing (scRNA-seq) data of both patients with MM and heathy donors to identify immune cells, including natural killer (NK) cells, T cells, dendritic cells (DCs), and monocytes/macrophages. Transcriptomic data and flow cytometry analysis of monocytes/macrophages were used to further examine the effect of monocytes/macrophages in treatment-naïve MM patients.

RESULTS

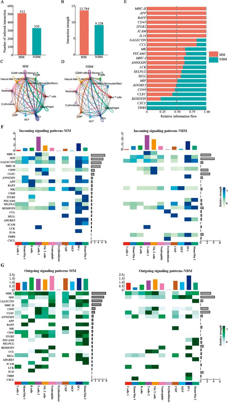
A significant difference was observed between the bone marrow (BM) immune cells of the healthy controls and treatment-naïve MM patients through scRNA-seq. It is noteworthy that, through an scRNA-seq data analysis, this study found that interferon (IFN)-induced NK/T cells, terminally differentiated effector memory (TEMRA) cells, T-helper cells characterized by expression of IFN-stimulated genes (ISG + Th cells), IFN-responding exhausted T cells, mannose receptor C-type 1 (MRC1) + DCs, IFN-responding DCs, MHCII + DCs, and immunosuppressive monocytes/macrophages were enriched in patients with treatment-naïve MM. Significantly, transcriptomic data of monocytes/macrophages demonstrated that "don't eat me"-related genes and IFN-induced genes increase in treatment-naïve MM patients. Furthermore, scRNA-seq, transcriptomic data, and flow cytometry also showed an increased proportion of CD16 + monocytes/macrophages and expression level of CD16. Cell-cell communication analysis indicated that monocytes/macrophages, whose related important signaling pathways include migration inhibitory factor (MIF) and interleukin 16 (IL-16) signaling pathway, are key players in treatment-naïve MM patients.

CONCLUSIONS

Our findings provide a comprehensive and in-depth molecular characterization of BM immune cell census in MM patients, especially for monocytes/macrophages. Targeting macrophages may be a novel treatment strategy for patients with MM.

摘要

背景

尽管多发性骨髓瘤(MM)的治疗已经取得了重大进展,使患者的反应率和生存率达到了前所未有的水平,但大多数患者最终仍会复发,且仍难以治愈。这种情况与对免疫微环境的认识不完整密切相关,尤其是在治疗初治 MM 患者中。本研究旨在深入了解治疗初治 MM 患者的免疫微环境,尤其是单核细胞/巨噬细胞。

方法

本研究使用 MM 患者和健康供者的单细胞 RNA 测序(scRNA-seq)数据,鉴定免疫细胞,包括自然杀伤(NK)细胞、T 细胞、树突状细胞(DC)和单核细胞/巨噬细胞。通过 scRNA-seq 数据和单核细胞/巨噬细胞的流式细胞术分析,进一步研究单核细胞/巨噬细胞在治疗初治 MM 患者中的作用。

结果

scRNA-seq 显示,健康对照组和治疗初治 MM 患者的骨髓(BM)免疫细胞存在显著差异。值得注意的是,通过 scRNA-seq 数据分析,本研究发现,IFN 诱导的 NK/T 细胞、终末分化效应记忆(TEMRA)细胞、表达 IFN 刺激基因(ISG+Th 细胞)的 T 辅助细胞、IFN 应答耗竭 T 细胞、甘露糖受体 C 型 1(MRC1)+DC、IFN 应答 DC、MHCII+DC 和免疫抑制性单核细胞/巨噬细胞在治疗初治 MM 患者中富集。显著的是,单核细胞/巨噬细胞的转录组数据表明,治疗初治 MM 患者的“不要吃我”-相关基因和 IFN 诱导基因增加。此外,scRNA-seq、转录组数据和流式细胞术还显示 CD16+单核细胞/巨噬细胞的比例增加和 CD16 的表达水平增加。细胞-细胞通讯分析表明,单核细胞/巨噬细胞是治疗初治 MM 患者的关键细胞,其相关重要信号通路包括迁移抑制因子(MIF)和白细胞介素 16(IL-16)信号通路。

结论

本研究提供了 MM 患者 BM 免疫细胞普查的全面和深入的分子特征描述,尤其是对单核细胞/巨噬细胞。靶向巨噬细胞可能是 MM 患者的一种新的治疗策略。

https://cdn.ncbi.nlm.nih.gov/pmc/blobs/dc50/11230759/f792b5dd0f26/cm9-137-1603-g001.jpg

文献AI研究员

20分钟写一篇综述,助力文献阅读效率提升50倍。

立即体验

用中文搜PubMed

大模型驱动的PubMed中文搜索引擎

马上搜索

文档翻译

学术文献翻译模型,支持多种主流文档格式。

立即体验