• 文献检索
  • 文档翻译
  • 深度研究
  • 学术资讯
  • Suppr Zotero 插件Zotero 插件
  • 邀请有礼
  • 套餐&价格
  • 历史记录
应用&插件
Suppr Zotero 插件Zotero 插件浏览器插件Mac 客户端Windows 客户端微信小程序
定价
高级版会员购买积分包购买API积分包
服务
文献检索文档翻译深度研究API 文档MCP 服务
关于我们
关于 Suppr公司介绍联系我们用户协议隐私条款
关注我们

Suppr 超能文献

核心技术专利:CN118964589B侵权必究
粤ICP备2023148730 号-1Suppr @ 2026

文献检索

告别复杂PubMed语法,用中文像聊天一样搜索,搜遍4000万医学文献。AI智能推荐,让科研检索更轻松。

立即免费搜索

文件翻译

保留排版,准确专业,支持PDF/Word/PPT等文件格式,支持 12+语言互译。

免费翻译文档

深度研究

AI帮你快速写综述,25分钟生成高质量综述,智能提取关键信息,辅助科研写作。

立即免费体验

SLC1A5 水平升高与肝细胞癌经动脉化疗栓塞治疗预后不良和耐药相关。

Elevated SLC1A5 associated with poor prognosis and therapeutic resistance to transarterial chemoembolization in hepatocellular carcinoma.

机构信息

Department of Interventional Oncology, the First Affiliated Hospital, Sun Yat-Sen University, No. 58 Zhongshan 2 Road, Guangzhou, Guangdong Province, 510080, P. R. China.

Department of Endoscopy, State Key Laboratory of Oncology in South China, Sun Yat-Sen University Cancer Center, Guangdong Provincial Clinical Research Center for Cancer, Guangzhou, Guangdong Province, 510060, P. R. China.

出版信息

J Transl Med. 2024 Jun 6;22(1):543. doi: 10.1186/s12967-024-05298-1.

DOI:10.1186/s12967-024-05298-1
PMID:38844930
原文链接:https://pmc.ncbi.nlm.nih.gov/articles/PMC11157896/
Abstract

BACKGROUND

Hepatocellular carcinoma (HCC) is a common malignant tumor, and glutamine is vital for tumor cells. The role of glutamine transporter SLC1A5 in tumor progression and transarterial chemoembolization (TACE) efficacy is under study. This research seeks to determine the impact of SLC1A5 expression on the prognosis and TACE efficacy of HCC and elucidate its mechanisms.

METHODS

SLC1A5 expression in HCC, correlation with patient outcomes, and response to TACE were studied in an open access liver cancer dataset and confirmed in our cohort. Additionally, the correlation between SLC1A5 expression and hypoxia, angiogenesis and immune infiltration was analyzed and verified by immunohistochemistry, immunofluorescence and transcriptome sequencing. Liver cancer cell lines with SLC1A5 expression knockdown or overexpression were constructed, and cell proliferation, colony formation, apoptosis, migration and drug sensitivity as well as in vivo xenograft tumor were measured. A gene set enrichment analysis was conducted to determine the signaling pathway influenced by SLC1A5, and a western blot analysis was performed to detect protein expression alterations.

RESULTS

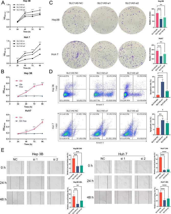
SLC1A5 expression was higher in HCC tissue and associated with poor survival and TACE resistance. Hypoxia could stimulate the upregulation of glutamine transport, angiogenesis and SLC1A5 expression. The SLC1A5 expression was positively correlated with hypoxia and angiogenesis-related genes, immune checkpoint pathways, macrophage, Tregs, and other immunosuppressive cells infiltration. Knockdown of SLC1A5 decreased proliferation, colony formation, and migration, but increased apoptosis and increased sensitivity to chemotherapy drugs. Downregulation of SLC1A5 resulted in a decrease in Vimentin and N-cadherin expression, yet an increase in E-cadherin expression. Upregulation of SLC1A5 increased Vimentin and N-cadherin expression, while decreasing E-cadherin. Overexpression of β-catenin in SLC1A5-knockdown HCC cell lines could augment Vimentin and N-cadherin expression, suppress E-cadherin expression, and increase the migration and drug resistance.

CONCLUSIONS

Elevated SLC1A5 was linked to TACE resistance and survival shortening in HCC patients. SLC1A5 was positively correlated with hypoxia, angiogenesis, and immunosuppression. SLC1A5 may mediate HCC cell migration and drug resistance via Epithelial-mesenchymal transition (EMT) pathway.

摘要

背景

肝细胞癌(HCC)是一种常见的恶性肿瘤,谷氨酰胺对肿瘤细胞至关重要。谷氨酰胺转运体 SLC1A5 在肿瘤进展和经动脉化疗栓塞(TACE)疗效中的作用正在研究中。本研究旨在确定 SLC1A5 表达对 HCC 患者预后和 TACE 疗效的影响,并阐明其机制。

方法

在一个开放获取的肝癌数据集和我们的队列中研究了 SLC1A5 在 HCC 中的表达、与患者结局的相关性以及对 TACE 的反应。此外,通过免疫组织化学、免疫荧光和转录组测序分析并验证了 SLC1A5 表达与缺氧、血管生成和免疫浸润的相关性。构建了 SLC1A5 表达下调或过表达的肝癌细胞系,并测量了细胞增殖、集落形成、凋亡、迁移和药物敏感性以及体内异种移植肿瘤。进行了基因集富集分析以确定受 SLC1A5 影响的信号通路,并进行了 Western blot 分析以检测蛋白表达变化。

结果

SLC1A5 在 HCC 组织中的表达较高,与生存不良和 TACE 耐药有关。缺氧可刺激谷氨酰胺转运、血管生成和 SLC1A5 表达上调。SLC1A5 表达与缺氧和血管生成相关基因、免疫检查点途径、巨噬细胞、Tregs 和其他免疫抑制细胞浸润呈正相关。SLC1A5 下调可降低增殖、集落形成和迁移,但增加凋亡并增加对化疗药物的敏感性。SLC1A5 下调导致波形蛋白和 N-钙粘蛋白表达降低,而 E-钙粘蛋白表达增加。SLC1A5 过表达可增加 HCC 细胞系中β-catenin 的 Vimentin 和 N-cadherin 表达,降低 E-cadherin 表达,并增加迁移和耐药性。

结论

SLC1A5 升高与 HCC 患者 TACE 耐药和生存时间缩短有关。SLC1A5 与缺氧、血管生成和免疫抑制呈正相关。SLC1A5 可能通过上皮-间充质转化(EMT)途径介导 HCC 细胞迁移和耐药性。

https://cdn.ncbi.nlm.nih.gov/pmc/blobs/8cb5/11157896/e18e7ee317d5/12967_2024_5298_Fig3_HTML.jpg
https://cdn.ncbi.nlm.nih.gov/pmc/blobs/8cb5/11157896/abf39778e480/12967_2024_5298_Fig1_HTML.jpg
https://cdn.ncbi.nlm.nih.gov/pmc/blobs/8cb5/11157896/f60459109253/12967_2024_5298_Fig4_HTML.jpg
https://cdn.ncbi.nlm.nih.gov/pmc/blobs/8cb5/11157896/7d84d0fdea2c/12967_2024_5298_Fig5_HTML.jpg
https://cdn.ncbi.nlm.nih.gov/pmc/blobs/8cb5/11157896/faa81c2ddd9c/12967_2024_5298_Fig6_HTML.jpg
https://cdn.ncbi.nlm.nih.gov/pmc/blobs/8cb5/11157896/090d45cdb0f6/12967_2024_5298_Fig7_HTML.jpg
https://cdn.ncbi.nlm.nih.gov/pmc/blobs/8cb5/11157896/e5a9befdefad/12967_2024_5298_Fig8_HTML.jpg
https://cdn.ncbi.nlm.nih.gov/pmc/blobs/8cb5/11157896/d0594fdf55e4/12967_2024_5298_Fig2_HTML.jpg
https://cdn.ncbi.nlm.nih.gov/pmc/blobs/8cb5/11157896/e18e7ee317d5/12967_2024_5298_Fig3_HTML.jpg
https://cdn.ncbi.nlm.nih.gov/pmc/blobs/8cb5/11157896/abf39778e480/12967_2024_5298_Fig1_HTML.jpg
https://cdn.ncbi.nlm.nih.gov/pmc/blobs/8cb5/11157896/f60459109253/12967_2024_5298_Fig4_HTML.jpg
https://cdn.ncbi.nlm.nih.gov/pmc/blobs/8cb5/11157896/7d84d0fdea2c/12967_2024_5298_Fig5_HTML.jpg
https://cdn.ncbi.nlm.nih.gov/pmc/blobs/8cb5/11157896/faa81c2ddd9c/12967_2024_5298_Fig6_HTML.jpg
https://cdn.ncbi.nlm.nih.gov/pmc/blobs/8cb5/11157896/090d45cdb0f6/12967_2024_5298_Fig7_HTML.jpg
https://cdn.ncbi.nlm.nih.gov/pmc/blobs/8cb5/11157896/e5a9befdefad/12967_2024_5298_Fig8_HTML.jpg
https://cdn.ncbi.nlm.nih.gov/pmc/blobs/8cb5/11157896/d0594fdf55e4/12967_2024_5298_Fig2_HTML.jpg
https://cdn.ncbi.nlm.nih.gov/pmc/blobs/8cb5/11157896/e18e7ee317d5/12967_2024_5298_Fig3_HTML.jpg

相似文献

1
Elevated SLC1A5 associated with poor prognosis and therapeutic resistance to transarterial chemoembolization in hepatocellular carcinoma.SLC1A5 水平升高与肝细胞癌经动脉化疗栓塞治疗预后不良和耐药相关。
J Transl Med. 2024 Jun 6;22(1):543. doi: 10.1186/s12967-024-05298-1.
2
LncRNA Axis Contributes to Malignant Progression of Hepatocellular Carcinoma.长链非编码 RNA 轴促进肝细胞癌的恶性进展。
Discov Med. 2023 Dec;35(179):995-1014. doi: 10.24976/Discov.Med.202335179.96.
3
Integrated machine learning screened glutamine metabolism-associated biomarker SLC1A5 to predict immunotherapy response in hepatocellular carcinoma.整合机器学习筛选出与谷氨酰胺代谢相关的生物标志物 SLC1A5 来预测肝细胞癌的免疫治疗反应。
Immunobiology. 2024 Sep;229(5):152841. doi: 10.1016/j.imbio.2024.152841. Epub 2024 Aug 2.
4
Regulation of COX-2 expression and epithelial-to-mesenchymal transition by hypoxia-inducible factor-1α is associated with poor prognosis in hepatocellular carcinoma patients post TACE surgery.缺氧诱导因子-1α对COX-2表达及上皮-间质转化的调控与肝细胞癌患者TACE术后预后不良相关。
Int J Oncol. 2016 May;48(5):2144-54. doi: 10.3892/ijo.2016.3421. Epub 2016 Mar 4.
5
PKM2 inhibition may reverse therapeutic resistance to transarterial chemoembolization in hepatocellular carcinoma.PKM2 抑制可能逆转肝癌经动脉化疗栓塞治疗的耐药性。
J Exp Clin Cancer Res. 2020 Jun 3;39(1):99. doi: 10.1186/s13046-020-01605-y.
6
Discoidin domain receptor 1 promotes hepatocellular carcinoma progression through modulation of SLC1A5 and the mTORC1 signaling pathway.Discoidin domain receptor 1 通过调节 SLC1A5 和 mTORC1 信号通路促进肝细胞癌进展。
Cell Oncol (Dordr). 2022 Feb;45(1):163-178. doi: 10.1007/s13402-022-00659-8. Epub 2022 Jan 28.
7
Type IIA topoisomerase (TOP2A) triggers epithelial-mesenchymal transition and facilitates HCC progression by regulating Snail expression.IIA 型拓扑异构酶(TOP2A)通过调节 Snail 表达触发上皮-间充质转化并促进 HCC 进展。
Bioengineered. 2021 Dec;12(2):12967-12979. doi: 10.1080/21655979.2021.2012069.
8
IL-17 predicts the effect of TACE combined with apatinib in hepatocellular carcinoma.IL-17 预测了 TACE 联合阿帕替尼治疗肝细胞癌的疗效。
Clin Hemorheol Microcirc. 2021;77(1):37-47. doi: 10.3233/CH-200857.
9
Increased expression of SLC46A3 to oppose the progression of hepatocellular carcinoma and its effect on sorafenib therapy.SLC46A3 的高表达可抑制肝细胞癌的进展及其对索拉非尼治疗的影响。
Biomed Pharmacother. 2019 Jun;114:108864. doi: 10.1016/j.biopha.2019.108864. Epub 2019 Apr 10.
10
TRIM66 promotes malignant progression of hepatocellular carcinoma by inhibiting E-cadherin expression through the EMT pathway.TRIM66 通过 EMT 通路抑制 E-钙黏蛋白表达促进肝癌的恶性进展。
Eur Rev Med Pharmacol Sci. 2019 Mar;23(5):2003-2012. doi: 10.26355/eurrev_201903_17239.

引用本文的文献

1
Construction of a prognostic model for hepatocellular carcinoma based on necrosis by sodium overload-related genes and identification of ANKRD13B as a new prognostic marker.基于钠超载相关基因坏死构建肝细胞癌预后模型并鉴定ANKRD13B作为新的预后标志物
Funct Integr Genomics. 2025 Sep 15;25(1):192. doi: 10.1007/s10142-025-01674-2.
2
Analysis of novel therapeutic targets and construction of a prognostic model for hepatocellular carcinoma.肝细胞癌新治疗靶点分析及预后模型构建
PeerJ. 2025 Aug 22;13:e19899. doi: 10.7717/peerj.19899. eCollection 2025.
3
Development and validation of nomogram including mutations in angiogenesis-related genes as risk factors for HCC patients treated with TACE.

本文引用的文献

1
TREM2 macrophages suppress CD8 T-cell infiltration after transarterial chemoembolisation in hepatocellular carcinoma.TREM2 巨噬细胞抑制肝癌经动脉化疗栓塞术后 CD8+T 细胞浸润。
J Hepatol. 2023 Jul;79(1):126-140. doi: 10.1016/j.jhep.2023.02.032. Epub 2023 Mar 6.
2
EMT mechanism in breast cancer metastasis and drug resistance: Revisiting molecular interactions and biological functions.乳腺癌转移和耐药性中的 EMT 机制:重新审视分子相互作用和生物学功能。
Biomed Pharmacother. 2022 Nov;155:113774. doi: 10.1016/j.biopha.2022.113774. Epub 2022 Oct 3.
3
Wnt/β-Catenin Signaling as a Driver of Hepatocellular Carcinoma Progression: An Emphasis on Molecular Pathways.
包含血管生成相关基因突变作为接受经动脉化疗栓塞术(TACE)治疗的肝癌患者风险因素的列线图的开发与验证。
Transl Oncol. 2025 Aug;58:102437. doi: 10.1016/j.tranon.2025.102437. Epub 2025 Jun 5.
Wnt/β-连环蛋白信号通路作为肝细胞癌进展的驱动因素:着重于分子途径
J Hepatocell Carcinoma. 2021 Nov 25;8:1415-1444. doi: 10.2147/JHC.S336858. eCollection 2021.
4
Inhibition of Glutamine Uptake Improves the Efficacy of Cetuximab on Gastric Cancer.抑制谷氨酰胺摄取可提高西妥昔单抗治疗胃癌的疗效。
Integr Cancer Ther. 2021 Jan-Dec;20:15347354211045349. doi: 10.1177/15347354211045349.
5
Global Cancer Statistics 2020: GLOBOCAN Estimates of Incidence and Mortality Worldwide for 36 Cancers in 185 Countries.《全球癌症统计数据 2020:全球 185 个国家和地区 36 种癌症的发病率和死亡率估计》。
CA Cancer J Clin. 2021 May;71(3):209-249. doi: 10.3322/caac.21660. Epub 2021 Feb 4.
6
The role of the glutamine transporter ASCT2 in antineoplastic therapy.谷氨酸盐转运蛋白 ASCT2 在抗肿瘤治疗中的作用。
Cancer Chemother Pharmacol. 2021 Apr;87(4):447-464. doi: 10.1007/s00280-020-04218-6. Epub 2021 Jan 19.
7
EMT-Induced Gemcitabine Resistance in Pancreatic Cancer Involves the Functional Loss of Equilibrative Nucleoside Transporter 1.EMT 诱导的胰腺癌吉西他滨耐药涉及协同核苷转运蛋白 1 的功能丧失。
Mol Cancer Ther. 2021 Feb;20(2):410-422. doi: 10.1158/1535-7163.MCT-20-0316. Epub 2020 Dec 9.
8
Recent Updates of Transarterial Chemoembolilzation in Hepatocellular Carcinoma.原发性肝癌经动脉化疗栓塞术的最新进展。
Int J Mol Sci. 2020 Oct 31;21(21):8165. doi: 10.3390/ijms21218165.
9
Osteopontin Takes Center Stage in Chronic Liver Disease.骨桥蛋白在慢性肝病中占据中心舞台。
Hepatology. 2021 Apr;73(4):1594-1608. doi: 10.1002/hep.31582.
10
PKM2 inhibition may reverse therapeutic resistance to transarterial chemoembolization in hepatocellular carcinoma.PKM2 抑制可能逆转肝癌经动脉化疗栓塞治疗的耐药性。
J Exp Clin Cancer Res. 2020 Jun 3;39(1):99. doi: 10.1186/s13046-020-01605-y.