Suppr超能文献

接受喉成形术的纯种一岁马的喉部功能与对照组不同。

Yearling laryngeal function in Thoroughbreds that underwent a laryngoplasty differs from controls.

作者信息

Hardwick Josephine L, Ahern Benjamin J, Crawford Kylie L, Allen Kate J, Franklin Samantha H

机构信息

School of Animal and Veterinary Sciences, University of Adelaide, Roseworthy, South Australia, Australia.

School of Veterinary Medicine, Murdoch University, Murdoch, Western Australia, Australia.

出版信息

Equine Vet J. 2025 Mar;57(2):431-440. doi: 10.1111/evj.14110. Epub 2024 Jun 7.

Abstract

BACKGROUND

Yearling laryngeal function (YLF) is frequently assessed at the time of sale and the outcomes of these assessments can have significant economic implications. The YLF of horses that subsequently underwent a prosthetic laryngoplasty (PL) is unknown.

OBJECTIVES

We hypothesised horses with YLF ≥grade II.2 would be at increased risk of requiring PL, compared with YLF <grade II.2.

STUDY DESIGN

Case-control.

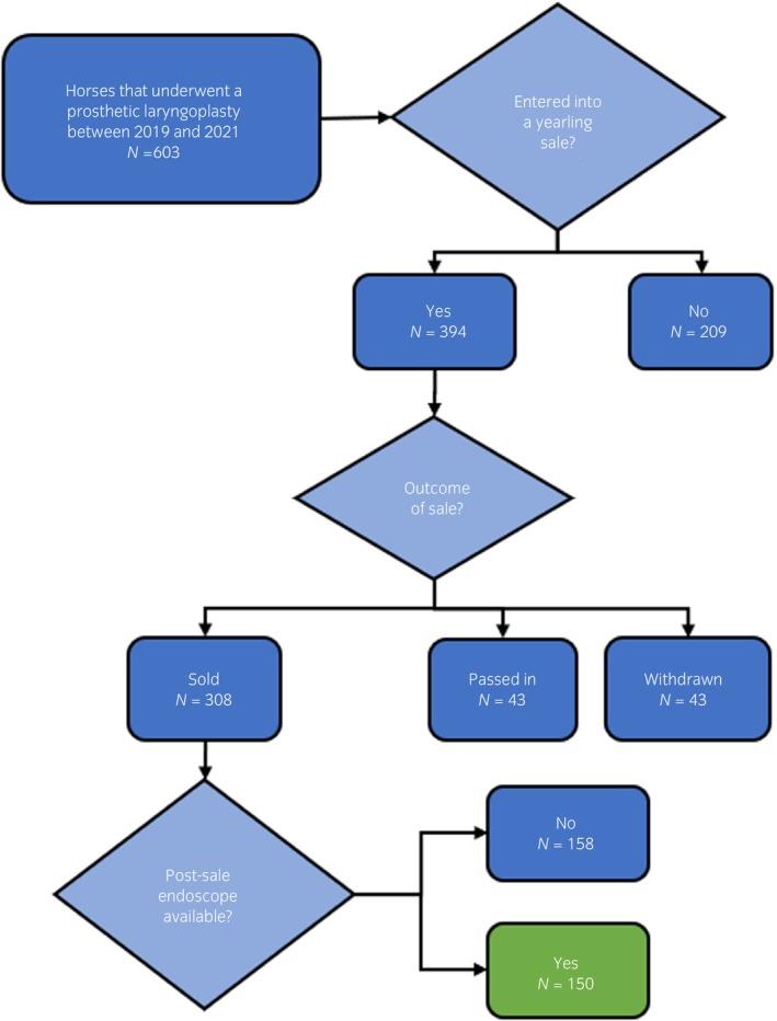
METHODS

There were 150 PL cases from 2019 to 2021 with an available yearling post-sale videoendoscopic examination and 600 controls. Two observers unaware of the outcome graded YLF using the Havemeyer system. The risk of PL for each YLF grade was calculated using multivariable conditional logistic regression.

RESULTS

The proportions of each YLF grade in the control group and PL group, respectively, were grade I: 25.8% and 13.3%, grade II.1: 54.3% and 35.3%, grade II.2: 16.7% and 26%, grade III.1: 3% and 20.7%, grade III.2: 0.2% and 3.3%, grade III.3: 0% and 0.7%, grade IV: 0% and 0.7%. The odds ratio (OR, 95% confidence interval) of requiring PL compared with the referent grade I were: grade II.1: 1.2 (0.7, 2.2, p = 0.5), grade II.2: 3.4 (1.8, 6.1, p < 0.001), grade III.1: 13.8 (6.0, 31.6, p < 0.001), grade III.2: 55.5 (10.3, 299.2, p < 0.001), grade III.3: 2930,000 (398173.7, 21 600,000, p < 0.001), grade IV: 26300,000 (3 420 000, 202 000 000, p < 0.001). Yearling LF ≥grade II.2 had an OR of 4.61 (3.0, 7.1, p < 0.001) compared with <grade II.2; YLF ≥grade III.1 had an OR of 10.7 (5.6, 20.4, p < 0.001) compared with <grade III.1.

MAIN LIMITATIONS

Lack of performance data to compare the PL and control groups. The control group was not 'disease-free' and may have developed disease and been retired or undergone surgery elsewhere.

CONCLUSIONS

Three-quarters of the PL group had ≤grade II.2 YLF, demonstrating deterioration in LF post-sale was common. The risk of requiring PL increased from YLF grade II.2 upwards.

摘要

背景

一岁马的喉部功能(YLF)常在出售时进行评估,这些评估结果可能具有重大经济影响。后续接受人工喉成形术(PL)的马匹的YLF情况尚不清楚。

目的

我们假设与YLF<II.2级的马匹相比,YLF≥II.2级的马匹需要进行PL的风险增加。

研究设计

病例对照研究。

方法

有2019年至2021年的150例PL病例,且有一岁马出售后的视频内镜检查资料,另有600例对照。两名不知道结果的观察者使用哈夫迈尔系统对YLF进行分级。使用多变量条件逻辑回归计算每个YLF级别的PL风险。

结果

对照组和PL组中每个YLF级别的比例分别为:I级:25.8%和13.3%,II.1级:54.3%和35.3%,II.2级:16.7%和26%,III.1级:3%和20.7%,III.2级:0.2%和3.3%,III.3级:0%和0.7%,IV级:0%和0.7%。与参考I级相比,需要进行PL的比值比(OR,95%置信区间)为:II.1级:1.2(0.7,2.2,p = 0.5),II.2级:3.4(1.8,6.1,p < 0.001),III.1级:13.8(6.0,31.6,p < 0.001),III.2级:55.5(10.3,299.2,p < 0.001),III.3级:2930000(398173.7,21600000,p < 0.001),IV级:26300000(3420000,202000000,p < 0.001)。与<II.2级相比,一岁马LF≥II.2级的OR为4.61(3.0,7.1,p < 0.001);与<III.1级相比,YLF≥III.1级的OR为10.7(5.6,20.4,p < 0.001)。

主要局限性

缺乏比较PL组和对照组的性能数据。对照组并非“无疾病”,可能已患病并退役或在其他地方接受手术。

结论

PL组四分之三的马匹YLF≤II.2级,表明出售后LF恶化很常见。从YLF II.2级及以上级别开始,需要进行PL的风险增加。

https://cdn.ncbi.nlm.nih.gov/pmc/blobs/127d/11807936/48412eb47016/EVJ-57-431-g002.jpg

文献检索

告别复杂PubMed语法,用中文像聊天一样搜索,搜遍4000万医学文献。AI智能推荐,让科研检索更轻松。

立即免费搜索

文件翻译

保留排版,准确专业,支持PDF/Word/PPT等文件格式,支持 12+语言互译。

免费翻译文档

深度研究

AI帮你快速写综述,25分钟生成高质量综述,智能提取关键信息,辅助科研写作。

立即免费体验