Suppr超能文献

唐氏综合征神经发生的动态体外模型,伴有 21 三体基因剂量校正。

A dynamic in vitro model of Down syndrome neurogenesis with trisomy 21 gene dosage correction.

机构信息

Graduate Program in Genetics and Developmental Biology, UCONN Health, University of Connecticut, Farmington, CT, USA.

Department of Genetics and Genome Sciences, UCONN Health, University of Connecticut, Farmington, CT, USA.

出版信息

Sci Adv. 2024 Jun 7;10(23):eadj0385. doi: 10.1126/sciadv.adj0385.

Abstract

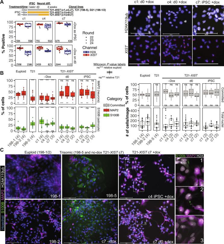
Excess gene dosage from chromosome 21 (chr21) causes Down syndrome (DS), spanning developmental and acute phenotypes in terminal cell types. Which phenotypes remain amenable to intervention after development is unknown. To address this question in a model of DS neurogenesis, we derived trisomy 21 (T21) human induced pluripotent stem cells (iPSCs) alongside, otherwise, isogenic euploid controls from mosaic DS fibroblasts and equipped one chr21 copy with an inducible transgene. Monoallelic chr21 silencing by is near-complete and irreversible in iPSCs. Differential expression reveals that T21 neural lineages and iPSCs share suppressed translation and mitochondrial pathways and activate cellular stress responses. When is induced before the neural progenitor stage, T21 dosage correction suppresses a pronounced skew toward astrogenesis in neural differentiation. Because our transgene remains inducible in postmitotic T21 neurons and astrocytes, we demonstrate that efficiently represses genes even after terminal differentiation, which will empower exploration of cell type-specific T21 phenotypes that remain responsive to chr21 dosage.

摘要

来自 21 号染色体(chr21)的额外基因剂量导致唐氏综合征(DS),跨越终末细胞类型的发育和急性表型。在发育后,哪些表型仍然可以进行干预尚不清楚。为了在 DS 神经发生模型中解决这个问题,我们从镶嵌型 DS 成纤维细胞中衍生出了三体 21(T21)人类诱导多能干细胞(iPSC),并与同源二倍体对照细胞系一起,在其中一个 chr21 拷贝上装备了一个可诱导的转基因。在 iPSC 中,通过 进行的 chr21 单等位基因沉默近乎完全且不可逆转。差异表达显示,T21 神经谱系和 iPSC 共享受抑制的翻译和线粒体途径,并激活细胞应激反应。当 在神经祖细胞阶段之前被诱导时,T21 剂量校正抑制了神经分化中明显的向星形胶质细胞发生的偏斜。由于我们的转基因在有丝分裂后 T21 神经元和星形胶质细胞中仍然是可诱导的,我们证明 即使在终末分化后也能有效地抑制基因,这将能够探索对 chr21 剂量仍有反应的 T21 表型的细胞类型特异性。

https://cdn.ncbi.nlm.nih.gov/pmc/blobs/1533/11160455/3f2c653e6204/sciadv.adj0385-f1.jpg

文献AI研究员

20分钟写一篇综述,助力文献阅读效率提升50倍。

立即体验

用中文搜PubMed

大模型驱动的PubMed中文搜索引擎

马上搜索

文档翻译

学术文献翻译模型,支持多种主流文档格式。

立即体验