• 文献检索
  • 文档翻译
  • 深度研究
  • 学术资讯
  • Suppr Zotero 插件Zotero 插件
  • 邀请有礼
  • 套餐&价格
  • 历史记录
应用&插件
Suppr Zotero 插件Zotero 插件浏览器插件Mac 客户端Windows 客户端微信小程序
定价
高级版会员购买积分包购买API积分包
服务
文献检索文档翻译深度研究API 文档MCP 服务
关于我们
关于 Suppr公司介绍联系我们用户协议隐私条款
关注我们

Suppr 超能文献

核心技术专利:CN118964589B侵权必究
粤ICP备2023148730 号-1Suppr @ 2026

文献检索

告别复杂PubMed语法,用中文像聊天一样搜索,搜遍4000万医学文献。AI智能推荐,让科研检索更轻松。

立即免费搜索

文件翻译

保留排版,准确专业,支持PDF/Word/PPT等文件格式,支持 12+语言互译。

免费翻译文档

深度研究

AI帮你快速写综述,25分钟生成高质量综述,智能提取关键信息,辅助科研写作。

立即免费体验

OLFM4 通过激活 MYH9/GSK3β/β-catenin 通路促进肠上皮化生的进展。

OLFM4 promotes the progression of intestinal metaplasia through activation of the MYH9/GSK3β/β-catenin pathway.

机构信息

Department of General Surgery, The First Affiliated Hospital of Shantou University Medical College, Jinping, Shantou, Guangdong, 515041, P.R. China.

Department of Gastrointestinal Surgery, Digestive Diseases Center, The Seventh Affiliated Hospital, Sun Yat-Sen University, Shenzhen, 518107, China.

出版信息

Mol Cancer. 2024 Jun 7;23(1):124. doi: 10.1186/s12943-024-02016-9.

DOI:10.1186/s12943-024-02016-9
PMID:38849840
原文链接:https://pmc.ncbi.nlm.nih.gov/articles/PMC11157765/
Abstract

BACKGROUND

Intestinal metaplasia (IM) is classified into complete intestinal metaplasia (CIM) and incomplete intestinal metaplasia (IIM). Patients diagnosed with IIM face an elevated susceptibility to the development of gastric cancer, underscoring the critical need for early screening measures. In addition to the complexities associated with diagnosis, the exact mechanisms driving the progression of gastric cancer in IIM patients remain poorly understood. OLFM4 is overexpressed in several types of tumors, including colorectal, gastric, pancreatic, and ovarian cancers, and its expression has been associated with tumor progression.

METHODS

In this study, we used pathological sections from two clinical centers, biopsies of IM tissues, precancerous lesions of gastric cancer (PLGC) cell models, animal models, and organoids to explore the role of OLFM4 in IIM.

RESULTS

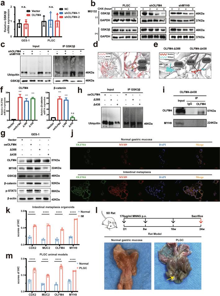
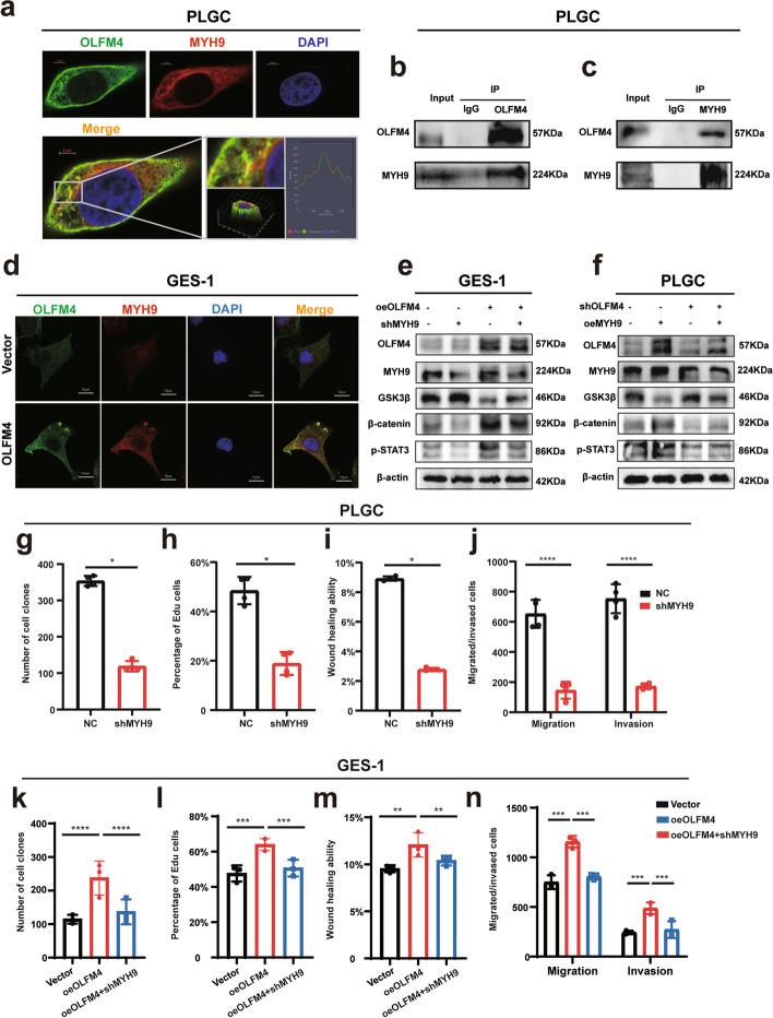
Our results show that OLFM4 expression is highly increased in IIM, with superior diagnostic accuracy of IIM when compared to CDX2 and MUC2. OLFM4, along with MYH9, was overexpressed in IM organoids and PLGC animal models. Furthermore, OLFM4, in combination with Myosin heavy chain 9 (MYH9), accelerated the ubiquitination of GSK3β and resulted in increased β-catenin levels through the Wnt signaling pathway, promoting the proliferation and invasion abilities of PLGC cells.

CONCLUSIONS

OLFM4 represents a novel biomarker for IIM and could be utilized as an important auxiliary means to delimit the key population for early gastric cancer screening. Finally, our study identifies cell signaling pathways involved in the progression of IM.

摘要

背景

肠上皮化生(IM)分为完全肠上皮化生(CIM)和不完全肠上皮化生(IIM)。IIM 患者发生胃癌的易感性增加,这凸显了早期筛查措施的重要性。除了诊断的复杂性外,IIM 患者胃癌进展的确切机制仍知之甚少。OLFM4 在多种肿瘤中过表达,包括结直肠癌、胃癌、胰腺癌和卵巢癌,其表达与肿瘤进展有关。

方法

本研究使用来自两个临床中心的病理切片、IM 组织活检、胃癌前病变(PLGC)细胞模型、动物模型和类器官,探索 OLFM4 在 IIM 中的作用。

结果

我们的研究结果表明,OLFM4 在 IIM 中表达高度增加,与 CDX2 和 MUC2 相比,对 IIM 的诊断准确性更高。OLFM4 与 MYH9 在 IM 类器官和 PLGC 动物模型中过表达。此外,OLFM4 与肌球蛋白重链 9(MYH9)一起,加速了 GSK3β 的泛素化,并通过 Wnt 信号通路导致β-连环蛋白水平升高,从而促进 PLGC 细胞的增殖和侵袭能力。

结论

OLFM4 是 IIM 的一种新型生物标志物,可作为早期胃癌筛查的重要辅助手段,用于划定关键人群。最后,我们的研究确定了涉及 IM 进展的细胞信号通路。

https://cdn.ncbi.nlm.nih.gov/pmc/blobs/1cf8/11157765/7851b7a220ae/12943_2024_2016_Fig7_HTML.jpg
https://cdn.ncbi.nlm.nih.gov/pmc/blobs/1cf8/11157765/dd7ab625ded3/12943_2024_2016_Fig1_HTML.jpg
https://cdn.ncbi.nlm.nih.gov/pmc/blobs/1cf8/11157765/4fba3396cc76/12943_2024_2016_Fig2_HTML.jpg
https://cdn.ncbi.nlm.nih.gov/pmc/blobs/1cf8/11157765/efeb43f5dbf2/12943_2024_2016_Fig3_HTML.jpg
https://cdn.ncbi.nlm.nih.gov/pmc/blobs/1cf8/11157765/3b49582de1f7/12943_2024_2016_Fig4_HTML.jpg
https://cdn.ncbi.nlm.nih.gov/pmc/blobs/1cf8/11157765/6bcd5c0031f3/12943_2024_2016_Fig5_HTML.jpg
https://cdn.ncbi.nlm.nih.gov/pmc/blobs/1cf8/11157765/1f2e61b6d775/12943_2024_2016_Fig6_HTML.jpg
https://cdn.ncbi.nlm.nih.gov/pmc/blobs/1cf8/11157765/7851b7a220ae/12943_2024_2016_Fig7_HTML.jpg
https://cdn.ncbi.nlm.nih.gov/pmc/blobs/1cf8/11157765/dd7ab625ded3/12943_2024_2016_Fig1_HTML.jpg
https://cdn.ncbi.nlm.nih.gov/pmc/blobs/1cf8/11157765/4fba3396cc76/12943_2024_2016_Fig2_HTML.jpg
https://cdn.ncbi.nlm.nih.gov/pmc/blobs/1cf8/11157765/efeb43f5dbf2/12943_2024_2016_Fig3_HTML.jpg
https://cdn.ncbi.nlm.nih.gov/pmc/blobs/1cf8/11157765/3b49582de1f7/12943_2024_2016_Fig4_HTML.jpg
https://cdn.ncbi.nlm.nih.gov/pmc/blobs/1cf8/11157765/6bcd5c0031f3/12943_2024_2016_Fig5_HTML.jpg
https://cdn.ncbi.nlm.nih.gov/pmc/blobs/1cf8/11157765/1f2e61b6d775/12943_2024_2016_Fig6_HTML.jpg
https://cdn.ncbi.nlm.nih.gov/pmc/blobs/1cf8/11157765/7851b7a220ae/12943_2024_2016_Fig7_HTML.jpg

相似文献

1
OLFM4 promotes the progression of intestinal metaplasia through activation of the MYH9/GSK3β/β-catenin pathway.OLFM4 通过激活 MYH9/GSK3β/β-catenin 通路促进肠上皮化生的进展。
Mol Cancer. 2024 Jun 7;23(1):124. doi: 10.1186/s12943-024-02016-9.
2
Nuclear MYH9-induced CTNNB1 transcription, targeted by staurosporin, promotes gastric cancer cell anoikis resistance and metastasis.核 MYH9 诱导 CTNNB1 转录,受星形孢菌素靶向调控,促进胃癌细胞抗失巢凋亡和转移。
Theranostics. 2020 Jun 12;10(17):7545-7560. doi: 10.7150/thno.46001. eCollection 2020.
3
miR-6089/MYH9/β-catenin/c-Jun negative feedback loop inhibits ovarian cancer carcinogenesis and progression.miR-6089/MYH9/β-catenin/c-Jun 负反馈环抑制卵巢癌发生发展。
Biomed Pharmacother. 2020 May;125:109865. doi: 10.1016/j.biopha.2020.109865. Epub 2020 Feb 12.
4
Incomplete Intestinal Metaplasia of the Stomach Is more Related to Bile Reflux than Chronic Gastritis.胃不完全肠化生与胆汁反流的关系比与慢性胃炎的关系更为密切。
Ann Clin Lab Sci. 2023 Sep;53(5):696-700.
5
Weiwei Decoction alleviates gastric intestinal metaplasia through the olfactomedin 4/nucleotide-binding oligomerization domain 1/caudal-type homeobox gene 2 signaling pathway.萎胃汤通过嗅觉介质4/核苷酸结合寡聚化结构域1/尾型同源框基因2信号通路减轻胃肠化生。
World J Gastrointest Oncol. 2024 Jul 15;16(7):3211-3229. doi: 10.4251/wjgo.v16.i7.3211.
6
Sesamolin serves as an MYH14 inhibitor to sensitize endometrial cancer to chemotherapy and endocrine therapy via suppressing MYH9/GSK3β/β-catenin signaling.芝麻林通过抑制 MYH9/GSK3β/β-连环蛋白信号通路作为 MYH14 抑制剂增强子宫内膜癌对化疗和内分泌治疗的敏感性。
Cell Mol Biol Lett. 2024 May 2;29(1):63. doi: 10.1186/s11658-024-00583-9.
7
Amphiregulin-deficient mice develop spasmolytic polypeptide expressing metaplasia and intestinal metaplasia.双调蛋白缺陷型小鼠会发生痉挛多肽表达化生和肠化生。
Gastroenterology. 2009 Apr;136(4):1288-96. doi: 10.1053/j.gastro.2008.12.037. Epub 2008 Dec 13.
8
Silencing MYH9 blocks HBx-induced GSK3β ubiquitination and degradation to inhibit tumor stemness in hepatocellular carcinoma.沉默 MYH9 可阻断 HBx 诱导的 GSK3β 泛素化和降解,从而抑制肝癌中的肿瘤干性。
Signal Transduct Target Ther. 2020 Feb 14;5(1):13. doi: 10.1038/s41392-020-0111-4.
9
Gene expression study and pathway analysis of histological subtypes of intestinal metaplasia that progress to gastric cancer.进展为胃癌的肠化生组织学亚型的基因表达研究及通路分析。
PLoS One. 2017 Apr 25;12(4):e0176043. doi: 10.1371/journal.pone.0176043. eCollection 2017.
10
Incomplete type of intestinal metaplasia has the highest risk to progress to gastric cancer: results of the Spanish follow-up multicenter study.不完全型肠化生进展为胃癌的风险最高:西班牙多中心随访研究结果
J Gastroenterol Hepatol. 2016 May;31(5):953-8. doi: 10.1111/jgh.13249.

引用本文的文献

1
Proteomic profiling and scRNA sequencing identify signatures associated with infection and risk of developing gastric cancer.蛋白质组学分析和单细胞RNA测序确定了与感染及患胃癌风险相关的特征。
Cancer Biol Med. 2025 Sep 4;22(8). doi: 10.20892/j.issn.2095-3941.2025.0077.
2
Targeting CEACAM5: Biomarker Characterization and Fluorescent Probe Labeling for Image-Guided Gastric Cancer Surgery.靶向癌胚抗原相关细胞黏附分子5:用于图像引导下胃癌手术的生物标志物表征与荧光探针标记
Biomedicines. 2025 Jul 24;13(8):1812. doi: 10.3390/biomedicines13081812.
3
Olfactomedin 4 promotes gastric cancer cell G2/M progression and serves as a therapeutic target in gastric adenocarcinoma.

本文引用的文献

1
Inhibition of NF-κB signaling unveils novel strategies to overcome drug resistance in cancers.抑制 NF-κB 信号通路揭示了克服癌症药物耐药性的新策略。
Drug Resist Updat. 2024 Mar;73:101042. doi: 10.1016/j.drup.2023.101042. Epub 2024 Jan 4.
2
ACTN1 promotes HNSCC tumorigenesis and cisplatin resistance by enhancing MYH9-dependent degradation of GSK-3β and integrin β1-mediated phosphorylation of FAK.ACTN1 通过增强 MYH9 依赖性的 GSK-3β 降解和整合素 β1 介导的 FAK 磷酸化促进头颈部鳞状细胞癌的肿瘤发生和顺铂耐药性。
J Exp Clin Cancer Res. 2023 Dec 7;42(1):335. doi: 10.1186/s13046-023-02904-w.
3
Pleckstrin-2 promotes tumour immune escape from NK cells by activating the MT1-MMP-MICA signalling axis in gastric cancer.
嗅觉介质蛋白4促进胃癌细胞的G2/M期进程,并作为胃腺癌的一个治疗靶点。
Carcinogenesis. 2025 Apr 3;46(2). doi: 10.1093/carcin/bgaf010.
4
A spatial transcriptomic signature of 26 genes resolved at single-cell resolution characterizes high-risk gastric cancer precursors.一个在单细胞分辨率下解析出的由26个基因组成的空间转录组特征可表征高危胃癌前体。
NPJ Precis Oncol. 2025 Feb 25;9(1):52. doi: 10.1038/s41698-025-00816-w.
5
Organoid models: applications and research advances in colorectal cancer.类器官模型:在结直肠癌中的应用与研究进展
Front Oncol. 2025 Feb 7;15:1432506. doi: 10.3389/fonc.2025.1432506. eCollection 2025.
6
SMYD4 promotes MYH9 ubiquitination through lysine monomethylation modification to inhibit breast cancer progression.SMYD4通过赖氨酸单甲基化修饰促进MYH9泛素化,以抑制乳腺癌进展。
Breast Cancer Res. 2025 Feb 10;27(1):20. doi: 10.1186/s13058-025-01973-3.
7
Promoting the transition from pyroptosis to apoptosis in endothelial cells: a novel approach to alleviate methylglyoxal-induced vascular damage.促进内皮细胞中焦亡向凋亡的转变:一种减轻甲基乙二醛诱导的血管损伤的新方法。
J Transl Med. 2025 Feb 10;23(1):170. doi: 10.1186/s12967-025-06195-x.
8
Intestinal metaplasia key molecules and UPP1 activation via Helicobacter pylori /NF-kB: drivers of malignant progression in gastric cancer.肠化生关键分子以及幽门螺杆菌/NF-κB介导的UPP1激活:胃癌恶性进展的驱动因素
Cancer Cell Int. 2024 Dec 18;24(1):399. doi: 10.1186/s12935-024-03598-6.
9
Multi-bioinformatics revealed potential biomarkers and repurposed drugs for gastric adenocarcinoma-related gastric intestinal metaplasia.多组学分析揭示胃腺癌相关肠上皮化生的潜在生物标志物和再利用药物。
NPJ Syst Biol Appl. 2024 Nov 4;10(1):127. doi: 10.1038/s41540-024-00455-0.
10
Refining the diagnostic utility of OLFM4 in gastric cancer precursors: a call for rigorous methodologies.优化 OLFM4 在胃癌前体中的诊断效用:对严谨方法学的呼吁。
Mol Cancer. 2024 Aug 8;23(1):161. doi: 10.1186/s12943-024-02077-w.
Pleckstrin-2 通过激活胃癌中的 MT1-MMP-MICA 信号轴促进肿瘤免疫逃避 NK 细胞。
Cancer Lett. 2023 Sep 28;572:216351. doi: 10.1016/j.canlet.2023.216351. Epub 2023 Aug 15.
4
Metal-enriched HSP90 nanoinhibitor overcomes heat resistance in hyperthermic intraperitoneal chemotherapy used for peritoneal metastases.富含金属的 HSP90 纳米抑制剂克服了用于腹腔转移的腹腔内热化疗中的耐热性。
Mol Cancer. 2023 Jun 14;22(1):95. doi: 10.1186/s12943-023-01790-2.
5
Organoid cultures for cancer modeling.用于癌症建模的类器官培养
Cell Stem Cell. 2023 Jul 6;30(7):917-937. doi: 10.1016/j.stem.2023.05.012. Epub 2023 Jun 13.
6
Advances in immunology and immunotherapy for mesenchymal gastrointestinal cancers.间叶性胃肠道癌症的免疫学和免疫治疗进展。
Mol Cancer. 2023 Apr 18;22(1):71. doi: 10.1186/s12943-023-01770-6.
7
Gastric cancer clinical characteristics and their altered trends in South China: An epidemiological study with 2,800 cases spanning 26 years.中国南方胃癌的临床特征及其变化趋势:一项涵盖26年2800例病例的流行病学研究。
Front Oncol. 2023 Feb 7;13:976854. doi: 10.3389/fonc.2023.976854. eCollection 2023.
8
SAMD9 Promotes Postoperative Recurrence of Esophageal Squamous Cell Carcinoma by Stimulating MYH9-Mediated GSK3β/β-Catenin Signaling.SAMD9 通过刺激 MYH9 介导的 GSK3β/β-连环蛋白信号促进食管鳞癌术后复发。
Adv Sci (Weinh). 2023 Apr;10(11):e2203573. doi: 10.1002/advs.202203573. Epub 2023 Feb 9.
9
CHD4 promotes acquired chemoresistance and tumor progression by activating the MEK/ERK axis.CHD4通过激活MEK/ERK轴促进获得性化疗耐药和肿瘤进展。
Drug Resist Updat. 2023 Jan;66:100913. doi: 10.1016/j.drup.2022.100913. Epub 2022 Dec 26.
10
Quantification of the Landscape for Revealing the Underlying Mechanism of Intestinal-Type Gastric Cancer.用于揭示肠型胃癌潜在机制的景观量化
Front Oncol. 2022 May 3;12:853768. doi: 10.3389/fonc.2022.853768. eCollection 2022.