Suppr超能文献

研究高脂饮食对未孕小鼠子宫内膜影响的关键考量因素。

Key Considerations for Studying the Effects of High-Fat Diet on the Nulligravid Mouse Endometrium.

作者信息

Skalski Hilary J, Arendt Amelia R, Harkins Shannon K, MacLachlan Madison, Corbett Cody J M, Goy Robinson W, Kapoor Amita, Hostetter Galen, Chandler Ronald L

机构信息

Department of Obstetrics, Gynecology and Reproductive Biology, College of Human Medicine, Michigan State University, Grand Rapids, MI 49503, USA.

Wisconsin National Primate Research Center, Assay Services, University of Wisconsin-Madison, Madison, WI 53715, USA.

出版信息

J Endocr Soc. 2024 May 25;8(7):bvae104. doi: 10.1210/jendso/bvae104. eCollection 2024 May 23.

Abstract

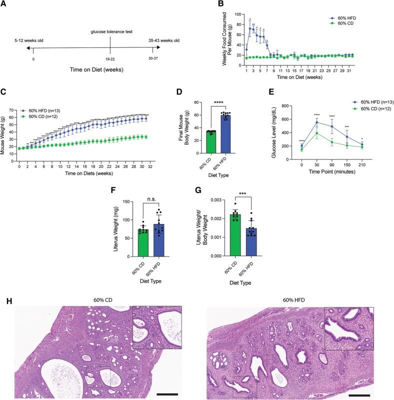
The obesity epidemic continues to increase, with half of US women predicted to be obese by 2030. Women with obesity are at increased risk for not only cardiovascular and liver disease, but also reproductive disorders. Although mouse models are useful in studying the effects of obesity, there is inconsistency in obesity-induction methods, diet composition, and mouse strains, and studies using female mice are limited. In this study, we sought to compare the effects of a 45% high-fat diet (HFD) versus a 60% HFD on the uterine estrous cycle of nulligravid C57BL/6J mice. For 22 weeks, we placed a total of 20 mice on either a 60% HFD, 45% HFD, or each HFD-matched control diet (CD). Both HFDs produced significant weight gain, with 60% HFD and 45% HFD gaining significant weight after 2 weeks and 15 weeks, respectively. Additionally, both HFDs led to glucose intolerance, fatty liver, and adipocyte hypertrophy. Mice fed 60% HFD displayed hyperphagia in the first 12 weeks of HFD treatment. Moreover, 60% HFD-treated mice had a longer estrous cycle length and an increased percentage of estrus stage samplings compared to CD-treated mice. Estrous cycle stage-controlled 60% HFD-treated mice displayed an increased estrogen-to-progesterone ratio and decreased ovarian corpora lutea compared to CD-treated mice, which may underlie the observed estrous cycle differences. There was no significant difference between diets regarding endometrial morphology or the percent of endometrial CD45+ immune cells. Our results indicate that consideration is needed when selecting a HFD-induced obesity mouse model for research involving female reproductive health.

摘要

肥胖流行率持续上升,预计到2030年美国将有一半女性肥胖。肥胖女性不仅患心血管疾病和肝病的风险增加,患生殖系统疾病的风险也会增加。虽然小鼠模型有助于研究肥胖的影响,但在肥胖诱导方法、饮食组成和小鼠品系方面存在不一致性,且使用雌性小鼠的研究有限。在本研究中,我们试图比较45%高脂饮食(HFD)和60% HFD对未孕C57BL/6J小鼠子宫发情周期的影响。在22周的时间里,我们将总共20只小鼠分别置于60% HFD、45% HFD或每种HFD匹配的对照饮食(CD)中。两种HFD均导致显著体重增加,60% HFD和45% HFD分别在2周和15周后体重显著增加。此外,两种HFD均导致葡萄糖不耐受、脂肪肝和脂肪细胞肥大。喂食60% HFD的小鼠在HFD治疗的前12周表现出食欲亢进。此外,与CD处理的小鼠相比,60% HFD处理的小鼠发情周期更长,发情期采样百分比更高。与CD处理的小鼠相比,发情周期阶段受控的60% HFD处理的小鼠雌激素与孕酮比值增加,卵巢黄体减少,这可能是观察到的发情周期差异的原因。在子宫内膜形态或子宫内膜CD4阳性5+免疫细胞百分比方面,不同饮食之间没有显著差异。我们的结果表明,在选择用于涉及女性生殖健康研究的HFD诱导肥胖小鼠模型时需要谨慎考虑。

https://cdn.ncbi.nlm.nih.gov/pmc/blobs/7539/11156617/eb7064c4729d/bvae104f1.jpg

文献检索

告别复杂PubMed语法,用中文像聊天一样搜索,搜遍4000万医学文献。AI智能推荐,让科研检索更轻松。

立即免费搜索

文件翻译

保留排版,准确专业,支持PDF/Word/PPT等文件格式,支持 12+语言互译。

免费翻译文档

深度研究

AI帮你快速写综述,25分钟生成高质量综述,智能提取关键信息,辅助科研写作。

立即免费体验