Division of Hematology and Oncology, Department of Medicine, University of Washington, Seattle, Washington.
Department of Molecular Medicine, University of Pavia, Pavia, Italy.
Blood Cancer Discov. 2024 Sep 3;5(5):353-370. doi: 10.1158/2643-3230.BCD-23-0230.
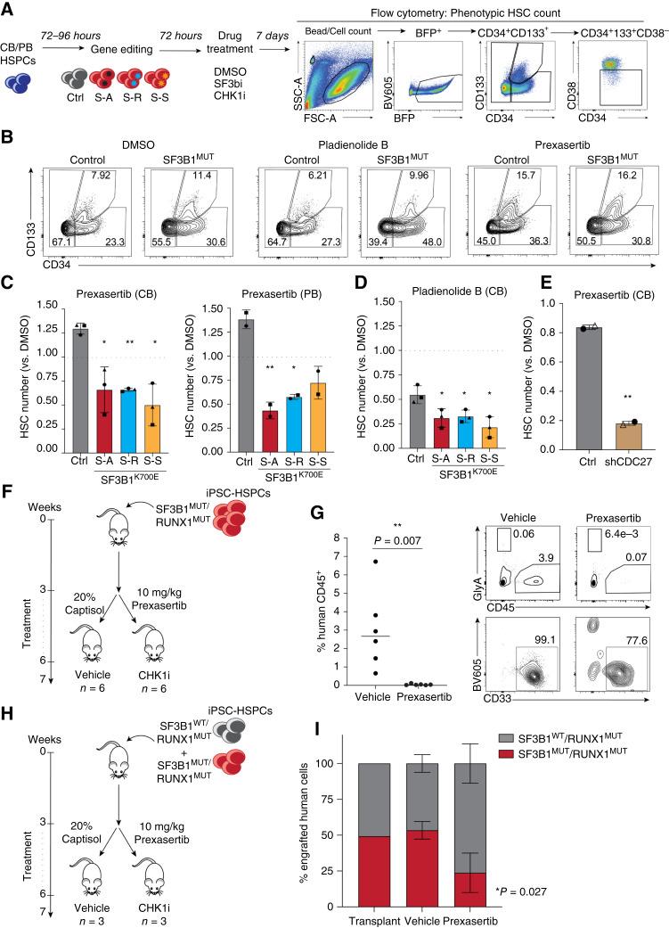
Splicing factor SF3B1 mutations are frequent somatic lesions in myeloid neoplasms that transform hematopoietic stem cells (HSCs) by inducing mis-splicing of target genes. However, the molecular and functional consequences of SF3B1 mutations in human HSCs and progenitors (HSPCs) remain unclear. Here, we identify the mis-splicing program in human HSPCs as a targetable vulnerability by precise gene editing of SF3B1 K700E mutations in primary CD34+ cells. Mutant SF3B1 induced pervasive mis-splicing and reduced expression of genes regulating mitosis and genome maintenance leading to altered differentiation, delayed G2/M progression, and profound sensitivity to CHK1 inhibition (CHK1i). Mis-splicing or reduced expression of mitotic regulators BUBR1 and CDC27 delayed G2/M transit and promoted CHK1i sensitivity. Clinical CHK1i prexasertib selectively targeted SF3B1-mutant immunophenotypic HSCs and abrogated engraftment in vivo. These findings identify mis-splicing of mitotic regulators in SF3B1-mutant HSPCs as a targetable vulnerability engaged by pharmacological CHK1 inhibition. Significance: In this study, we engineer precise SF3B1 mutations in human HSPCs and identify CHK1 inhibition as a selective vulnerability promoted by mis-splicing of mitotic regulators. These findings uncover the mis-splicing program induced by mutant SF3B1 in human HSPCs and show that it can be therapeutically targeted by clinical CHK1 inhibitors.
剪接因子 SF3B1 突变是髓系肿瘤中常见的体细胞病变,通过诱导靶基因的错误剪接来转化造血干细胞 (HSCs)。然而,SF3B1 突变在人类 HSCs 和祖细胞 (HSPCs) 中的分子和功能后果尚不清楚。在这里,我们通过对原代 CD34+细胞中的 SF3B1 K700E 突变进行精确的基因编辑,确定了 HSPCs 中的错误剪接程序是一个可靶向的脆弱性。突变的 SF3B1 诱导广泛的错误剪接和调节有丝分裂和基因组维持的基因表达降低,导致分化改变、G2/M 进展延迟和对 CHK1 抑制(CHK1i)的敏感性增加。有丝分裂调节因子 BUBR1 和 CDC27 的错误剪接或表达降低会延迟 G2/M 转移并促进 CHK1i 敏感性。临床 CHK1i prexasertib 选择性靶向 SF3B1 突变免疫表型 HSCs 并在体内阻断植入。这些发现确定了 SF3B1 突变 HSPCs 中错误剪接的有丝分裂调节因子作为通过药理学 CHK1 抑制参与的可靶向脆弱性。意义:在这项研究中,我们在人类 HSPCs 中构建了精确的 SF3B1 突变,并确定 CHK1 抑制是由有丝分裂调节因子的错误剪接促进的选择性脆弱性。这些发现揭示了突变的 SF3B1 在人类 HSPCs 中诱导的错误剪接程序,并表明它可以通过临床 CHK1 抑制剂进行治疗靶向。