Suppr超能文献

代谢组学联合网络药理学揭示黄芪甲苷通过 PI3K-AKT 信号通路抑制肠道病毒 71 复制的作用。

Metabolomics combined with network pharmacology reveals a role for astragaloside IV in inhibiting enterovirus 71 replication via PI3K-AKT signaling.

机构信息

School of Pharmaceutical, Department of Laboratory Medicine of Fenyang College, Shanxi Medical University, Taiyuan, Shanxi Province, 030001, China.

Shanxi Key Laboratory of Innovative Drug for the Treatment of Serious Diseases Basing Chronic Inflammation, Shanxi University of Chinese Medicine, Jinzhong, 030619, China.

出版信息

J Transl Med. 2024 Jun 10;22(1):555. doi: 10.1186/s12967-024-05355-9.

Abstract

BACKGROUND

Astragaloside IV (AST-IV), as an effective active ingredient of Astragalus membranaceus (Fisch.) Bunge. It has been found that AST-IV inhibits the replication of dengue virus, hepatitis B virus, adenovirus, and coxsackievirus B3. Enterovirus 71 (EV71) serves as the main pathogen in severe hand-foot-mouth disease (HFMD), but there are no specific drugs available. In this study, we focus on investigating whether AST-IV can inhibit EV71 replication and explore the potential underlying mechanisms.

METHODS

The GES-1 or RD cells were infected with EV71, treated with AST-IV, or co-treated with both EV71 and AST-IV. The EV71 structural protein VP1 levels, the viral titers in the supernatant were measured using western blot and 50% tissue culture infective dose (TCID), respectively. Network pharmacology was used to predict possible pathways and targets for AST-IV to inhibit EV71 replication. Additionally, ultra-high performance liquid chromatography-high resolution mass spectrometry (UHPLC-HRMS) was used to investigate the potential targeted metabolites of AST-IV. Associations between metabolites and apparent indicators were performed via Spearman's algorithm.

RESULTS

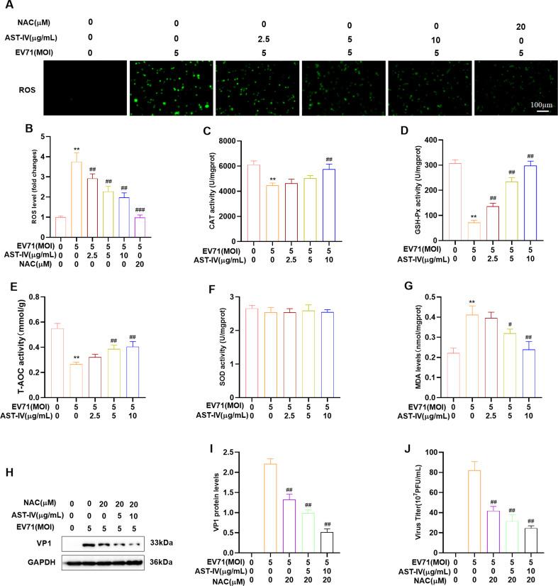
This study illustrated that AST-IV effectively inhibited EV71 replication. Network pharmacology suggested that AST-IV inhibits EV71 replication by targeting PI3K-AKT. Metabolomics results showed that AST-IV achieved these effects by elevating the levels of hypoxanthine, 2-ketobutyric acid, adenine, nicotinic acid mononucleotide, prostaglandin H2, 6-hydroxy-1 H-indole-3- acetamide, oxypurinol, while reducing the levels of PC (14:0/15:0). Furthermore, AST-IV also mitigated EV71-induced oxidative stress by reducing the levels of MDA, ROS, while increasing the activity of T-AOC, CAT, GSH-Px. The inhibition of EV71 replication was also observed when using the ROS inhibitor N-Acetylcysteine (NAC). Additionally, AST-IV exhibited the ability to activate the PI3K-AKT signaling pathway and suppress EV71-induced apoptosis.

CONCLUSION

This study suggests that AST-IV may activate the cAMP and the antioxidant stress response by targeting eight key metabolites, including hypoxanthine, 2-ketobutyric acid, adenine, nicotinic acid mononucleotide, prostaglandin H2, 6-Hydroxy-1 H-indole-3-acetamide, oxypurinol and PC (14:0/15:0). This activation can further stimulate the PI3K-AKT signaling to inhibit EV71-induced apoptosis and EV71 replication.

摘要

背景

黄芪甲苷(AST-IV)作为黄芪(Fisch.)的有效活性成分。已发现 AST-IV 可抑制登革热病毒、乙型肝炎病毒、腺病毒和柯萨奇病毒 B3 的复制。肠道病毒 71 型(EV71)是手足口病(HFMD)的主要病原体,但目前尚无特效药物。本研究旨在探讨 AST-IV 是否能抑制 EV71 的复制,并探讨其潜在的作用机制。

方法

用 EV71 感染 GES-1 或 RD 细胞,用 AST-IV 处理或同时用 EV71 和 AST-IV 处理,用 Western blot 和 50%组织培养感染剂量(TCID)分别测定 EV71 结构蛋白 VP1 水平和上清液中的病毒滴度。网络药理学用于预测 AST-IV 抑制 EV71 复制的可能途径和靶点。此外,还采用超高效液相色谱-高分辨质谱(UHPLC-HRMS)法研究 AST-IV 的潜在靶向代谢物。通过 Spearman 算法分析代谢物与表观指标之间的关系。

结果

本研究表明 AST-IV 能有效抑制 EV71 的复制。网络药理学提示 AST-IV 通过靶向 PI3K-AKT 抑制 EV71 复制。代谢组学结果显示,AST-IV 通过提高次黄嘌呤、2-酮丁酸、腺嘌呤、烟酰胺单核苷酸、前列腺素 H2、6-羟基-1H-吲哚-3-乙酰胺、黄嘌呤氧化酶、氧化型谷胱甘肽的水平,降低 PC(14:0/15:0)的水平,达到上述效果。此外,AST-IV 还通过降低 MDA、ROS 的水平,增加 T-AOC、CAT、GSH-Px 的活性,减轻 EV71 诱导的氧化应激。用 ROS 抑制剂 N-乙酰半胱氨酸(NAC)也观察到对 EV71 复制的抑制作用。此外,AST-IV 还能激活 PI3K-AKT 信号通路,抑制 EV71 诱导的细胞凋亡。

结论

本研究表明,AST-IV 可能通过靶向 8 种关键代谢物,包括次黄嘌呤、2-酮丁酸、腺嘌呤、烟酰胺单核苷酸、前列腺素 H2、6-羟基-1H-吲哚-3-乙酰胺、黄嘌呤氧化酶和 PC(14:0/15:0),激活 cAMP 和抗氧化应激反应,从而激活 PI3K-AKT 信号通路,抑制 EV71 诱导的细胞凋亡和 EV71 复制。

https://cdn.ncbi.nlm.nih.gov/pmc/blobs/1de3/11163744/198ec19de4a4/12967_2024_5355_Fig1_HTML.jpg

文献AI研究员

20分钟写一篇综述,助力文献阅读效率提升50倍。

立即体验

用中文搜PubMed

大模型驱动的PubMed中文搜索引擎

马上搜索

文档翻译

学术文献翻译模型,支持多种主流文档格式。

立即体验