Suppr超能文献

基于光热和低 pH 值协同激活的 AuNR@PNIPAM-VAA 纳米凝胶的肿瘤特异性增强近红外二区光声成像。

Tumor-specific enhanced NIR-II photoacoustic imaging via photothermal and low-pH coactivated AuNR@PNIPAM-VAA nanogel.

机构信息

MOE Key Laboratory of Laser Life Science & Institute of Laser Life Science, College of Biophotonics, South China Normal University, Guangzhou, 510631, China.

Guangdong Provincial Key Laboratory of Laser Life Science, College of Biophotonics, South China Normal University, Guangzhou, 510631, China.

出版信息

J Nanobiotechnology. 2024 Jun 10;22(1):326. doi: 10.1186/s12951-024-02617-y.

Abstract

BACKGROUND

Properly designed second near-infrared (NIR-II) nanoplatform that is responsive tumor microenvironment can intelligently distinguish between normal and cancerous tissues to achieve better targeting efficiency. Conventional photoacoustic nanoprobes are always "on", and tumor microenvironment-responsive nanoprobe can minimize the influence of endogenous chromophore background signals. Therefore, the development of nanoprobe that can respond to internal tumor microenvironment and external stimulus shows great application potential for the photoacoustic diagnosis of tumor.

RESULTS

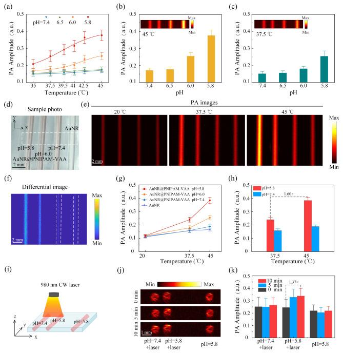
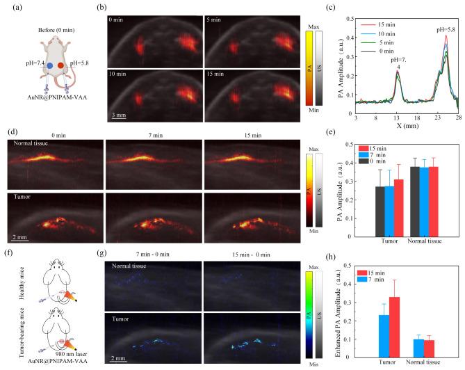
In this work, a low-pH-triggered thermal-responsive volume phase transition nanogel gold nanorod@poly(n-isopropylacrylamide)-vinyl acetic acid (AuNR@PNIPAM-VAA) was constructed for photoacoustic detection of tumor. Via an external near-infrared photothermal switch, the absorption of AuNR@PNIPAM-VAA nanogel in the tumor microenvironment can be dynamically regulated, so that AuNR@PNIPAM-VAA nanogel produces switchable photoacoustic signals in the NIR-II window for tumor-specific enhanced photoacoustic imaging. In vitro results show that at pH 5.8, the absorption and photoacoustic signal amplitude of AuNR@PNIPAM-VAA nanogel in NIR-II increases up obviously after photothermal modulating, while they remain slightly change at pH 7.4. Quantitative calculation presents that photoacoustic signal amplitude of AuNR@PNIPAM-VAA nanogel at 1064 nm has ~ 1.6 folds enhancement as temperature increases from 37.5 °C to 45 °C in simulative tumor microenvironment. In vivo results show that the prepared AuNR@PNIPAM-VAA nanogel can achieve enhanced NIR-II photoacoustic imaging for selective tumor detection through dynamically responding to thermal field, which can be precisely controlled by external light.

CONCLUSIONS

This work will offer a viable strategy for the tumor-specific photoacoustic imaging using NIR light to regulate the thermal field and target the low pH tumor microenvironment, which is expected to realize accurate and dynamic monitoring of tumor diagnosis and treatment.

摘要

背景

适当设计的第二近红外(NIR-II)纳米平台,对肿瘤微环境有响应,可以智能区分正常组织和癌变组织,从而实现更好的靶向效率。传统的光声纳米探针始终处于“开启”状态,而肿瘤微环境响应型纳米探针可以最小化内源性发色团背景信号的影响。因此,开发能够响应内部肿瘤微环境和外部刺激的纳米探针,对于肿瘤的光声诊断具有很大的应用潜力。

结果

在这项工作中,构建了一种低 pH 触发的热响应体积相转变纳米凝胶金纳米棒@聚(N-异丙基丙烯酰胺)-醋酸乙烯酯(AuNR@PNIPAM-VAA),用于肿瘤的光声检测。通过外部近红外光热开关,可以动态调节 AuNR@PNIPAM-VAA 纳米凝胶在肿瘤微环境中的吸收,使 AuNR@PNIPAM-VAA 纳米凝胶在 NIR-II 窗口中产生可切换的光声信号,用于肿瘤特异性增强光声成像。体外结果表明,在 pH 5.8 时,AuNR@PNIPAM-VAA 纳米凝胶在 NIR-II 中的吸收和光声信号幅度在光热调节后明显增加,而在 pH 7.4 时几乎没有变化。定量计算表明,在模拟肿瘤微环境中,当温度从 37.5°C 升高到 45°C 时,AuNR@PNIPAM-VAA 纳米凝胶的光声信号幅度增强了约 1.6 倍。体内结果表明,制备的 AuNR@PNIPAM-VAA 纳米凝胶可以通过动态响应热场,在选择性肿瘤检测中实现增强的 NIR-II 光声成像,这可以通过外部光精确控制。

结论

这项工作为使用 NIR 光调节热场和靶向低 pH 肿瘤微环境的肿瘤特异性光声成像提供了一种可行的策略,有望实现肿瘤诊断和治疗的精确和动态监测。

https://cdn.ncbi.nlm.nih.gov/pmc/blobs/caac/11163807/7d930ee3838b/12951_2024_2617_Fig1_HTML.jpg

文献检索

告别复杂PubMed语法,用中文像聊天一样搜索,搜遍4000万医学文献。AI智能推荐,让科研检索更轻松。

立即免费搜索

文件翻译

保留排版,准确专业,支持PDF/Word/PPT等文件格式,支持 12+语言互译。

免费翻译文档

深度研究

AI帮你快速写综述,25分钟生成高质量综述,智能提取关键信息,辅助科研写作。

立即免费体验