Suppr超能文献

美国狩猎农场绿头鸭体内病毒病原体检测表明存在病毒外溢至野生鸟类的风险。

Viral pathogen detection in U.S. game-farm mallard () flags spillover risk to wild birds.

作者信息

Bourke Brian P, Dusek Robert J, Ergunay Koray, Linton Yvonne-Marie, Drovetski Sergei V

机构信息

Walter Reed Biosystematics Unit, Museum Support Center MRC-534, Smithsonian Institution, Suitland, MD, United States.

One Health Branch, Walter Reed Army Institute of Research, Silver Spring, MD, United States.

出版信息

Front Vet Sci. 2024 May 27;11:1396552. doi: 10.3389/fvets.2024.1396552. eCollection 2024.

Abstract

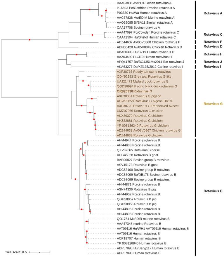
The threat posed by emerging infectious diseases is a major concern for global public health, animal health and food security, and the role of birds in transmission is increasingly under scrutiny. Each year, millions of mass-reared game-farm birds are released into the wild, presenting a unique and a poorly understood risk to wild and susceptible bird populations, and to human health. In particular, the shedding of enteric pathogens through excrement into bodies of water at shared migratory stop-over sites, and breeding and wintering grounds, could facilitate multi-species long-distance pathogen dispersal and infection of high numbers of naive endemic birds annually. The Mallard () is the most abundant of all duck species, migratory across much of its range, and an important game species for pen-rearing and release. Major recent population declines along the US Atlantic coast has been attributed to game-farm and wild mallard interbreeding and the introduction maladaptive traits into wild populations. However, pathogen transmission and zoonosis among game-farms Mallard may also impact these populations, as well as wildlife and human health. Here, we screened 16 game-farm Mallard from Wisconsin, United States, for enteric viral pathogens using metatranscriptomic data. Four families of viral pathogens were identified - (Genogroup I), (Duck ), (Duck ) and (Duck G). To our knowledge, this is the first report of in the Americas, and the first report of outside domestic chicken and turkey flocks in the United States. Our findings highlight the risk of viral pathogen spillover from peri-domestically reared game birds to naive wild bird populations.

摘要

新发传染病构成的威胁是全球公共卫生、动物健康和食品安全的主要关切,鸟类在传播中的作用日益受到审视。每年,数以百万计在养殖场大规模饲养的猎禽被放归野外,给野生和易感鸟类种群以及人类健康带来了独特且鲜为人知的风险。特别是,肠道病原体通过粪便排到共享的迁徙中途停歇地、繁殖地和越冬地的水体中,可能会促进病原体的多物种远距离传播,并导致每年大量原本未感染的本地鸟类受到感染。绿头鸭( )是所有鸭种中数量最多的,在其大部分分布范围内迁徙,是圈养和放归的重要狩猎物种。近期美国大西洋沿岸该物种数量大幅下降,原因是养殖场绿头鸭与野生绿头鸭杂交,并将不适应的性状引入野生种群。然而,养殖场绿头鸭之间的病原体传播和人畜共患病也可能影响这些种群,以及野生动物和人类健康。在此,我们利用宏转录组数据对来自美国威斯康星州的16只养殖场绿头鸭进行了肠道病毒病原体筛查。鉴定出了四个病毒病原体科—— (基因组I)、 (鸭 )、 (鸭 )和 (鸭 G)。据我们所知,这是美洲首次报告 ,也是美国国内鸡群和火鸡群以外首次报告 。我们的研究结果凸显了围场饲养的猎禽向原本未感染的野生鸟类种群溢出病毒病原体的风险。

https://cdn.ncbi.nlm.nih.gov/pmc/blobs/c6c4/11163284/2c00c3df7cb9/fvets-11-1396552-g001.jpg

文献AI研究员

20分钟写一篇综述,助力文献阅读效率提升50倍。

立即体验

用中文搜PubMed

大模型驱动的PubMed中文搜索引擎

马上搜索

文档翻译

学术文献翻译模型,支持多种主流文档格式。

立即体验