Department of Inflammation and Immunity, Lerner Research Institute, Cleveland Clinic, Cleveland, OH, USA.
Department of Biochemistry, School of Medicine, Case Western Reserve University, Cleveland, OH, USA.
J Exp Med. 2024 Jul 1;221(7). doi: 10.1084/jem.20231442. Epub 2024 Jun 11.
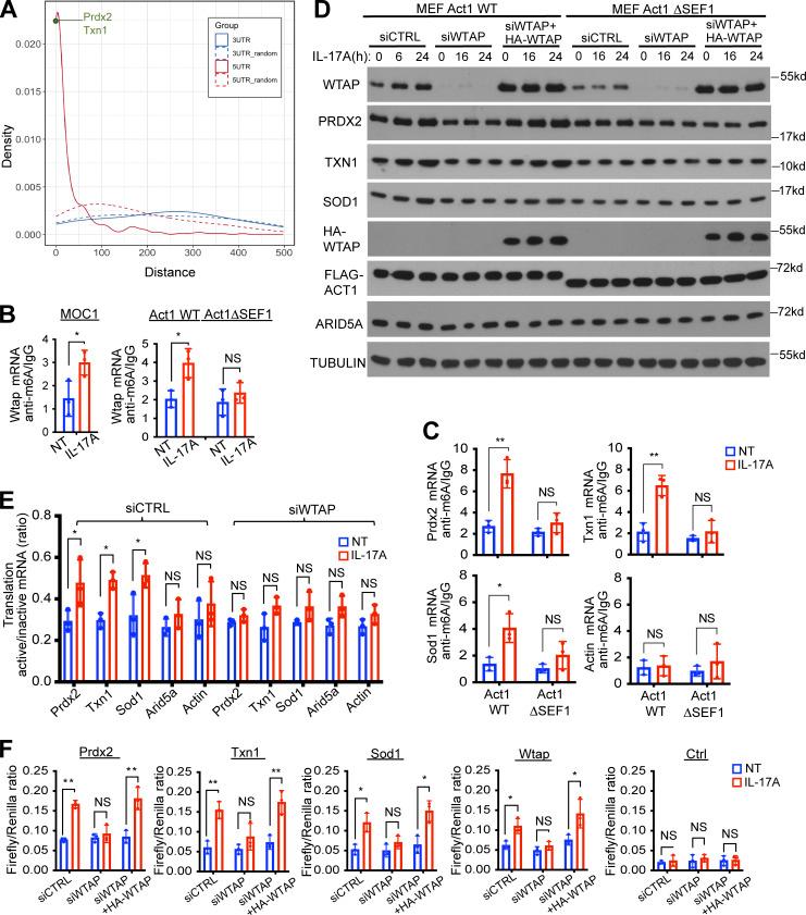
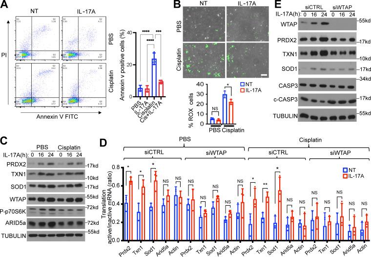
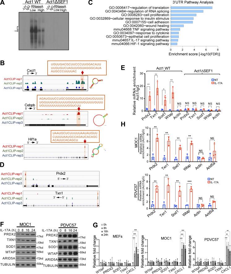
The IL-17 receptor adaptor molecule Act1, an RNA-binding protein, plays a critical role in IL-17-mediated cancer progression. Here, we report a novel mechanism of how IL-17/Act1 induces chemoresistance by modulating redox homeostasis through epitranscriptomic regulation of antioxidant RNA metabolism. Transcriptome-wide mapping of direct Act1-RNA interactions revealed that Act1 binds to the 5'UTR of antioxidant mRNAs and Wilms' tumor 1-associating protein (WTAP), a key regulator in m6A methyltransferase complex. Strikingly, Act1's binding sites are located in proximity to m6A modification sites, which allows Act1 to promote the recruitment of elF3G for cap-independent translation. Loss of Act1's RNA binding activity or Wtap knockdown abolished IL-17-induced m6A modification and translation of Wtap and antioxidant mRNAs, indicating a feedforward mechanism of the Act1-WTAP loop. We then developed antisense oligonucleotides (Wtap ASO) that specifically disrupt Act1's binding to Wtap mRNA, abolishing IL-17/Act1-WTAP-mediated antioxidant protein production during chemotherapy. Wtap ASO substantially increased the antitumor efficacy of cisplatin, demonstrating a potential therapeutic strategy for chemoresistance.
IL-17 受体衔接分子 Act1 是一种 RNA 结合蛋白,在 IL-17 介导的癌症进展中发挥关键作用。在这里,我们报告了一种新的机制,即 IL-17/Act1 如何通过转录后调控抗氧化 RNA 代谢来调节氧化还原稳态,从而诱导化疗耐药。直接的 Act1-RNA 相互作用的全转录组图谱显示,Act1 结合到抗氧化 mRNA 和 Wilms 肿瘤 1 相关蛋白 (WTAP) 的 5'UTR 上,后者是 m6A 甲基转移酶复合物的关键调节因子。引人注目的是,Act1 的结合位点位于接近 m6A 修饰位点的位置,这使得 Act1 能够促进 eIF3G 的募集,以进行无帽依赖翻译。Act1 的 RNA 结合活性丧失或 Wtap 敲低消除了 IL-17 诱导的 WTAP 和抗氧化 mRNA 的 m6A 修饰和翻译,表明了 Act1-WTAP 环的正反馈机制。然后,我们开发了反义寡核苷酸 (Wtap ASO),它特异性地破坏 Act1 与 WTAP mRNA 的结合,从而在化疗期间消除 IL-17/Act1-WTAP 介导的抗氧化蛋白产生。Wtap ASO 显著提高了顺铂的抗肿瘤疗效,为化疗耐药提供了一种潜在的治疗策略。