Department of Anesthesiology and Perioperative Medicine, Xijing Hospital, Fourth Military Medical University, Xi'an, Shaanxi, China.
The State Key Laboratory of Cancer Biology, Department of Immunology, Fourth Military Medical University, Xi'an, Shaanxi, China.
Redox Biol. 2024 Aug;74:103234. doi: 10.1016/j.redox.2024.103234. Epub 2024 Jun 7.
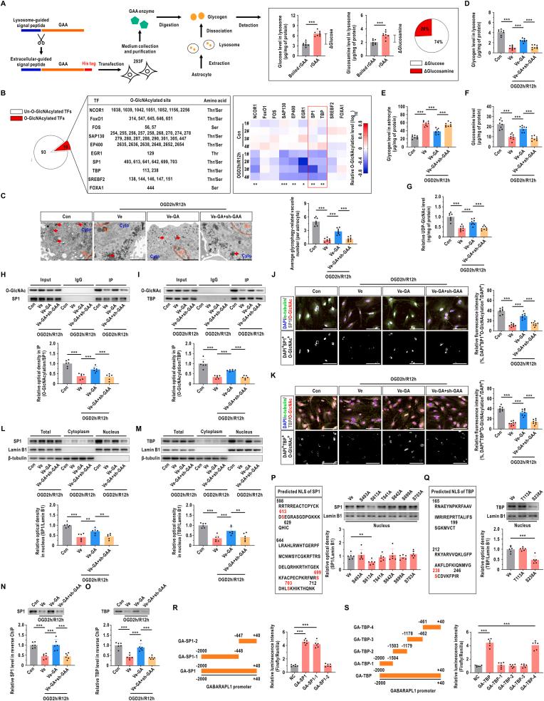
Glycophagy has evolved from an alternative glycogen degradation pathway into a multifaceted pivot to regulate cellular metabolic hemostasis in peripheral tissues. However, the pattern of glycophagy in the brain and its potential therapeutic impact on ischemic stroke remain unknown. Here, we observed that the dysfunction of astrocytic glycophagy was caused by the downregulation of the GABA type A receptor-associated protein like 1 (GABARAPL1) during reperfusion in ischemic stroke patients and mice. PI3K-Akt pathway activation is involved in driving GABARAPL1 downregulation during cerebral reperfusion. Moreover, glycophagy dysfunction-induced glucosamine deficiency suppresses the nuclear translocation of specificity protein 1 and TATA binding protein, the transcription factors for GABARAPL1, by decreasing their O-GlcNAcylation levels, and accordingly feedback inhibits GABARAPL1 in astrocytes during reperfusion. Restoring astrocytic glycophagy by overexpressing GABARAPL1 decreases DNA damage and oxidative injury in astrocytes and improves the survival of surrounding neurons during reperfusion. In addition, a hypocaloric diet in the acute phase after cerebral reperfusion can enhance astrocytic glycophagic flux and accelerate neurological recovery. In summary, glycophagy in the brain links autophagy, metabolism, and epigenetics together, and glycophagy dysfunction exacerbates reperfusion injury after ischemic stroke.
糖酵解已从一种替代糖原降解途径演变为调节外周组织细胞代谢稳态的多功能枢轴。然而,大脑中的糖酵解模式及其对缺血性中风的潜在治疗影响尚不清楚。在这里,我们观察到在缺血性中风患者和小鼠中,再灌注期间星形胶质细胞糖酵解功能障碍是由 GABA 型 A 受体相关蛋白样 1 (GABARAPL1) 下调引起的。PI3K-Akt 通路的激活参与了脑再灌注过程中 GABARAPL1 下调的驱动。此外,糖酵解功能障碍诱导的氨基葡萄糖缺乏通过降低其 O-GlcNAc 化水平,抑制特异性蛋白 1 和 TATA 结合蛋白(GABARAPL1 的转录因子)的核易位,从而反馈抑制再灌注期间星形胶质细胞中的 GABARAPL1。通过过表达 GABARAPL1 恢复星形胶质细胞糖酵解可以减少再灌注期间星形胶质细胞的 DNA 损伤和氧化损伤,并改善周围神经元的存活。此外,脑再灌注后急性期的低热量饮食可以增强星形胶质细胞的糖酵解通量并加速神经功能恢复。总之,大脑中的糖酵解将自噬、代谢和表观遗传学联系在一起,糖酵解功能障碍会加剧缺血性中风后的再灌注损伤。