Department of Hepatobiliary Surgery, General Hospital of Ningxia Medical University, 804 Shengli South Street, Yinchuan City, Ningxia Hui Autonomous Region, 750004, China.
Medical Experiment Center, General Hospital of Ningxia Medical University, 804 Shengli South Street, Yinchuan City, Ningxia Hui Autonomous Region, 750004, China.
Funct Integr Genomics. 2024 Jun 12;24(3):114. doi: 10.1007/s10142-024-01392-1.
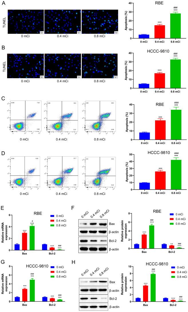
With advances in radioactive particle implantation in clinical practice, Iodine-125 (I) seed brachytherapy has emerged as a promising treatment for cholangiocarcinoma (CCA), showing good prognosis; however, the underlying molecular mechanism of the therapeutic effect of I seed is unclear. To study the effects of I seed on the proliferation and apoptosis of CCA cells. CCA cell lines, RBE and HCCC-9810, were treated with reactive oxygen species (ROS) scavenger acetylcysteine (NAC) or the p53 functional inhibitor, pifithrin-α hydrobromide (PFTα). Cell counting kit-8 (CCK-8) assay, 5-bromo-2-deoxy-uridine (BrdU) staining, and terminal deoxynucleotidyl transferase (TdT)-mediated dUTP nick end labeling (TUNEL) assay and flow cytometry assay were performed to test the radiation-sensitivity of I seed toward CCA cells at different radiation doses (0.4 mCi and 0.8 mCi). 2,7-dichlorofluorescein diacetate (DCF-DA) assay, real-time quantitative polymerase chain reaction (RT-qPCR), and western blot analysis were performed to assess the effect of I seed on the ROS/p53 axis. A dose-dependent inhibitory effect of I seeds on the proliferation of CCA cells was observed. The I seed promoted apoptosis of CCA cells and induced the activation of the ROS/p53 pathway in a dose-dependent manner. NAC or PFTα treatment effectively reversed the stimulatory effect of I seed on the proliferation of CCA cells. NAC or PFTα suppressed apoptosis and p53 protein expression induced by the I seed. I seed can inhibit cell growth mainly through the apoptotic pathway. The mechanism may involve the activation of p53 and its downstream apoptotic pathway by up-regulating the level of ROS in cells.
随着放射性粒子植入术在临床实践中的进展,碘-125(I)种子近距离放疗已成为治疗胆管癌(CCA)的一种有前途的方法,显示出良好的预后;然而,I 种子治疗效果的潜在分子机制尚不清楚。为了研究 I 种子对 CCA 细胞增殖和凋亡的影响。用活性氧(ROS)清除剂乙酰半胱氨酸(NAC)或 p53 功能抑制剂 pifithrin-α氢溴化物(PFTα)处理 CCA 细胞系 RBE 和 HCCC-9810。用细胞计数试剂盒-8(CCK-8)检测、5-溴-2-脱氧尿苷(BrdU)染色、末端脱氧核苷酸转移酶(TdT)介导的 dUTP 缺口末端标记(TUNEL)检测和流式细胞术检测不同辐射剂量(0.4 mCi 和 0.8 mCi)下 I 种子对 CCA 细胞的辐射敏感性。用 2,7-二氯荧光素二乙酸酯(DCF-DA)检测、实时定量聚合酶链反应(RT-qPCR)和 Western blot 分析检测 I 种子对 ROS/p53 轴的影响。观察到 I 种子对 CCA 细胞增殖呈剂量依赖性抑制作用。I 种子促进 CCA 细胞凋亡,并以剂量依赖性方式诱导 ROS/p53 通路的激活。NAC 或 PFTα 处理可有效逆转 I 种子对 CCA 细胞增殖的刺激作用。NAC 或 PFTα 抑制 I 种子诱导的细胞凋亡和 p53 蛋白表达。I 种子主要通过凋亡途径抑制细胞生长。其机制可能涉及通过上调细胞内 ROS 水平激活 p53 及其下游凋亡途径。