Song Minghui, Han Chang, Liu Linmeng, Li Qiongqiong, Fan Yiling, Gao Hao, Zhang Dan, Ren Yi, Qin Feng, Yang Meicheng
Shanghai Institute for Food and Drug Control NMPA Key Laboratory for Testing Technology of Pharmaceutical Microbiology Shanghai.
Shanghai Majorbio Bio-Pharm Technology Co., Ltd. Shanghai China.
Imeta. 2023 Nov 2;2(4):e146. doi: 10.1002/imt2.146. eCollection 2023 Nov.
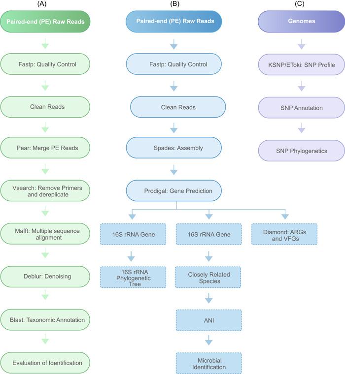
The Professional Committee of Microbiology of the National Pharmacopoeia Commission organized the drafting of the Technical Guidelines for Microbial Whole Genome Sequencing (WGS), aiming to standardize the method process and technical indicators of microbial WGS and ensure the accuracy of sequencing and identification. On the basis of the Guidelines, we developed an integrated microbial identification and source tracking (MIST) system, which could meet the needs of microbial identification and contamination investigation in food and drug quality control. MIST integrates three analysis pipelines: 16S/18S/internal transcribed spacer amplicon-based microbial identification, WGS-based microbial identification, and single-nucleotide polymorphism-based microbial source tracking. MIST can analyze sequence data in a variety of formats, such as Fasta, base call file, and FASTQ. It can be connected to a high-throughput sequencing instrument to acquire sequencing data directly. We also developed a publicly accessible web server for MIST (http://syj.i-sanger.cn).
国家药典委员会微生物专业委员会组织起草了《微生物全基因组测序技术指南》,旨在规范微生物全基因组测序的方法流程和技术指标,确保测序及鉴定的准确性。在此指南基础上,我们开发了一套集成的微生物鉴定与溯源(MIST)系统,该系统能够满足食品和药品质量控制中微生物鉴定及污染调查的需求。MIST整合了三条分析流程:基于16S/18S/内转录间隔区扩增子的微生物鉴定、基于全基因组测序的微生物鉴定以及基于单核苷酸多态性的微生物溯源。MIST能够分析多种格式的序列数据,如Fasta、碱基序列文件和FASTQ。它可以连接到高通量测序仪直接获取测序数据。我们还为MIST开发了一个可公开访问的网络服务器(http://syj.i-sanger.cn)。