• 文献检索
  • 文档翻译
  • 深度研究
  • 学术资讯
  • Suppr Zotero 插件Zotero 插件
  • 邀请有礼
  • 套餐&价格
  • 历史记录
应用&插件
Suppr Zotero 插件Zotero 插件浏览器插件Mac 客户端Windows 客户端微信小程序
定价
高级版会员购买积分包购买API积分包
服务
文献检索文档翻译深度研究API 文档MCP 服务
关于我们
关于 Suppr公司介绍联系我们用户协议隐私条款
关注我们

Suppr 超能文献

核心技术专利:CN118964589B侵权必究
粤ICP备2023148730 号-1Suppr @ 2026

文献检索

告别复杂PubMed语法,用中文像聊天一样搜索,搜遍4000万医学文献。AI智能推荐,让科研检索更轻松。

立即免费搜索

文件翻译

保留排版,准确专业,支持PDF/Word/PPT等文件格式,支持 12+语言互译。

免费翻译文档

深度研究

AI帮你快速写综述,25分钟生成高质量综述,智能提取关键信息,辅助科研写作。

立即免费体验

细胞外ATP/P2X7受体,卵巢癌细胞迁移的调控轴。

Extracellular ATP/P2X7 receptor, a regulatory axis of migration in ovarian carcinoma-derived cells.

作者信息

Nuñez-Ríos José David, Reyna-Jeldes Mauricio, Mata-Martínez Esperanza, Campos-Contreras Anaí Del Rocío, Lazcano-Sánchez Iván, González-Gallardo Adriana, Díaz-Muñoz Mauricio, Coddou Claudio, Vázquez-Cuevas Francisco G

机构信息

Departamento de Neurobiología Celular y Molecular, Instituto de Neurobiología, Universidad Nacional Autónoma de México, Querétaro, México.

Departamento de Ciencias Biomédicas, Facultad de Medicina, Universidad Católica del Norte, Coquimbo, Chile.

出版信息

PLoS One. 2024 Jun 13;19(6):e0304062. doi: 10.1371/journal.pone.0304062. eCollection 2024.

DOI:10.1371/journal.pone.0304062
PMID:38870128
原文链接:https://pmc.ncbi.nlm.nih.gov/articles/PMC11175443/
Abstract

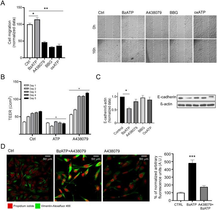
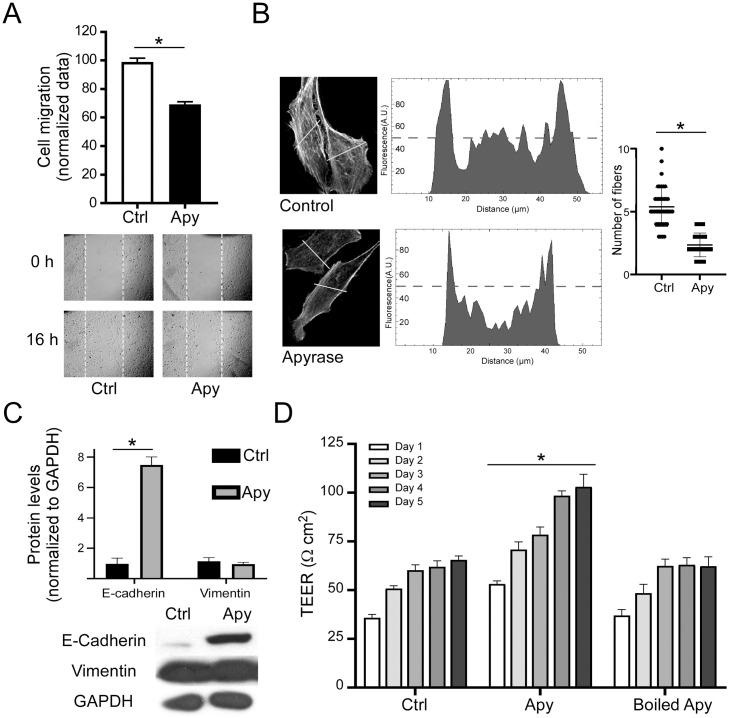
ATP is actively maintained at high concentrations in cancerous tissues, where it promotes a malignant phenotype through P2 receptors. In this study, we first evaluated the effect of extracellular ATP depletion with apyrase in SKOV-3, a cell line derived from metastatic ovarian carcinoma. We observed a decrease in cell migration and an increase in transepithelial electrical resistance and cell markers, suggesting a role in maintaining a mesenchymal phenotype. To identify the P2 receptor that mediated the effects of ATP, we compared the transcript levels of some P2 receptors and found that P2RX7 is three-fold higher in SKOV-3 cells than in a healthy cell line, namely HOSE6-3 (from human ovarian surface epithelium). Through bioinformatic analysis, we identified a higher expression of the P2RX7 transcript in metastatic tissues than in primary tumors; thus, P2X7 seems to be a promising effector for the malignant phenotype. Subsequently, we demonstrated the presence and functionality of the P2X7 receptor in SKOV-3 cells and showed through pharmacological approaches that its activity promotes cell migration and contributes to maintaining a mesenchymal phenotype. P2X7 activation using BzATP increased cell migration and abolished E-cadherin expression. On the other hand, a series of P2X7 receptor antagonists (A438079, BBG and OxATP) decreased cell migration. We used a CRISPR-based knock-out system directed to P2RX7. According to the results of our wound-healing assay, SKOV3-P2X7KO cells lacked receptor-mediated calcium mobilization and decreased migration. Altogether, these data let us propose that P2X7 receptor is a regulator for cancer cell migration and thus a potential drug target.

摘要

三磷酸腺苷(ATP)在癌组织中被积极维持在高浓度水平,在那里它通过P2受体促进恶性表型。在本研究中,我们首先评估了用腺苷三磷酸双磷酸酶消耗细胞外ATP对SKOV-3细胞系的影响,SKOV-3是一种源自转移性卵巢癌的细胞系。我们观察到细胞迁移减少,跨上皮电阻和细胞标志物增加,这表明其在维持间充质表型中发挥作用。为了确定介导ATP作用的P2受体,我们比较了一些P2受体的转录水平,发现P2RX7在SKOV-3细胞中的表达比在健康细胞系即HOSE6-3(源自人卵巢表面上皮)中高3倍。通过生物信息学分析,我们发现在转移组织中P2RX7转录本的表达高于原发性肿瘤;因此,P2X7似乎是恶性表型的一个有前景的效应因子。随后,我们证明了SKOV-3细胞中P2X7受体的存在和功能,并通过药理学方法表明其活性促进细胞迁移并有助于维持间充质表型。使用2'-(3-苯甲酰苯甲酰)-ATP(BzATP)激活P2X7可增加细胞迁移并消除E-钙黏蛋白的表达。另一方面,一系列P2X7受体拮抗剂(A438079、BBG和氧化三磷酸腺苷(OxATP))可减少细胞迁移。我们使用了针对P2RX7的基于CRISPR的基因敲除系统。根据我们的伤口愈合试验结果,SKOV3-P2X7基因敲除细胞缺乏受体介导的钙动员且迁移减少。总之,这些数据使我们提出P2X7受体是癌细胞迁移的调节因子,因此是一个潜在的药物靶点。

https://cdn.ncbi.nlm.nih.gov/pmc/blobs/d514/11175443/f1aae92e0f1c/pone.0304062.g008.jpg
https://cdn.ncbi.nlm.nih.gov/pmc/blobs/d514/11175443/11cf545ac562/pone.0304062.g001.jpg
https://cdn.ncbi.nlm.nih.gov/pmc/blobs/d514/11175443/8b5e5de28800/pone.0304062.g002.jpg
https://cdn.ncbi.nlm.nih.gov/pmc/blobs/d514/11175443/f30f50bca3f8/pone.0304062.g003.jpg
https://cdn.ncbi.nlm.nih.gov/pmc/blobs/d514/11175443/921da17acf73/pone.0304062.g004.jpg
https://cdn.ncbi.nlm.nih.gov/pmc/blobs/d514/11175443/1b1f75085326/pone.0304062.g005.jpg
https://cdn.ncbi.nlm.nih.gov/pmc/blobs/d514/11175443/b2c0f9032a21/pone.0304062.g006.jpg
https://cdn.ncbi.nlm.nih.gov/pmc/blobs/d514/11175443/4c871a220c8a/pone.0304062.g007.jpg
https://cdn.ncbi.nlm.nih.gov/pmc/blobs/d514/11175443/f1aae92e0f1c/pone.0304062.g008.jpg
https://cdn.ncbi.nlm.nih.gov/pmc/blobs/d514/11175443/11cf545ac562/pone.0304062.g001.jpg
https://cdn.ncbi.nlm.nih.gov/pmc/blobs/d514/11175443/8b5e5de28800/pone.0304062.g002.jpg
https://cdn.ncbi.nlm.nih.gov/pmc/blobs/d514/11175443/f30f50bca3f8/pone.0304062.g003.jpg
https://cdn.ncbi.nlm.nih.gov/pmc/blobs/d514/11175443/921da17acf73/pone.0304062.g004.jpg
https://cdn.ncbi.nlm.nih.gov/pmc/blobs/d514/11175443/1b1f75085326/pone.0304062.g005.jpg
https://cdn.ncbi.nlm.nih.gov/pmc/blobs/d514/11175443/b2c0f9032a21/pone.0304062.g006.jpg
https://cdn.ncbi.nlm.nih.gov/pmc/blobs/d514/11175443/4c871a220c8a/pone.0304062.g007.jpg
https://cdn.ncbi.nlm.nih.gov/pmc/blobs/d514/11175443/f1aae92e0f1c/pone.0304062.g008.jpg

相似文献

1
Extracellular ATP/P2X7 receptor, a regulatory axis of migration in ovarian carcinoma-derived cells.细胞外ATP/P2X7受体,卵巢癌细胞迁移的调控轴。
PLoS One. 2024 Jun 13;19(6):e0304062. doi: 10.1371/journal.pone.0304062. eCollection 2024.
2
Paracrine stimulation of P2X7 receptor by ATP activates a proliferative pathway in ovarian carcinoma cells.ATP对P2X7受体的旁分泌刺激激活了卵巢癌细胞中的增殖途径。
J Cell Biochem. 2014 Nov;115(11):1955-66. doi: 10.1002/jcb.24867.
3
Upregulation of Epithelial-To-Mesenchymal Transition Markers and P2X7 Receptors Is Associated to Increased Invasiveness Caused by P2X7 Receptor Stimulation in Human Glioblastoma Stem Cells.上皮-间充质转化标志物和 P2X7 受体的上调与 P2X7 受体刺激引起的人神经胶质瘤干细胞侵袭性增加有关。
Cells. 2019 Dec 29;9(1):85. doi: 10.3390/cells9010085.
4
P2X7 receptor stimulates breast cancer cell invasion and migration via the AKT pathway.P2X7受体通过AKT信号通路刺激乳腺癌细胞的侵袭和迁移。
Oncol Rep. 2015 Jul;34(1):103-10. doi: 10.3892/or.2015.3979. Epub 2015 May 13.
5
Differential expression of the P2X7 receptor in ovarian surface epithelium during the oestrous cycle in the mouse.小鼠发情周期中卵巢表面上皮细胞P2X7受体的差异表达。
Reprod Fertil Dev. 2013;25(7):971-84. doi: 10.1071/RD12196.
6
Autocrine signaling via release of ATP and activation of P2X7 receptor influences motile activity of human lung cancer cells.通过三磷酸腺苷(ATP)释放和P2X7受体激活的自分泌信号传导影响人肺癌细胞的运动活性。
Purinergic Signal. 2014 Sep;10(3):487-97. doi: 10.1007/s11302-014-9411-x. Epub 2014 Mar 14.
7
Adenosine-5'-triphosphate suppresses proliferation and migration capacity of human endometrial stem cells.三磷酸腺苷抑制人子宫内膜干细胞的增殖和迁移能力。
J Cell Mol Med. 2020 Apr;24(8):4580-4588. doi: 10.1111/jcmm.15115. Epub 2020 Mar 9.
8
P2X7 mediates ATP-driven invasiveness in prostate cancer cells.P2X7介导前列腺癌细胞中由三磷酸腺苷驱动的侵袭性。
PLoS One. 2014 Dec 8;9(12):e114371. doi: 10.1371/journal.pone.0114371. eCollection 2014.
9
PI3K/Akt/GSK-3β signal pathway is involved in P2X7 receptor-induced proliferation and EMT of colorectal cancer cells.PI3K/Akt/GSK-3β 信号通路参与 P2X7 受体诱导的结直肠癌细胞增殖和 EMT。
Eur J Pharmacol. 2021 May 15;899:174041. doi: 10.1016/j.ejphar.2021.174041. Epub 2021 Mar 15.
10
Cellular Migration Ability Is Modulated by Extracellular Purines in Ovarian Carcinoma SKOV-3 Cells.细胞迁移能力受卵巢癌SKOV-3细胞外嘌呤的调节。
J Cell Biochem. 2017 Dec;118(12):4468-4478. doi: 10.1002/jcb.26104. Epub 2017 May 31.

本文引用的文献

1
Be like water, my cells: cell plasticity and the art of transformation.我的细胞们,如水般流淌:细胞可塑性与转变的艺术。
Front Cell Dev Biol. 2023 Oct 11;11:1272730. doi: 10.3389/fcell.2023.1272730. eCollection 2023.
2
ATP promotes resident CD34 cell migration mainly through P2Y2-Stim1-ERK/p38 pathway.三磷酸腺苷主要通过 P2Y2-Stim1-ERK/p38 通路促进常驻 CD34 细胞迁移。
Am J Physiol Cell Physiol. 2023 Nov 1;325(5):C1228-C1243. doi: 10.1152/ajpcell.00048.2023. Epub 2023 Sep 18.
3
Purinergic Activation of Store-Operated Calcium Entry (SOCE) Regulates Cell Migration in Metastatic Ovarian Cancer Cells.
嘌呤能激活的储存-操作性钙内流(SOCE)调节转移性卵巢癌细胞的细胞迁移。
Pharmaceuticals (Basel). 2023 Jun 29;16(7):944. doi: 10.3390/ph16070944.
4
MAP4K4 promotes ovarian cancer metastasis through diminishing ADAM10-dependent N-cadherin cleavage.MAP4K4 通过减少 ADAM10 依赖的 N-钙黏蛋白裂解促进卵巢癌转移。
Oncogene. 2023 May;42(18):1438-1452. doi: 10.1038/s41388-023-02650-5. Epub 2023 Mar 15.
5
P2X7 receptor promotes migration and invasion of non-small cell lung cancer A549 cells through the PI3K/Akt pathways.P2X7 受体通过 PI3K/Akt 通路促进非小细胞肺癌 A549 细胞的迁移和侵袭。
Purinergic Signal. 2023 Dec;19(4):685-697. doi: 10.1007/s11302-023-09928-z. Epub 2023 Mar 1.
6
P2X7 receptor isoform B is a key drug resistance mediator for neuroblastoma.P2X7受体亚型B是神经母细胞瘤的关键耐药介质。
Front Oncol. 2022 Aug 25;12:966404. doi: 10.3389/fonc.2022.966404. eCollection 2022.
7
The Transcoelomic Ecosystem and Epithelial Ovarian Cancer Dissemination.腔道转移生态系统与上皮性卵巢癌扩散
Front Endocrinol (Lausanne). 2022 Apr 28;13:886533. doi: 10.3389/fendo.2022.886533. eCollection 2022.
8
Adenosine Receptor A2B Negatively Regulates Cell Migration in Ovarian Carcinoma Cells.腺苷受体 A2B 负调控卵巢癌细胞的迁移。
Int J Mol Sci. 2022 Apr 21;23(9):4585. doi: 10.3390/ijms23094585.
9
P2X7 promotes metastatic spreading and triggers release of miRNA-containing exosomes and microvesicles from melanoma cells.P2X7 促进转移扩散,并触发黑色素瘤细胞释放含有 miRNA 的外泌体和微泡。
Cell Death Dis. 2021 Nov 16;12(12):1088. doi: 10.1038/s41419-021-04378-0.
10
The reactome pathway knowledgebase 2022.反应体通路知识库2022版。
Nucleic Acids Res. 2022 Jan 7;50(D1):D687-D692. doi: 10.1093/nar/gkab1028.