Suppr超能文献

解析Set302在……中的耐热机制

Unraveling the mechanism of thermotolerance by Set302 in .

作者信息

Ni Yue, Qiao Yue, Tian Xing, Li Hailong, Meng Yang, Li Chao, Du Wei, Sun Tianshu, Zhu Keting, Huang Wei, Yan He, Li Jia, Zhou Renjie, Ding Chen, Gao Xindi

机构信息

College of Life and Health Sciences, Northeastern University, Shenyang, Liaoning, China.

Department of Emergency, Xinqiao Hospital, Army Medical University, Chongqing, China.

出版信息

Microbiol Spectr. 2024 Aug 6;12(8):e0420223. doi: 10.1128/spectrum.04202-23. Epub 2024 Jun 14.

Abstract

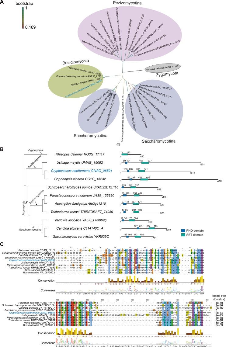
The underlying mechanism of thermotolerance, which is a key virulence factor essential for pathogenic fungi such as , is largely unexplored. In this study, our findings suggest that Set302, a homolog of Set3 and a subunit of histone deacetylase complex Set3C, contributes to thermotolerance in . Specifically, the deletion of the predicted Set3C core subunit, Set302, resulted in further reduction in the growth of at 39°C, and survival of transient incubation at 50°C. Transcriptomics analysis revealed that the expression levels of numerous heat stress-responsive genes altered at both 30°C and 39°C due to the lack of Set302. Notably, at 39°C, the absence of Set302 led to the downregulation of gene expression related to the ubiquitin-proteasome system (UPS). Based on the GFP-α-synuclein overexpression model to characterize misfolded proteins, we observed a pronounced accumulation of misfolded GFP-α-synuclein at 39°C, consequently inhibiting thermotolerance. Furthermore, the loss of Set302 exacerbated the accumulation of misfolded GFP-α-synuclein during heat stress. Interestingly, the strain exhibited a similar phenotype under proteasome stress as it did at 39°C. Moreover, the absence of Set302 led to reduced production of capsule and melanin. strain also displayed significantly reduced pathogenicity and colonization ability compared to the wild-type strain in the murine infection model. Collectively, our findings suggest that Set302 modulates thermotolerance by affecting the degradation of misfolded proteins and multiple virulence factors to mediate the pathogenicity of .IMPORTANCE is a pathogenic fungus that poses a potential and significant threat to public health. Thermotolerance plays a crucial role in the wide distribution in natural environments and host colonization of this fungus. Herein, Set302, a critical core subunit for the integrity of histone deacetylase complex Set3C and widely distributed in various fungi and mammals, governs thermotolerance and affects survival at extreme temperatures as well as the formation of capsule and melanin in . Additionally, Set302 participates in regulating the expression of multiple genes associated with the ubiquitin-proteasome system (UPS). By eliminating misfolded proteins under heat stress, Set302 significantly contributes to the thermotolerance of . Moreover, Set302 regulates the pathogenicity and colonization ability of in a murine model. Overall, this study provides new insight into the mechanism of thermotolerance in .

摘要

耐热性是诸如[某种真菌]等致病真菌的一种关键毒力因子,其潜在机制在很大程度上尚未得到探索。在本研究中,我们的发现表明,Set302作为Set3的同源物且是组蛋白脱乙酰酶复合物Set3C的一个亚基,对[该真菌]的耐热性有贡献。具体而言,预测的Set3C核心亚基Set302的缺失导致[该真菌]在39°C时生长进一步减少,以及在50°C短暂孵育后的存活率降低。转录组学分析显示,由于缺乏Set302,众多热应激反应基因在30°C和39°C时的表达水平均发生了改变。值得注意的是,在39°C时,Set302的缺失导致与泛素 - 蛋白酶体系统(UPS)相关的基因表达下调。基于绿色荧光蛋白 - α - 突触核蛋白过表达模型来表征错误折叠的蛋白质,我们观察到在39°C时错误折叠的绿色荧光蛋白 - α - 突触核蛋白明显积累,从而抑制了[该真菌]的耐热性。此外,Set302的缺失加剧了热应激期间错误折叠的绿色荧光蛋白 - α - 突触核蛋白的积累。有趣的是,[该真菌]菌株在蛋白酶体应激下表现出与在39°C时相似的表型。此外,Set302的缺失导致荚膜和黑色素的产生减少。与野生型菌株相比,[该真菌]菌株在小鼠感染模型中的致病性和定殖能力也显著降低。总的来说,我们的发现表明Set302通过影响错误折叠蛋白质的降解和多种毒力因子来调节耐热性,从而介导[该真菌]的致病性。

重要性

[该真菌]是一种对公众健康构成潜在重大威胁的致病真菌。耐热性在这种真菌在自然环境中的广泛分布和宿主定殖中起着关键作用。在此,Set302是组蛋白脱乙酰酶复合物Set3C完整性的关键核心亚基,广泛分布于各种真菌和哺乳动物中,它控制[该真菌]的耐热性,影响其在极端温度下的存活以及荚膜和黑色素的形成。此外,Set302参与调节与泛素 - 蛋白酶体系统(UPS)相关的多个基因的表达。通过在热应激下消除错误折叠的蛋白质,Set302对[该真菌]的耐热性有显著贡献。此外,Set302在小鼠模型中调节[该真菌]的致病性和定殖能力。总体而言,本研究为[该真菌]耐热性的机制提供了新的见解。

https://cdn.ncbi.nlm.nih.gov/pmc/blobs/f585/11302353/6f2c274a8407/spectrum.04202-23.f001.jpg

文献检索

告别复杂PubMed语法,用中文像聊天一样搜索,搜遍4000万医学文献。AI智能推荐,让科研检索更轻松。

立即免费搜索

文件翻译

保留排版,准确专业,支持PDF/Word/PPT等文件格式,支持 12+语言互译。

免费翻译文档

深度研究

AI帮你快速写综述,25分钟生成高质量综述,智能提取关键信息,辅助科研写作。

立即免费体验