Quantitative Biology Research Group, Exploratory Research Center on Life and Living Systems, National Institutes of Natural Sciences, Myodaiji-cho, Okazaki, Aichi 444-8787, Japan.
Division of Quantitative Biology, National Institute for Basic Biology, National Institutes of Natural Sciences, Myodaiji-cho, Okazaki, Aichi 444-8787, Japan.
Proc Natl Acad Sci U S A. 2024 Jun 25;121(26):e2405553121. doi: 10.1073/pnas.2405553121. Epub 2024 Jun 18.
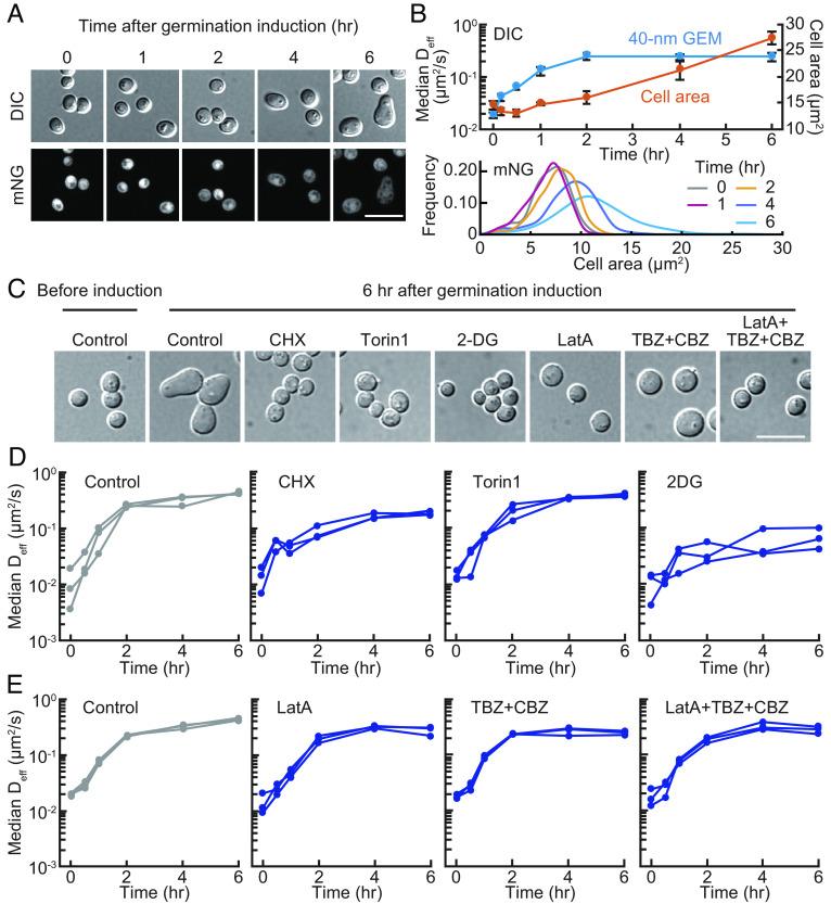
The cytoplasm is a complex, crowded environment that influences myriad cellular processes including protein folding and metabolic reactions. Recent studies have suggested that changes in the biophysical properties of the cytoplasm play a key role in cellular homeostasis and adaptation. However, it still remains unclear how cells control their cytoplasmic properties in response to environmental cues. Here, we used fission yeast spores as a model system of dormant cells to elucidate the mechanisms underlying regulation of the cytoplasmic properties. By tracking fluorescent tracer particles, we found that particle mobility decreased in spores compared to vegetative cells and rapidly increased at the onset of dormancy breaking upon glucose addition. This cytoplasmic fluidization depended on glucose-sensing via the cyclic adenosine monophosphate-protein kinase A pathway. PKA activation led to trehalose degradation through trehalase Ntp1, thereby increasing particle mobility as the amount of trehalose decreased. In contrast, the rapid cytoplasmic fluidization did not require de novo protein synthesis, cytoskeletal dynamics, or cell volume increase. Furthermore, the measurement of diffusion coefficients with tracer particles of different sizes suggests that the spore cytoplasm impedes the movement of larger protein complexes (40 to 150 nm) such as ribosomes, while allowing free diffusion of smaller molecules (~3 nm) such as second messengers and signaling proteins. Our experiments have thus uncovered a series of signaling events that enable cells to quickly fluidize the cytoplasm at the onset of dormancy breaking.
细胞质是一个复杂而拥挤的环境,影响着众多细胞过程,包括蛋白质折叠和代谢反应。最近的研究表明,细胞质的生物物理特性的变化在细胞内稳态和适应中起着关键作用。然而,目前仍不清楚细胞如何根据环境线索来控制其细胞质特性。在这里,我们使用裂殖酵母孢子作为休眠细胞的模型系统,阐明了调节细胞质特性的机制。通过跟踪荧光示踪粒子,我们发现与营养细胞相比,孢子中的粒子迁移率降低,并且在葡萄糖添加时休眠破裂开始时迅速增加。这种细胞质的流体化依赖于通过环腺苷单磷酸-蛋白激酶 A 途径的葡萄糖感应。PKA 激活通过海藻糖酶 Ntp1 导致海藻糖降解,从而随着海藻糖量的减少增加粒子迁移率。相比之下,快速细胞质流体化不需要从头蛋白质合成、细胞骨架动力学或细胞体积增加。此外,用不同大小的示踪粒子测量扩散系数表明,孢子细胞质阻碍了核糖体等较大蛋白质复合物(40 至 150nm)的运动,而允许较小分子(~3nm)如第二信使和信号蛋白自由扩散。我们的实验因此揭示了一系列信号事件,使细胞能够在休眠破裂开始时迅速使细胞质流体化。