Department of Obstetrics and Gynecology, Faculty of Medicine, University of Ottawa, Ottawa, ON K1H 8L1, Canada.
Interdisciplinary School of Health Sciences, Faculty of Health Sciences, University of Ottawa, Ottawa, ON K1H 8L1, Canada.
Cells. 2024 May 24;13(11):905. doi: 10.3390/cells13110905.
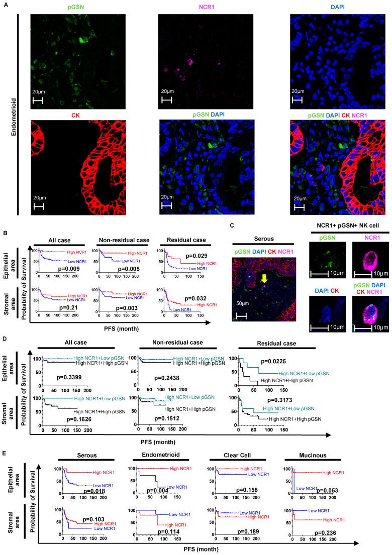
Plasma gelsolin (pGSN) overexpression in ovarian cancer (OVCA) disarms immune function, contributing to chemoresistance. The aim of this study was to investigate the immunoregulatory effects of pGSN expression on natural killer (NK) cell function in OVCA. OVCA tissues from primary surgeries underwent immunofluorescent staining of pGSN and the activated NK cell marker natural cytotoxicity triggering receptor 1 to analyze the prognostic impact of pGSN expression and activated NK cell infiltration. The immunoregulatory effects of pGSN on NK cells were assessed using apoptosis assay, cytokine secretion, immune checkpoint-receptor expression, and phosphorylation of STAT3. In OVCA tissue analyses, activated NK cell infiltration provided survival advantages to patients. However, high pGSN expression attenuated the survival benefits of activated NK cell infiltration. In the in vitro experiment, pGSN in OVCA cells induced NK cell death through cell-to-cell contact. pGSN increased T-cell immunoglobulin and mucin-domain-containing-3 expression (TIM-3) on activated NK cells. Further, it decreased interferon-γ production in activated TIM-3+ NK cells, attenuating their anti-tumor effects. Thus, increased pGSN expression suppresses the anti-tumor functions of NK cells. The study provides insights into why immunotherapy is rarely effective in patients with OVCA and suggests novel treatment strategies.
血浆凝胶蛋白(pGSN)在卵巢癌(OVCA)中的过表达会削弱免疫功能,导致化疗耐药。本研究旨在探讨 pGSN 表达对 OVCA 中自然杀伤(NK)细胞功能的免疫调节作用。对初次手术的 OVCA 组织进行 pGSN 和激活的 NK 细胞标记物自然细胞毒性触发受体 1 的免疫荧光染色,分析 pGSN 表达和激活的 NK 细胞浸润的预后影响。使用凋亡分析、细胞因子分泌、免疫检查点受体表达和 STAT3 磷酸化来评估 pGSN 对 NK 细胞的免疫调节作用。在 OVCA 组织分析中,激活的 NK 细胞浸润为患者提供了生存优势。然而,高 pGSN 表达削弱了激活的 NK 细胞浸润的生存获益。在体外实验中,OVCA 细胞中的 pGSN 通过细胞间接触诱导 NK 细胞死亡。pGSN 增加了激活的 NK 细胞上的 T 细胞免疫球蛋白和粘蛋白结构域包含-3 表达(TIM-3)。此外,它减少了激活的 TIM-3+NK 细胞中干扰素-γ的产生,从而削弱了它们的抗肿瘤作用。因此,pGSN 表达的增加抑制了 NK 细胞的抗肿瘤功能。该研究深入了解了为什么免疫疗法在 OVCA 患者中很少有效,并提出了新的治疗策略。