Suppr超能文献

Pin1 通过与 ACC1 结合增强其活性从而加剧非酒精性脂肪肝病。

Pin1 Exacerbates Non-Alcoholic Fatty Liver Disease by Enhancing Its Activity through Binding to ACC1.

机构信息

Fujian Key Laboratory of Translational Research in Cancer and Neurodegenerative Diseases, The School of Basic Medical Sciences, Fujian Medical University, No. 1, Xuefu North Road, Fuzhou 350122, China.

出版信息

Int J Mol Sci. 2024 May 27;25(11):5822. doi: 10.3390/ijms25115822.

Abstract

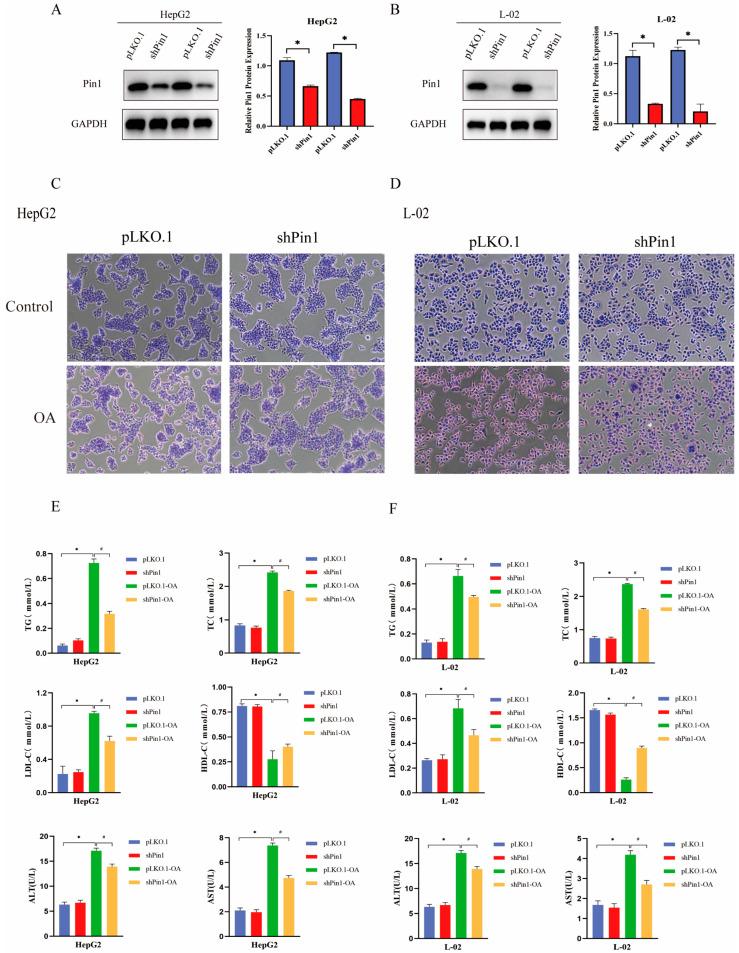
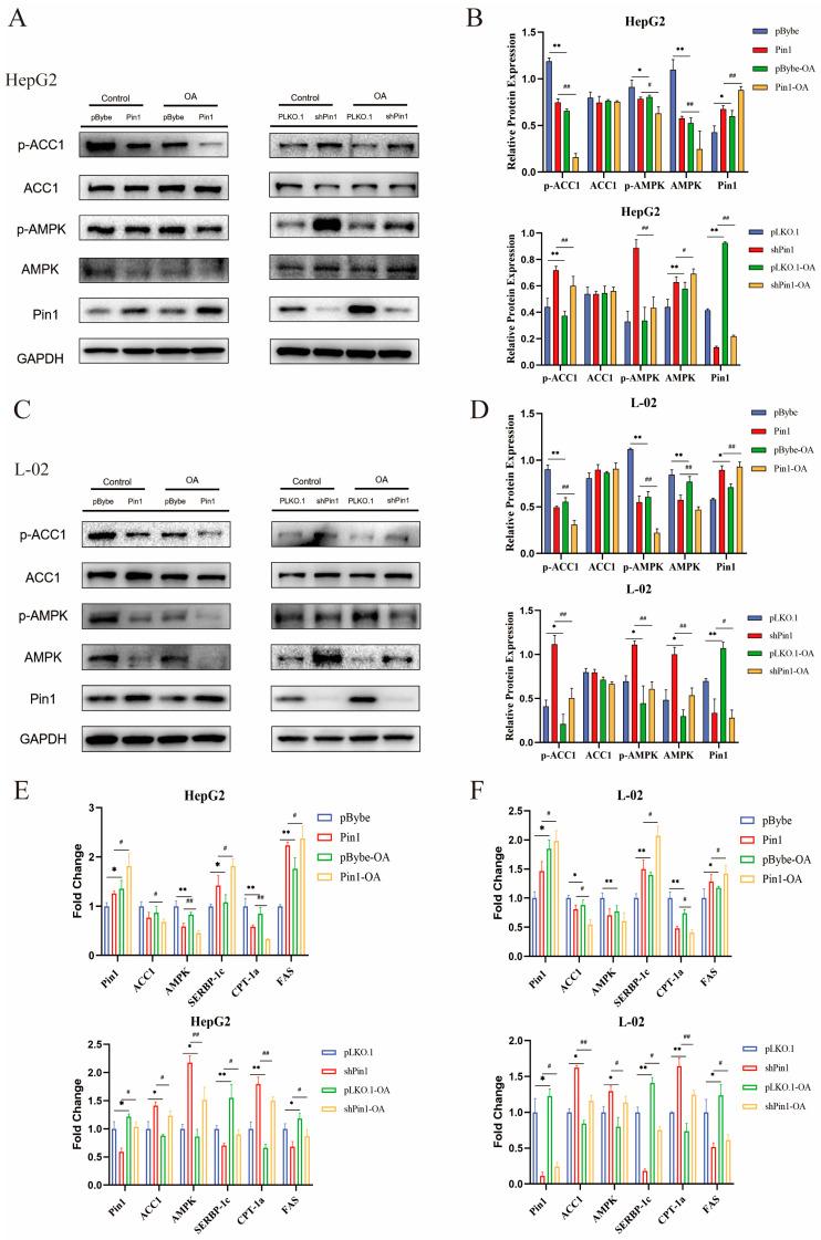
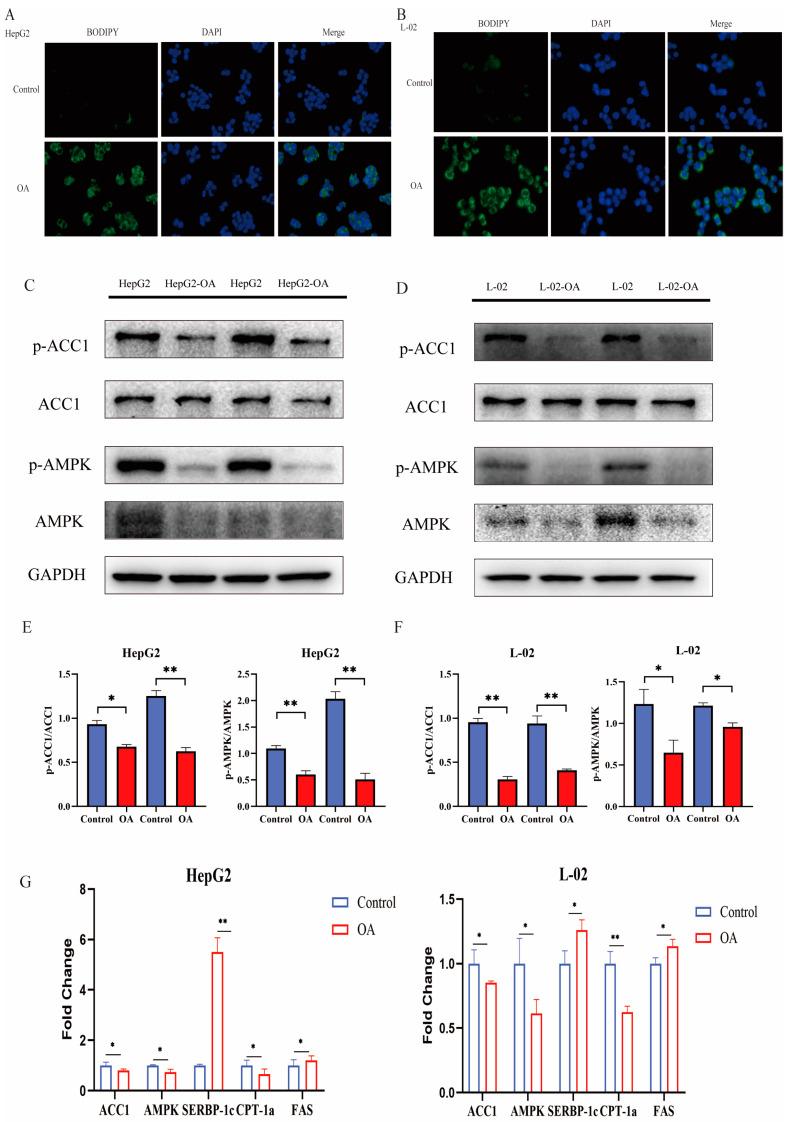
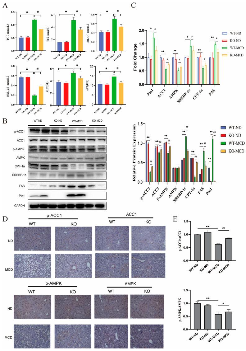
Non-alcoholic fatty liver disease (NAFLD) is a clinicopathological syndrome characterized by diffuse hepatocellular steatosis due to fatty deposits in hepatocytes, excluding alcohol and other known liver injury factors. However, there are no specific drugs for the clinical treatment of NAFLD. Therefore, research on the pathogenesis of NAFLD at the cellular and molecular levels is a promising approach to finding therapeutic targets and developing targeted drugs for NAFLD. Pin1 is highly expressed during adipogenesis and contributes to adipose differentiation, but its specific mechanism of action in NAFLD is unclear. In this study, we investigated the role of Pin1 in promoting the development of NAFLD and its potential mechanisms in vitro and in vivo. First, Pin1 was verified in the NAFLD model in vitro using MCD diet-fed mice by Western Blot, RT-qPCR and immunohistochemistry (IHC) assays. In the in vitro study, we used the oleic acid (OA) stimulation-induced lipid accumulation model and examined the lipid accumulation in each group of cells by oil red O staining as well as BODIPY staining. The results showed that knockdown of Pin1 inhibited lipid accumulation in hepatocytes in an in vitro lipid accumulation model and improved lipid indices and liver injury levels. Moreover, in vivo, WT and Pin1-KO mice were fed a methionine-choline deficient (MCD) diet for 4 weeks to induce the NAFLD model. The effects of Pin1 on lipid accumulation, hepatic fibrosis, and oxidative stress were evaluated by biochemical analysis, glucose and insulin tolerance tests, histological analysis, IHC, RT-qPCR and Western blot assays. The results indicate that Pin1 knockdown significantly alleviated hepatic steatosis, fibrosis and inflammation in MCD-induced NAFLD mice, improved glucose tolerance and alleviated insulin resistance in mice. Further studies showed that the AMPK/ACC1 signalling pathway might take part in the process by which Pin1 regulates NAFLD, as evidenced by the inhibition of the AMPK/ACC1 pathway. In addition, immunofluorescence (IF), coimmunoprecipitation (Co-IP) and GST pull-down experiments also showed that Pin1 interacts directly with ACC1 and inhibits ACC1 phosphorylation levels. Our study suggests that Pin1 promotes NAFLD progression by inhibiting the activation of the AMPK/ACC1 signalling pathway, and it is possible that this effect is achieved by Pin1 interacting with ACC1 and inhibiting the phosphorylation of ACC1.

摘要

非酒精性脂肪性肝病(NAFLD)是一种临床病理综合征,其特征为肝细胞内脂肪沉积导致弥漫性肝细胞脂肪变性,排除酒精和其他已知的肝损伤因素。然而,目前尚无针对 NAFLD 的临床治疗的特定药物。因此,研究 NAFLD 在细胞和分子水平上的发病机制是寻找治疗靶点和开发 NAFLD 靶向药物的有前途的方法。Pin1 在脂肪生成过程中高度表达,并有助于脂肪分化,但它在 NAFLD 中的具体作用机制尚不清楚。在这项研究中,我们研究了 Pin1 在促进 NAFLD 发展中的作用及其在体内外的潜在机制。首先,我们通过 Western Blot、RT-qPCR 和免疫组织化学(IHC)检测,在 MCD 饮食喂养的小鼠的 NAFLD 模型中验证了 Pin1 的表达。在体外研究中,我们使用油酸(OA)刺激诱导的脂质积累模型,通过油红 O 染色和 BODIPY 染色来检测各组细胞中的脂质积累。结果表明,Pin1 的敲低抑制了体外脂质积累模型中肝细胞的脂质积累,并改善了脂质指数和肝损伤水平。此外,在体内,WT 和 Pin1-KO 小鼠喂食蛋氨酸-胆碱缺乏(MCD)饮食 4 周以诱导 NAFLD 模型。通过生化分析、葡萄糖和胰岛素耐量试验、组织学分析、IHC、RT-qPCR 和 Western blot 检测评估 Pin1 对脂质积累、肝纤维化和氧化应激的影响。结果表明,Pin1 敲低显著减轻了 MCD 诱导的 NAFLD 小鼠的肝脂肪变性、纤维化和炎症,改善了小鼠的葡萄糖耐量并减轻了胰岛素抵抗。进一步的研究表明,AMPK/ACC1 信号通路可能参与了 Pin1 调节 NAFLD 的过程,这是由 AMPK/ACC1 通路的抑制所证明的。此外,免疫荧光(IF)、免疫共沉淀(Co-IP)和 GST 下拉实验也表明,Pin1 与 ACC1 直接相互作用并抑制 ACC1 磷酸化水平。我们的研究表明,Pin1 通过抑制 AMPK/ACC1 信号通路的激活促进 NAFLD 的进展,并且这种作用可能是通过 Pin1 与 ACC1 相互作用并抑制 ACC1 的磷酸化来实现的。

https://cdn.ncbi.nlm.nih.gov/pmc/blobs/f5dc/11171836/236c5e46e191/ijms-25-05822-g001.jpg

文献检索

告别复杂PubMed语法,用中文像聊天一样搜索,搜遍4000万医学文献。AI智能推荐,让科研检索更轻松。

立即免费搜索

文件翻译

保留排版,准确专业,支持PDF/Word/PPT等文件格式,支持 12+语言互译。

免费翻译文档

深度研究

AI帮你快速写综述,25分钟生成高质量综述,智能提取关键信息,辅助科研写作。

立即免费体验