Suppr超能文献

乙酰半胱氨酸减轻由于鞘氨醇磷酸酶功能缺陷导致的鞘氨醇碱基和神经酰胺积累引起的肌肉功能障碍。

-Acetylcysteine Alleviates Impaired Muscular Function Resulting from Sphingosine Phosphate Lyase Functional Deficiency-Induced Sphingoid Base and Ceramide Accumulation in .

机构信息

Jiangxi Province Key Laboratory of Aging and Disease, Human Aging Research Institute (HARI), School of Life Science, Nanchang University, Nanchang 330031, China.

出版信息

Nutrients. 2024 May 26;16(11):1623. doi: 10.3390/nu16111623.

Abstract

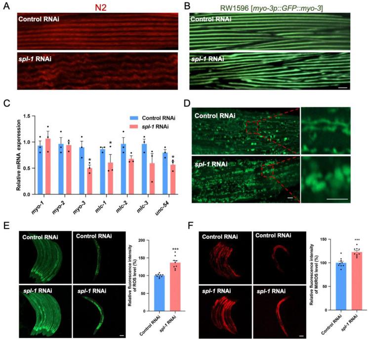
Sphingosine-1-phosphate lyase (SPL) resides at the endpoint of the sphingolipid metabolic pathway, catalyzing the irreversible breakdown of sphingosine-1-phosphate. Depletion of SPL precipitates compromised muscle morphology and function; nevertheless, the precise mechanistic underpinnings remain elusive. Here, we elucidate a model of SPL functional deficiency in using RNA interference. Within these SPL-deficient nematodes, we observed diminished motility and perturbed muscle fiber organization, correlated with the accumulation of sphingoid bases, their phosphorylated forms, and ceramides (collectively referred to as the "sphingolipid rheostat"). The disturbance in mitochondrial morphology was also notable, as SPL functional loss resulted in heightened levels of reactive oxygen species. Remarkably, the administration of the antioxidant -acetylcysteine (NAC) ameliorates locomotor impairment and rectifies muscle fiber disarray, underscoring its therapeutic promise for ceramide-accumulation-related muscle disorders. Our findings emphasize the pivotal role of SPL in preserving muscle integrity and advocate for exploring antioxidant interventions, such as NAC supplementation, as prospective therapeutic strategies for addressing muscle function decline associated with sphingolipid/ceramide metabolism disruption.

摘要

鞘氨醇-1-磷酸酶(SPL)位于鞘脂代谢途径的末端,催化鞘氨醇-1-磷酸的不可逆分解。SPL 的耗竭会导致肌肉形态和功能受损;然而,确切的机制基础仍然难以捉摸。在这里,我们使用 RNA 干扰阐明了 中 SPL 功能缺陷的模型。在这些 SPL 缺陷的线虫中,我们观察到运动能力下降和肌肉纤维组织紊乱,与鞘氨醇碱基、其磷酸化形式和神经酰胺(统称为“鞘脂变阻器”)的积累相关。线粒体形态的紊乱也很明显,因为 SPL 功能丧失导致活性氧水平升高。值得注意的是,抗氧化剂 N-乙酰半胱氨酸(NAC)的给药可改善运动障碍并纠正肌肉纤维排列紊乱,这凸显了其在治疗与鞘脂/神经酰胺代谢紊乱相关的肌肉疾病方面的治疗潜力。我们的研究结果强调了 SPL 在维持肌肉完整性方面的关键作用,并提倡探索抗氧化剂干预,如 NAC 补充,作为解决与鞘脂/神经酰胺代谢紊乱相关的肌肉功能下降的潜在治疗策略。

https://cdn.ncbi.nlm.nih.gov/pmc/blobs/129e/11174433/fd7442312414/nutrients-16-01623-g001.jpg

文献AI研究员

20分钟写一篇综述,助力文献阅读效率提升50倍。

立即体验

用中文搜PubMed

大模型驱动的PubMed中文搜索引擎

马上搜索

文档翻译

学术文献翻译模型,支持多种主流文档格式。

立即体验