Department of Cell Biology, University of Alberta, Edmonton, Alberta, Canada.
J Leukoc Biol. 2024 Nov 27;116(6):1498-1514. doi: 10.1093/jleuko/qiae150.
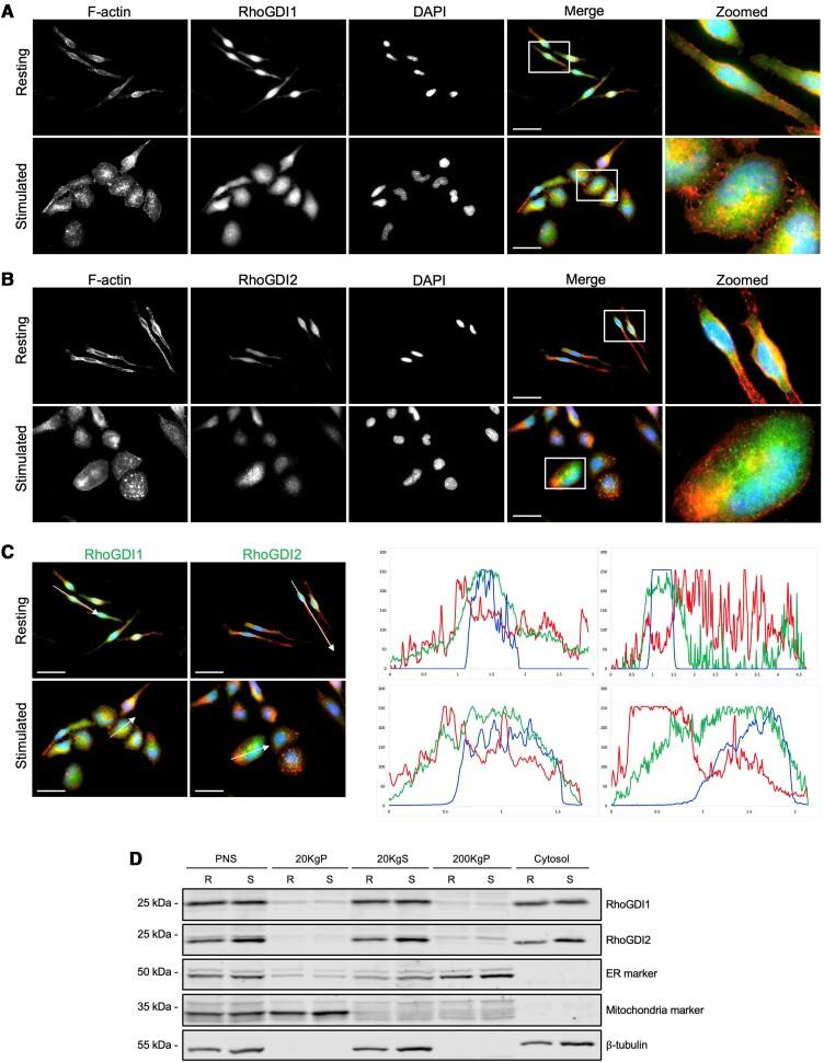
Mast cells are hematopoietic-derived immune cells that possess numerous cytoplasmic granules containing immune mediators such as cytokines and histamine. Antigen stimulation triggers mast cell granule exocytosis, releasing granule contents in a process known as degranulation. We have shown that Rho GTPase signaling is an essential component of granule exocytosis, however, the proteins that regulate Rho GTPases during this process are not well defined. Here we examined the role of Rho guanine-nucleotide dissociation inhibitors (RhoGDIs) in regulating Rho GTPase signaling using RBL-2H3 cells as a mast cell model. We found that RBL-2H3 cells express two RhoGDI isoforms which are primarily localized to the cytosol. Knockdown of RhoGDI1 and RhoGDI2 greatly reduced the levels of all Rho GTPases tested: RhoA, RhoG, Rac1, Rac2, and Cdc42. The reduction in Rho GTPase levels was accompanied by an increase in their membrane-localized fraction and an elevation in the levels of active Rho GTPases. All RhoGDI knockdown strains had altered resting cell morphology, although each strain was activation competent when stimulated. Live cell imaging revealed that the RhoGDI1/2 double knockdown (DKD) strain maintained its activated state for prolonged periods of time compared to the other strains. Only the RhoGDI1/2 DKD strain showed a significant increase in granule exocytosis. Conversely, RhoGDI overexpression in RBL-2H3 cells did not noticeably affect Rho GTPases or degranulation. Based on these results, RhoGDIs act as negative regulators of Rho GTPases during mast cell degranulation, and inhibit exocytosis by sequestering Rho GTPases in the cytosol.
肥大细胞是造血衍生的免疫细胞,具有许多含有免疫介质(如细胞因子和组胺)的细胞质颗粒。抗原刺激触发肥大细胞颗粒胞吐作用,将颗粒内容物释放到称为脱颗粒的过程中。我们已经表明,Rho GTPase 信号是颗粒胞吐作用的一个重要组成部分,然而,在这个过程中调节 Rho GTPases 的蛋白质尚未得到很好的定义。在这里,我们使用 RBL-2H3 细胞作为肥大细胞模型,研究了 Rho 鸟嘌呤核苷酸解离抑制剂(RhoGDIs)在调节 Rho GTPase 信号中的作用。我们发现,RBL-2H3 细胞表达两种主要定位于细胞质的 RhoGDI 同工型。RhoGDI1 和 RhoGDI2 的敲低大大降低了所有测试的 Rho GTPases 的水平:RhoA、RhoG、Rac1、Rac2 和 Cdc42。Rho GTPase 水平的降低伴随着其膜定位部分的增加和活性 Rho GTPase 水平的升高。所有 RhoGDI 敲低株的静止细胞形态都发生了改变,尽管每种株在受到刺激时都具有激活能力。活细胞成像显示,与其他株相比,RhoGDI1/2 双敲低(DKD)株保持其激活状态的时间更长。只有 RhoGDI1/2 DKD 株显示出颗粒胞吐作用的显著增加。相反,RBL-2H3 细胞中的 RhoGDI 过表达并没有明显影响 Rho GTPases 或脱颗粒作用。基于这些结果,RhoGDIs 在肥大细胞脱颗粒过程中作为 Rho GTPases 的负调节剂,通过将 Rho GTPases 隔离在细胞质中来抑制胞吐作用。