School of Biomedical Engineering, Shenzhen Campus of Sun Yat-sen University, Shenzhen, Guangdong, China.
Key Laboratory of Sensing Technology and Biomedical Instruments of Guangdong Province, School of Biomedical Engineering, Sun Yat-sen University, Guangzhou, Guangdong, China.
Nat Commun. 2024 Jul 3;15(1):5603. doi: 10.1038/s41467-024-49810-z.
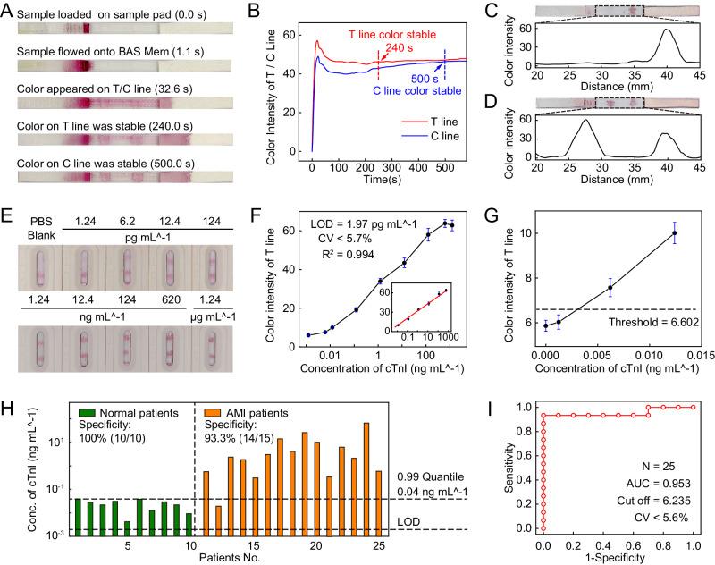
Acute myocardial infarction (AMI) has become a public health disease threatening public life safety due to its high mortality. The lateral-flow assay (LFA) of a typical cardiac biomarker, troponin I (cTnI), is essential for the timely warnings of AMI. However, it is a challenge to achieve an ultra-fast and highly-sensitive assay for cTnI (hs-cTnI) using current LFA, due to the limited performance of chromatographic membranes. Here, we propose a barbed arrow-like structure membrane (BAS Mem), which enables the unidirectional, fast flow and low-residual of liquid. The liquid is rectified through the forces generated by the sidewalls of the barbed arrow-like grooves. The rectification coefficient of liquid flow on BAS Mem is 14.5 (highest to date). Using BAS Mem to replace the conventional chromatographic membrane, we prepare batches of lateral-flow strips and achieve LFA of cTnI within 240 s, with a limit of detection of 1.97 ng mL. The lateral-flow strips exhibit a specificity of 100%, a sensitivity of 93.3% in detecting 25 samples of suspected AMI patients. The lateral-flow strips show great performance in providing reliable results for clinical diagnosis, with the potential to provide early warnings for AMI.
急性心肌梗死(AMI)因其高死亡率已成为威胁公众生命安全的公共卫生疾病。典型心脏标志物肌钙蛋白 I(cTnI)的侧向流动分析(LFA)对于及时预警 AMI 至关重要。然而,由于色谱膜的性能有限,使用当前的 LFA 实现超快速和高灵敏度的 cTnI(hs-cTnI)检测仍然是一个挑战。在这里,我们提出了一种带倒刺的箭状结构膜(BAS Mem),它可以实现液体的单向、快速和低残留流动。液体通过带倒刺的箭状凹槽侧壁产生的力进行整流。液体在 BAS Mem 上的整流系数为 14.5(迄今为止最高)。我们使用 BAS Mem 替代传统的色谱膜,制备了一批侧向流动条,并在 240s 内实现了 cTnI 的 LFA,检测限为 1.97ng/mL。侧向流动条具有 100%的特异性,在检测 25 份疑似 AMI 患者样本时,灵敏度为 93.3%。侧向流动条在为临床诊断提供可靠结果方面表现出出色的性能,有潜力为 AMI 提供早期预警。