Gaudy-Marqueste C, Grob J J, Garbe C, Ascierto P A, Arron S, Basset-Seguin N, Bohne A S, Lenoir C, Dummer R, Fargnoli M C, Guminski A, Hauschild A, Kaufmann R, Lallas A, Del Marmol V, Migden M, Penicaud M, Rembielak A, Stratigos A, Tagliaferri L, Zalaudek I, Arance A, Badinand D, Bossi P, Challapalli A, Clementi M, Di Stefani A, Ferrándiz-Pulido C, Giuffrida R, Gravina G L, Ha P, Heinzerling L, Mallet S, Paradisi A, Mohr P, Piccerillo A, Rutkowski D, Saiag P, Sollena P, Trakatelli M, Wojcieszek P, Yom S S, Zelin E, Peris K, Malvehy J
Dermatology and Skin Cancer Department, Aix-Marseille University, APHM, Marseille, France.
Centre for Dermatooncology, Department of Dermatology, Eberhard Karls University, Tuebingen, Germany.
J Eur Acad Dermatol Venereol. 2025 Mar;39(3):612-621. doi: 10.1111/jdv.20209. Epub 2024 Jul 3.
There is currently no staging system for cutaneous squamous cell carcinoma (cSCC) that is adapted to decision-making and universally used. Experts have unconscious ability to simplify the heterogeneity of clinical situations into a few relevant groups to drive their therapeutic decisions. Therefore, we have used unsupervised clustering of real cases by experts to generate an operational classification of cSCCs, an approach that was successful for basal cell carcinomas.
To generate a consensual and operational classification of cSCCs.
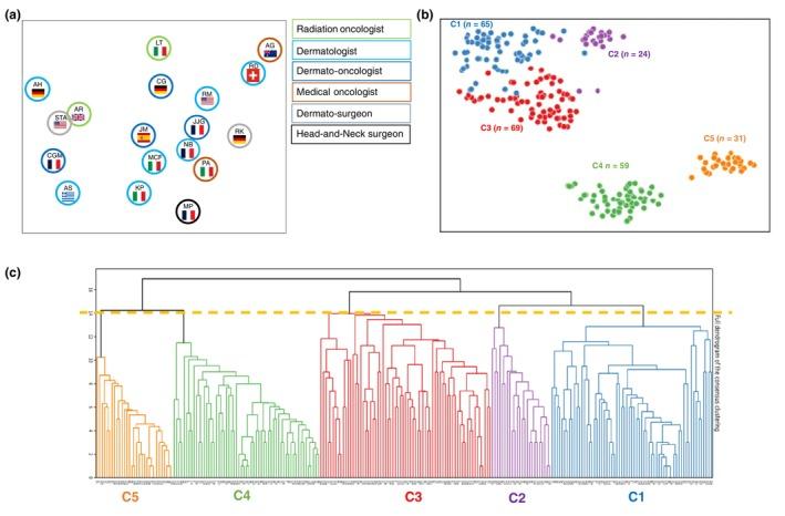
Unsupervised independent clustering of 248 cases of cSCCs considered difficult-to-treat. Eighteen international experts from different specialties classified these cases into what they considered homogeneous clusters useful for management, each with freedom regarding clustering criteria. Convergences and divergences between clustering were analysed using a similarity matrix, the K-mean approach and the average silhouette method. Mathematical modelling was used to look for the best consensual clustering. The operability of the derived classification was validated on 23 new practitioners.
Despite the high heterogeneity of the clinical cases, a mathematical consensus was observed. It was best represented by a partition into five clusters, which appeared a posteriori to describe different clinical scenarios. Applicability of this classification was shown by a good concordance (94%) in the allocation of cases between the new practitioners and the 18 experts. An additional group of easy-to-treat cSCC was included, resulting in a six-group final classification: easy-to-treat/complex to treat due to tumour and/or patient characteristics/multiple/locally advanced/regional disease/visceral metastases.
Given the methodology based on the convergence of unguided intuitive clustering of cases by experts, this new classification is relevant for clinical practice. It does not compete with staging systems, but they may complement each other, whether the objective is to select the best therapeutic approach in tumour boards or to design homogeneous groups for trials.
目前尚无适用于决策制定且被广泛应用的皮肤鳞状细胞癌(cSCC)分期系统。专家们具备一种无意识的能力,能够将临床情况的异质性简化为几个相关类别,以指导他们的治疗决策。因此,我们采用了专家对真实病例进行无监督聚类的方法,来生成cSCC的实用分类,这种方法在基底细胞癌中已获成功。
生成一个达成共识且实用的cSCC分类。
对248例被认为难以治疗的cSCC病例进行无监督独立聚类。来自不同专业的18位国际专家将这些病例分类为他们认为对管理有用的同质聚类,每个专家在聚类标准方面具有自主性。使用相似性矩阵、K均值方法和平均轮廓方法分析聚类之间的收敛和分歧。采用数学建模寻找最佳的共识聚类。在23名新从业者中验证了所得分类的可操作性。
尽管临床病例具有高度异质性,但仍达成了数学共识。最佳的表示方式是分为五个聚类,事后看来这些聚类描述了不同的临床情况。新从业者与18位专家在病例分配上的良好一致性(94%)表明了该分类的适用性。纳入了另一组易于治疗的cSCC,最终形成了六组分类:易于治疗/因肿瘤和/或患者特征而难以治疗/多发/局部晚期/区域疾病/内脏转移。
鉴于该方法基于专家对病例进行无引导直观聚类的收敛性,这种新分类与临床实践相关。它不与分期系统竞争,但它们可能相互补充,无论是在肿瘤学讨论会上选择最佳治疗方法,还是为试验设计同质组。