Suppr超能文献

研究大麻素受体缺失对雌性 C57BL 小鼠能量代谢影响的特征。

Characterization of the effects of cannabinoid receptor deletion on energy metabolism in female C57BL mice.

机构信息

Department of Family Medicine, Michigan State University, East Lansing, MI, United States.

Department of Physiology, Michigan State University, East Lansing, MI, United States.

出版信息

Front Endocrinol (Lausanne). 2024 Jun 19;15:1386230. doi: 10.3389/fendo.2024.1386230. eCollection 2024.

Abstract

BACKGROUND

Despite the evidence that energy balance is regulated differently in females and that the endocannabinoid system is sexually dimorphic, previous studies on the endocannabinoid system and energy balance predominantly used male models. Here, we characterize the effects of cannabinoid receptor deletion on body weight gain and glucose metabolism in female C57BL mice.

METHODS

Female mice lacking the cannabinoid-1 receptor (CB1R), cannabinoid-2 receptor (CB2R), or both receptors (CB1R/CB2R) and wild-type (WT) mice were fed with a low (LFD; 10% of calories from fat) or high-fat diet (HFD; 45% of calories from fat) for six weeks.

RESULTS

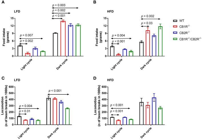
Female WT mice fed with HFD gained significantly more weight than WT mice fed with LFD (p < 0.001). Similar pattern was observed for CB2 mice fed with HFD compared to CB2R mice fed with LFD (p < 0.001), but not for CB1R fed with HFD vs. LFD (p = 0.22) or CB1R/CB2R fed with HFD vs. LFD (p = 0.96). Comparing the 4 groups on LFD, weight gain of CB1R mice was greater than all other genotypes (p < 0.05). When fed with HFD, the deletion of CB1R alone in females did not attenuate weight gain compared to WT mice (p = 0.72). Female CB1R/CB2R mice gained less weight than WT mice when fed with HFD (p = 0.007) despite similar food intake and locomotor activity, potentially owing to enhanced thermogenesis in the white adipose tissue. No significant difference in weight gain was observed for female CB2R and WT mice on LFD or HFD. Fasting glucose, however, was higher in CB2R mice fed with LFD than all other groups (p < 0.05).

CONCLUSION

The effects of cannabinoid receptor deletion on glucose metabolism in female mice were similar to previously published findings on male mice, yet the effects on body weight gain and thermogenesis were attenuated in CB1R mice.

摘要

背景

尽管有证据表明女性的能量平衡受到不同的调节,内源性大麻素系统存在性别二态性,但之前关于内源性大麻素系统和能量平衡的研究主要使用雄性模型。在这里,我们描述了大麻素受体缺失对雌性 C57BL 小鼠体重增加和葡萄糖代谢的影响。

方法

缺乏大麻素-1 受体(CB1R)、大麻素-2 受体(CB2R)或这两种受体(CB1R/CB2R)的雌性小鼠和野生型(WT)小鼠分别用低脂肪饮食(LFD;10%的热量来自脂肪)或高脂肪饮食(HFD;45%的热量来自脂肪)喂养六周。

结果

用 HFD 喂养的雌性 WT 小鼠体重显著增加,比用 LFD 喂养的 WT 小鼠多(p < 0.001)。用 HFD 喂养的 CB2 小鼠与用 LFD 喂养的 CB2R 小鼠相比,也出现了类似的模式(p < 0.001),但用 HFD 喂养的 CB1R 小鼠与用 LFD 喂养的 CB1R 小鼠相比(p = 0.22)或用 HFD 喂养的 CB1R/CB2R 小鼠与用 LFD 喂养的 CB1R/CB2R 小鼠相比(p = 0.96),则无显著差异。在 LFD 喂养的 4 组中,CB1R 小鼠的体重增加大于其他所有基因型(p < 0.05)。当用 HFD 喂养时,与 WT 小鼠相比,单独缺失 CB1R 并不能减轻女性的体重增加(p = 0.72)。与 WT 小鼠相比,用 HFD 喂养的雌性 CB1R/CB2R 小鼠体重增加较少(p = 0.007),尽管它们的食物摄入量和运动活动相似,这可能是由于白色脂肪组织中的产热增加所致。在用 LFD 或 HFD 喂养时,CB2R 小鼠的空腹血糖均高于其他所有组(p < 0.05)。

结论

在雌性小鼠中,大麻素受体缺失对葡萄糖代谢的影响与之前发表的雄性小鼠的研究结果相似,但在 CB1R 小鼠中,对体重增加和产热的影响减弱。

https://cdn.ncbi.nlm.nih.gov/pmc/blobs/8cd4/11221337/b850bcb8b189/fendo-15-1386230-g001.jpg

文献AI研究员

20分钟写一篇综述,助力文献阅读效率提升50倍。

立即体验

用中文搜PubMed

大模型驱动的PubMed中文搜索引擎

马上搜索

文档翻译

学术文献翻译模型,支持多种主流文档格式。

立即体验