School of Pharmacy, The First Affiliated Hospital of Anhui Medical University, Anhui Medical University, Hefei, Anhui 230032, P.R. China.
School of Pharmacy, Anhui University of Chinese Medicine, Hefei, Anhui 230012, P.R. China.
Mol Med Rep. 2024 Sep;30(3). doi: 10.3892/mmr.2024.13274. Epub 2024 Jul 4.
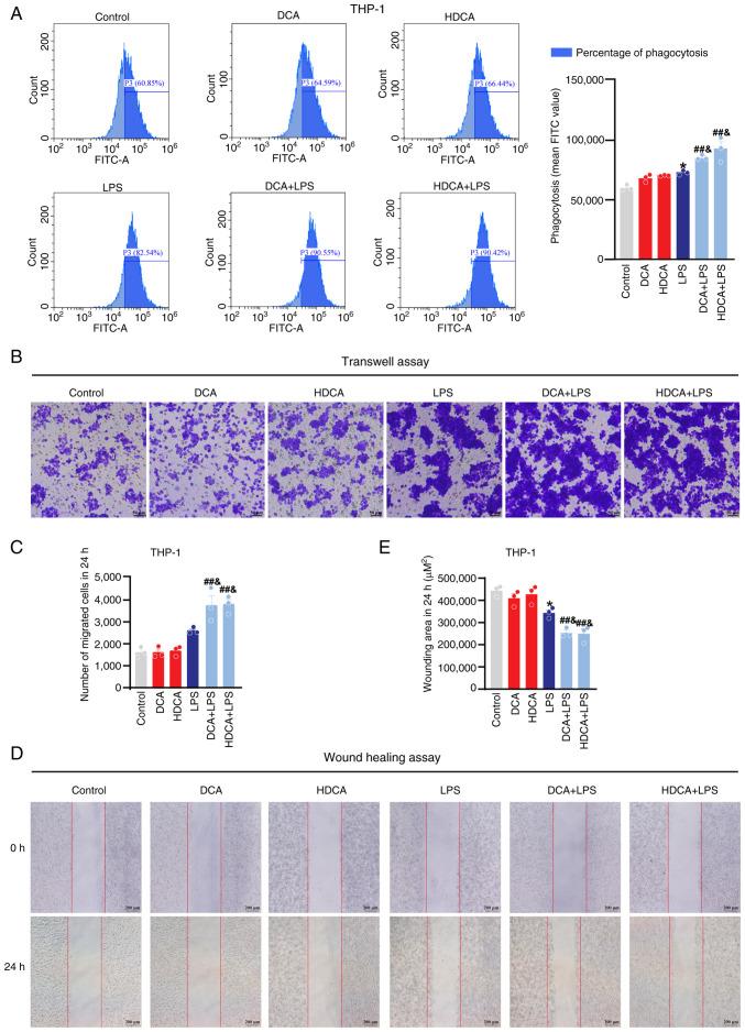
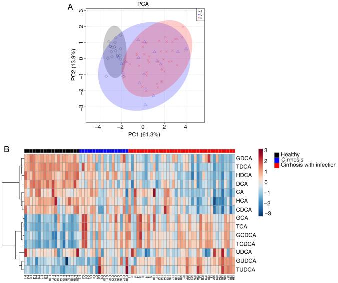
Cirrhosis impairs macrophage function and disrupts bile acid homeostasis. Although bile acids affect macrophage function in patients with sepsis, whether and how the bile acid profile is changed by infection in patients with cirrhosis to modulate macrophage function remains unclear. The present study aimed to investigate the changes in the bile acid profile of patients with cirrhosis and infection and their effects on macrophage function. Serum was collected from 20 healthy subjects, 18 patients with cirrhosis and 39 patients with cirrhosis and infection. Bile acid profiles were detected using high‑performance liquid chromatography‑triple time‑of‑flight mass spectrometer. The association between bile acid changes and infection was analysed using receiver operating characteristic (ROC) curves. Infection‑altered bile acids were used in combination with lipopolysaccharides (LPS) to stimulate RAW264.7/THP‑1 cells . The migratory capacity was evaluated using wound healing and Transwell migration assays. The expression of Arg‑1, iNOS, IκBα, phosphorylated (p‑)IκBα and p65 was examined with western blotting and immunofluorescence, , and mRNA was examined with RT‑qPCR, and CD86, CD163 and phagocytosis was measured with flow cytometry. The ROC curves showed that decreased hyodeoxycholic acid (HDCA) and deoxycholic acid (DCA) levels were associated with infection. HDCA or DCA combined with LPS enhanced the phagocytic and migratory ability of macrophages, accompanied by upregulation of iNOS and CD86 protein expression as well as , , and mRNA expression. However, neither HDCA nor DCA alone showed an effect on these phenotypes. In addition, DCA and HDCA acted synergistically with LPS to increase the expression of p‑IκBα and the intranuclear migration of p65. Infection changed the bile acid profile in patients with cirrhosis, among which the reduction of DCA and HDCA associated most strongly with infection. HDCA and DCA enhanced the sensitivity of macrophage function loss to LPS stimulation. These findings suggested a potential role for monitoring the bile acid profile that could help manage patients with cirrhosis and infection.
肝硬化会损害巨噬细胞功能并破坏胆汁酸稳态。尽管胆汁酸会影响败血症患者的巨噬细胞功能,但肝硬化患者感染后胆汁酸谱是否以及如何发生变化以调节巨噬细胞功能尚不清楚。本研究旨在探讨肝硬化和感染患者胆汁酸谱的变化及其对巨噬细胞功能的影响。采集了 20 名健康受试者、18 名肝硬化患者和 39 名肝硬化合并感染患者的血清。采用高效液相色谱-三重四级杆飞行时间质谱法检测胆汁酸谱。采用受试者工作特征(ROC)曲线分析胆汁酸变化与感染的关系。采用脂多糖(LPS)刺激 RAW264.7/THP-1 细胞,研究感染改变的胆汁酸与 LPS 联合应用的效果。采用划痕愈合和 Transwell 迁移实验评估迁移能力。采用 Western blot 和免疫荧光法检测 Arg-1、iNOS、IκBα、磷酸化(p)IκBα 和 p65 的表达,采用 RT-qPCR 检测 、 、 mRNA 的表达,采用流式细胞术检测 CD86、CD163 和吞噬作用。ROC 曲线显示,去氧胆酸(DCA)和石胆酸(HDCA)水平降低与感染有关。DCA 或 HDCA 与 LPS 联合增强了巨噬细胞的吞噬和迁移能力,同时上调 iNOS 和 CD86 蛋白表达以及 、 、 mRNA 表达。然而,单独的 HDCA 或 DCA 均未显示出对这些表型的作用。此外,DCA 和 HDCA 与 LPS 协同作用增加了 p-IκBα 的表达和 p65 的核内迁移。感染改变了肝硬化患者的胆汁酸谱,其中 DCA 和 HDCA 的减少与感染的关系最为密切。HDCA 和 DCA 增强了巨噬细胞功能丧失对 LPS 刺激的敏感性。这些发现提示监测胆汁酸谱可能有助于管理肝硬化合并感染患者。