Suppr超能文献

NCBP2致癌功能及免疫作用的综合研究及其在前列腺癌中的验证

Comprehensive investigation in oncogenic functions and immunological roles of NCBP2 and its validation in prostate cancer.

作者信息

Wang Jian, Guo Tao, Zhang Xiaomin, Guo Jiacheng, Meng Xiangyu, Yan Shi, Wang Ye, Xiao Yutian, Xu Weidong, Wei Xuedong, Ding Keke, Zhang Jun, Mi Yuanyuan, Wu Sheng, Chen Jie, Huang Yuhua, Ren Shancheng, Hou Jianquan

机构信息

Department of Urology, The First Affiliated Hospital of Soochow University, Suzhou, China; Department of Urology, Shanghai Changzheng Hospital, Shanghai, China; Department of Urology, Shanghai Changhai Hospital, Shanghai, China; Department of Urology, Affiliated Hospital of Jiangnan University, Wuxi, China.

Department of Urology, The First Affiliated Hospital of Soochow University, Suzhou, China.

出版信息

Transl Oncol. 2024 Sep;47:102049. doi: 10.1016/j.tranon.2024.102049. Epub 2024 Jul 3.

Abstract

BACKGROUND

Nuclear cap-binding protein 2 (NCBP2), as the component of the cap-binding complex, participates in a number of biological processes, including pre-mRNA splicing, transcript export, translation regulation and other gene expression steps. However, the role of NCBP2 on the tumor cells and immune microenvironment remains unclear. To systematically analyze and validate functions of NCBP2, we performed a pan-cancer analysis using multiple approaches.

METHODS

The data in this study were derived from sequencing, mutation, and methylation data in the TCGA cohort, normal sample sequencing data in the GTEx project, and cell line expression profile data in the CCLE database.

RESULTS

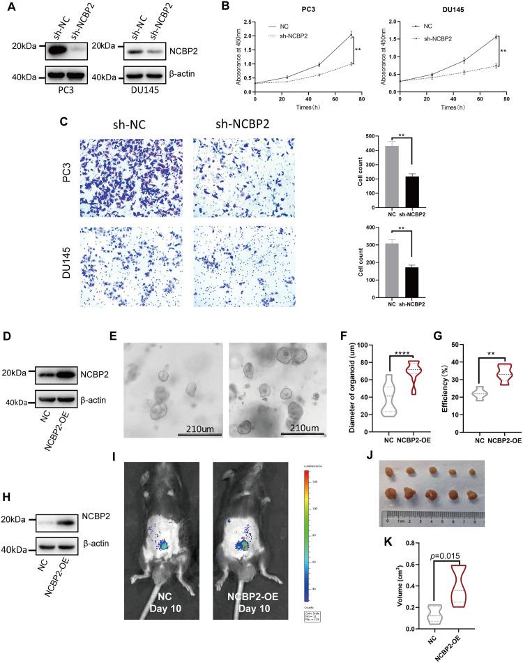
Survival analyses including the Cox proportional-hazards model and log-rank test revealed the poor prognostic role of NCBP2 in multiple tumors. We further validated the oncogenic ability of NCBP2 in prostate cancer cell lines, organoids and tumor-bearing mice. A negative correlation was observed between NCBP2 expression and immune score by the ESTIMATE algorithm. Simultaneously, the NCBP2-induced immunosuppressive microenvironment might be related to the decline in CD8T cells and the increase in regulatory T cells and neutrophils, examined by flow cytometry experiments for NCBP2 overexpressed tumor-bearing mice.

CONCLUSION

This research offered strong proof supporting NCBP2 as the prognostic marker and the therapeutic target in the future.

摘要

背景

核帽结合蛋白2(NCBP2)作为帽结合复合体的组成部分,参与了许多生物学过程,包括前体mRNA剪接、转录本输出、翻译调控及其他基因表达步骤。然而,NCBP2在肿瘤细胞和免疫微环境中的作用仍不清楚。为了系统分析和验证NCBP2的功能,我们采用多种方法进行了泛癌分析。

方法

本研究中的数据来源于TCGA队列中的测序、突变和甲基化数据、GTEx项目中的正常样本测序数据以及CCLE数据库中的细胞系表达谱数据。

结果

包括Cox比例风险模型和对数秩检验在内的生存分析显示,NCBP2在多种肿瘤中具有不良预后作用。我们进一步在前列腺癌细胞系、类器官和荷瘤小鼠中验证了NCBP2的致癌能力。通过ESTIMATE算法观察到NCBP2表达与免疫评分呈负相关。同时,通过对NCBP2过表达荷瘤小鼠的流式细胞术实验检测,NCBP2诱导的免疫抑制微环境可能与CD8T细胞减少、调节性T细胞和中性粒细胞增加有关。

结论

本研究提供了有力证据,支持NCBP2作为未来的预后标志物和治疗靶点。

https://cdn.ncbi.nlm.nih.gov/pmc/blobs/0dbd/11283080/d9544610edd4/gr1.jpg

文献AI研究员

20分钟写一篇综述,助力文献阅读效率提升50倍。

立即体验

用中文搜PubMed

大模型驱动的PubMed中文搜索引擎

马上搜索

文档翻译

学术文献翻译模型,支持多种主流文档格式。

立即体验