Department of Pathology, Division of Experimental Pathology, University of Pittsburgh, Pittsburgh, Pennsylvania, USA.
Case-Western Reserve University, Departments of Biochemistry and Computer Science, Cleveland, Ohio, USA.
Hepatol Commun. 2024 Jul 5;8(7). doi: 10.1097/HC9.0000000000000485. eCollection 2024 Jul 1.
Cholestasis is an intractable liver disorder that results from impaired bile flow. We have previously shown that the Wnt/β-catenin signaling pathway regulates the progression of cholestatic liver disease through multiple mechanisms, including bile acid metabolism and hepatocyte proliferation. To further explore the impact of these functions during intrahepatic cholestasis, we exposed mice to a xenobiotic that causes selective biliary injury.
α-naphthylisothiocyanate (ANIT) was administered to liver-specific knockout (KO) of β-catenin and wild-type mice in the diet. Mice were killed at 6 or 14 days to assess the severity of cholestatic liver disease, measure the expression of target genes, and perform biochemical analyses.
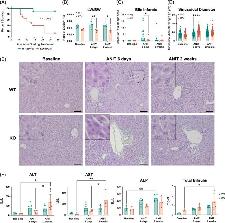
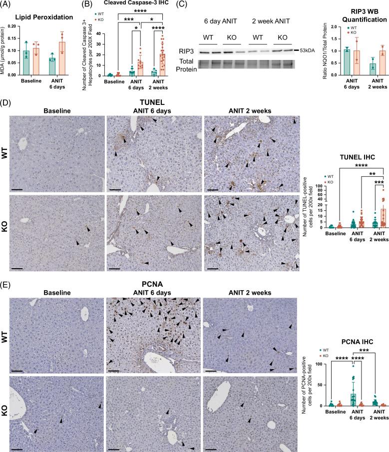
We found that the presence of β-catenin was protective against ANIT, as KO mice had a significantly lower survival rate than wild-type mice. Although serum markers of liver damage and total bile acid levels were similar between KO and wild-type mice, the KO had minor histological abnormalities, such as sinusoidal dilatation, concentric fibrosis around ducts, and decreased inflammation. Notably, both total glutathione levels and expression of glutathione-S-transferases, which catalyze the conjugation of ANIT to glutathione, were significantly decreased in KO after ANIT. Nuclear factor erythroid-derived 2-like 2, a master regulator of the antioxidant response, was activated in KO after ANIT as well as in a subset of patients with primary sclerosing cholangitis lacking activated β-catenin. Despite the activation of nuclear factor erythroid-derived 2-like 2, KO livers had increased lipid peroxidation and cell death, which likely contributed to mortality.
Loss of β-catenin leads to increased cellular injury and cell death during cholestasis through failure to neutralize oxidative stress, which may contribute to the pathology of this disease.
胆汁淤积是一种由胆汁流动受损引起的难治性肝脏疾病。我们之前已经表明,Wnt/β-连环蛋白信号通路通过多种机制调节胆汁淤积性肝病的进展,包括胆汁酸代谢和肝细胞增殖。为了进一步探讨这些功能在肝内胆汁淤积中的影响,我们用一种导致选择性胆管损伤的外源性物质使小鼠暴露于其中。
α-萘基异硫氰酸酯(ANIT)在饮食中被给予肝脏特异性β-连环蛋白敲除(KO)和野生型小鼠。在第 6 天或第 14 天处死小鼠,以评估胆汁淤积性肝病的严重程度,测量靶基因的表达,并进行生化分析。
我们发现β-连环蛋白的存在对 ANIT 有保护作用,因为 KO 小鼠的存活率明显低于野生型小鼠。尽管 KO 和野生型小鼠的血清肝损伤标志物和总胆汁酸水平相似,但 KO 小鼠的组织学异常较小,如窦扩张、胆管周围同心纤维化和炎症减少。值得注意的是,在 ANIT 后,KO 中的总谷胱甘肽水平和催化 ANIT 与谷胱甘肽结合的谷胱甘肽-S-转移酶的表达均显著降低。核因子红细胞衍生 2 样 2(NF-E2 样 2)是抗氧化反应的主要调节因子,在 ANIT 后以及部分缺乏激活的β-连环蛋白的原发性硬化性胆管炎患者中 KO 中被激活。尽管 NF-E2 样 2 被激活,但 KO 肝脏的脂质过氧化和细胞死亡增加,这可能导致死亡率增加。
在胆汁淤积过程中,β-连环蛋白的缺失导致细胞损伤和细胞死亡增加,这可能是由于未能中和氧化应激所致,这可能有助于该疾病的发病机制。