Laboratory of Blood and Vascular Biology, The Rockefeller University, New York, NY.
Laboratory of Molecular Electron Microscopy, The Rockefeller University, New York, NY.
Blood Adv. 2024 Aug 27;8(16):4398-4409. doi: 10.1182/bloodadvances.2024013177.
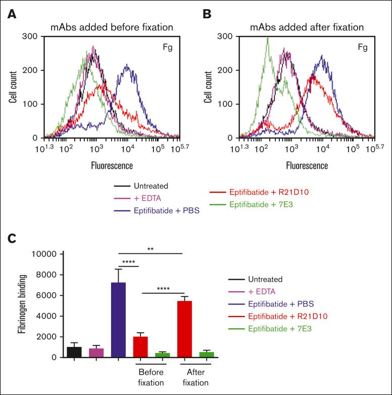
Monoclonal antibodies (mAbs) have provided valuable information regarding the structure and function of platelet αIIbβ3. Protein disulfide isomerase (PDI) has been implicated in αIIbβ3 activation and binds to thrombin-activated αIIbβ3. Using human platelets as the immunogen, we identified a new mAb (R21D10) that inhibits the binding of PDI to platelets activated with thrombin receptor-activating peptide (T6). R21D10 also partially inhibited T6-induced fibrinogen and PAC-1 binding to platelets, as well as T6- and adenosine 5'-diphosphate-induced platelet aggregation. Mutual competition experiments showed that R21D10 does not inhibit the binding of mAbs 10E5 (anti-αIIb cap domain) or 7E3 (anti-β3 β-I domain), and immunoblot studies indicated that R21D10 binds to β3. The dissociation of αIIbβ3 by EDTA had a minimal effect on R21D10 binding. Cryogenic electron microscopy of the αIIbβ3-R21D10 Fab complex revealed that R21D10 binds to the β3 integrin-epidermal growth factor 1 (I-EGF1) domain and traps an intermediate conformation of αIIbβ3 with semiextended leg domains. The binding of R21D10 produces a major structural change in the β3 I-EGF2 domain associated with a new interaction between the β3 I-EGF2 and αIIb thigh domains, which may prevent the swing-out motion of the β3 hybrid domain required for high-affinity ligand binding and protect αIIbβ3 from EDTA-induced dissociation. R21D10 partially reversed the ligand binding priming effect of eptifibatide, suggesting that it could convert the swung-out conformation into a semiextended conformation. We concluded that R21D10 inhibits ligand binding to αIIbβ3 via a unique allosteric mechanism, which may or may not be related to its inhibition of PDI binding.
单克隆抗体(mAbs)为血小板 αIIbβ3 的结构和功能提供了有价值的信息。蛋白二硫键异构酶(PDI)已被牵连到 αIIbβ3 的激活,并与凝血酶激活的 αIIbβ3 结合。我们用人血小板作为免疫原,鉴定出一种新的 mAb(R21D10),它抑制蛋白二硫键异构酶与凝血酶受体激活肽(T6)激活的血小板结合。R21D10 还部分抑制 T6 诱导的纤维蛋白原和 PAC-1 与血小板的结合,以及 T6 和腺苷 5'-二磷酸诱导的血小板聚集。相互竞争实验表明,R21D10 不抑制 mAb 10E5(抗-αIIb 帽结构域)或 7E3(抗-β3β-I 结构域)的结合,免疫印迹研究表明,R21D10 结合于β3。EDTA 解离 αIIbβ3 对 R21D10 结合的影响最小。αIIbβ3-R21D10 Fab 复合物的低温电子显微镜显示,R21D10 结合于β3 整合素-表皮生长因子 1(I-EGF1)结构域,并捕获αIIbβ3 的半延伸腿结构域的中间构象。R21D10 的结合导致β3 I-EGF2 结构域的主要结构变化,与β3 I-EGF2 和 αIIb 股结构域之间的新相互作用相关联,这可能阻止β3 杂交结构域的摆动运动,该运动是高亲和力配体结合所必需的,并保护 αIIbβ3 免受 EDTA 诱导的解离。R21D10 部分逆转了依替巴肽的配体结合引发效应,表明它可以将摆动构象转化为半延伸构象。我们得出结论,R21D10 通过独特的变构机制抑制配体与 αIIbβ3 的结合,这种机制可能与它抑制蛋白二硫键异构酶的结合有关,也可能无关。