Suppr超能文献

IRF5 通过调节肿瘤来源的细胞外囊泡和转移前生态位形成来抑制转移。

IRF5 suppresses metastasis through the regulation of tumor-derived extracellular vesicles and pre-metastatic niche formation.

机构信息

Center for Autoimmune Musculoskeletal and Hematopoietic Diseases, The Feinstein Institutes for Medical Research, Manhasset, NY, 11030, USA.

Elmezzi Graduate School of Molecular Medicine, The Feinstein Institutes for Medical Research, Manhasset, NY, 11030, USA.

出版信息

Sci Rep. 2024 Jul 5;14(1):15557. doi: 10.1038/s41598-024-66168-w.

Abstract

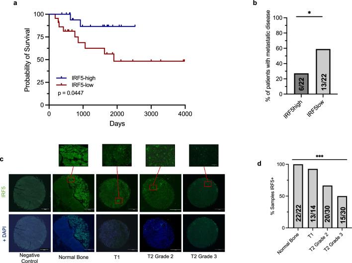
Metastasis is driven by extensive cooperation between a tumor and its microenvironment, resulting in the adaptation of molecular mechanisms that evade the immune system and enable pre-metastatic niche (PMN) formation. Little is known of the tumor-intrinsic factors that regulate these mechanisms. Here we show that expression of the transcription factor interferon regulatory factor 5 (IRF5) in osteosarcoma (OS) and breast carcinoma (BC) clinically correlates with prolonged survival and decreased secretion of tumor-derived extracellular vesicles (t-dEVs). Conversely, loss of intra-tumoral IRF5 establishes a PMN that supports metastasis. Mechanistically, IRF5-positive tumor cells retain IRF5 transcripts within t-dEVs that contribute to altered composition, secretion, and trafficking of t-dEVs to sites of metastasis. Upon whole-body pre-conditioning with t-dEVs from IRF5-high or -low OS and BC cells, we found increased lung metastatic colonization that replicated findings from orthotopically implanted cancer cells. Collectively, our findings uncover a new role for IRF5 in cancer metastasis through its regulation of t-dEV programming of the PMN.

摘要

转移是由肿瘤与其微环境之间的广泛合作驱动的,导致逃避免疫系统和允许前转移龛(PMN)形成的分子机制的适应。对于调节这些机制的肿瘤内在因素知之甚少。在这里,我们表明转录因子干扰素调节因子 5(IRF5)在骨肉瘤(OS)和乳腺癌(BC)中的表达与延长的存活和肿瘤衍生的细胞外囊泡(t-dEV)分泌减少相关。相反,肿瘤内 IRF5 的缺失建立了支持转移的 PMN。从机制上讲,IRF5 阳性肿瘤细胞在 t-dEV 内保留 IRF5 转录本,这有助于改变 t-dEV 的组成、分泌和向转移部位的运输。在用来自 IRF5 高或低 OS 和 BC 细胞的 t-dEV 进行全身预处理后,我们发现肺部转移定植增加,这复制了从原位植入癌细胞中获得的发现。总的来说,我们的发现揭示了 IRF5 通过调节 PMN 的 t-dEV 编程在癌症转移中的新作用。

https://cdn.ncbi.nlm.nih.gov/pmc/blobs/4afa/11226449/e4178e463d2b/41598_2024_66168_Fig1_HTML.jpg

文献AI研究员

20分钟写一篇综述,助力文献阅读效率提升50倍。

立即体验

用中文搜PubMed

大模型驱动的PubMed中文搜索引擎

马上搜索

文档翻译

学术文献翻译模型,支持多种主流文档格式。

立即体验