Cao Tianyu, Sun Qian, Shi Xiaoqin, Lin Xiuke, Lin Qingyuan, Zhu Jinchao, Xu Junhao, Cui Di, Shi Youwei, Jing Yifeng, Guo Wenhuan
Department of Pathology, Shanghai Ninth People's Hospital, Shanghai Jiaotong University School of Medicine, Shanghai, China.
Department of Urology, Shanghai General Hospital, Shanghai Jiaotong University School of Medicine, Shanghai, China.
Biol Proced Online. 2024 Jul 5;26(1):21. doi: 10.1186/s12575-024-00247-0.
The role of tumor inflammatory microenvironment in the advancement of cancer, particularly prostate cancer, is widely acknowledged. ELL-associated factor 2 (EAF2), a tumor suppressor that has been identified in the prostate, is often downregulated in prostate cancer. Earlier investigations have shown that mice with EAF2 gene knockout exhibited a substantial infiltration of inflammatory cells into the prostatic stroma.
A cohort comprising 38 patients who had been diagnosed with prostate cancer and subsequently undergone radical prostatectomy (RP) was selected. These patients were pathologically graded according to the Gleason scoring system and divided into two groups. The purpose of this selection was to investigate the potential correlation between EAF2 and CD163 using immunohistochemistry (IHC) staining. Additionally, in vitro experimentation was conducted to verify the relationship between EAF2 expression, macrophage migration and polarization.
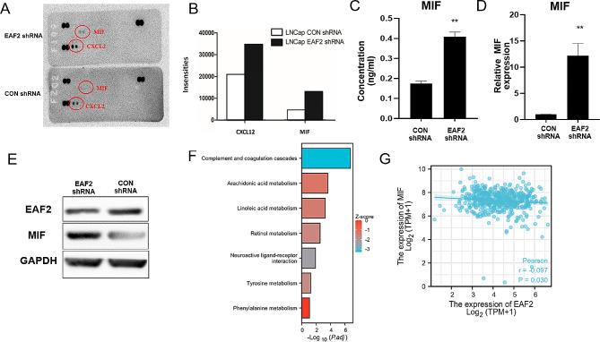
Our study demonstrated that in specimens of human prostate cancer, the expression of EAF2 was notably downregulated, and this decrease was inversely associated with the number of CD163-positive macrophages that infiltrated the cancerous tissue. Cell co-culture experiments revealed that the chemotactic effect of tumor cells towards macrophages was intensified and that macrophages differentiated into tumor-associated macrophages (TAMs) when EAF2 was knocked out. Additionally, the application of cytokine protein microarray showed that the expression of chemokine macrophage migration inhibitory factor (MIF) increased after EAF2 knockout.
Our findings suggested that EAF2 was involved in the infiltration of CD163-positive macrophages in prostate cancer via MIF.
肿瘤炎性微环境在癌症进展,尤其是前列腺癌进展中的作用已得到广泛认可。ELL相关因子2(EAF2)是一种在前列腺中已被鉴定出的肿瘤抑制因子,在前列腺癌中常下调。早期研究表明,EAF2基因敲除的小鼠前列腺基质中有大量炎性细胞浸润。
选取38例已诊断为前列腺癌并随后接受根治性前列腺切除术(RP)的患者组成队列。根据Gleason评分系统对这些患者进行病理分级并分为两组。此次选取的目的是通过免疫组织化学(IHC)染色研究EAF2与CD163之间的潜在相关性。此外,进行体外实验以验证EAF2表达、巨噬细胞迁移和极化之间的关系。
我们的研究表明,在人类前列腺癌标本中,EAF2的表达明显下调,且这种下调与浸润癌组织的CD163阳性巨噬细胞数量呈负相关。细胞共培养实验显示,当EAF2敲除时,肿瘤细胞对巨噬细胞的趋化作用增强,且巨噬细胞分化为肿瘤相关巨噬细胞(TAM)。此外,细胞因子蛋白微阵列应用显示,EAF2敲除后趋化因子巨噬细胞迁移抑制因子(MIF)的表达增加。
我们的研究结果表明,EAF2通过MIF参与前列腺癌中CD163阳性巨噬细胞的浸润。