Suppr超能文献

、 和 参与了向日葵(L.)花瓣的伸长和小花的对称性建立。

, , and are involved in petal prolongation and floret symmetry establishment in sunflower ( L.).

机构信息

College of Life Sciences, China West Normal University, Nanchong, Sichuan, China.

出版信息

PeerJ. 2024 Jul 2;12:e17586. doi: 10.7717/peerj.17586. eCollection 2024.

Abstract

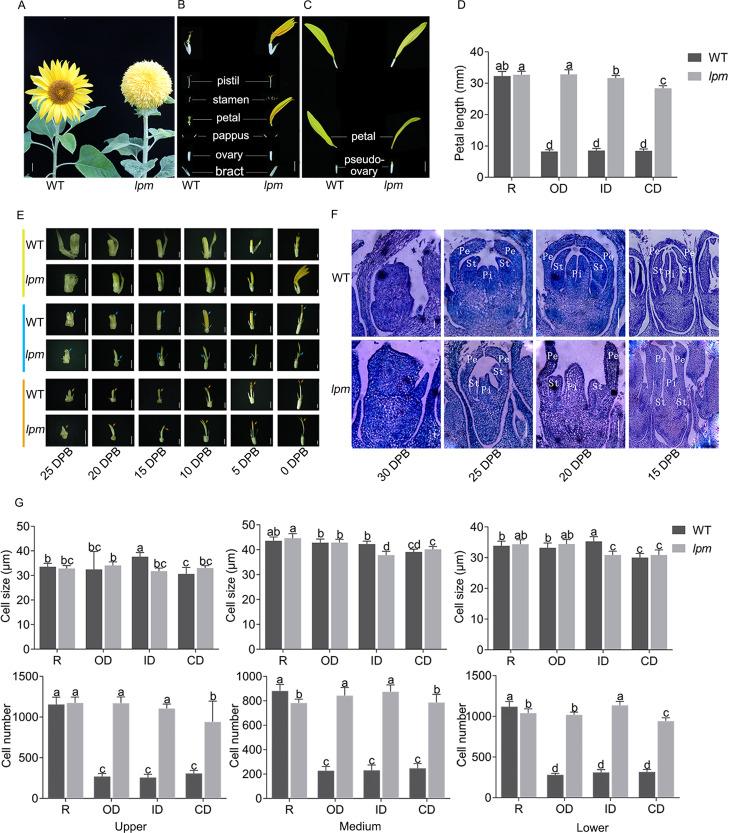
The development of floral organs, crucial for the establishment of floral symmetry and morphology in higher plants, is regulated by MADS-box genes. In sunflower, the capitulum is comprised of ray and disc florets with various floral organs. In the sunflower (), the abnormal disc (ray-like) floret possesses prolongated petals and degenerated stamens, resulting in a transformation from zygomorphic to actinomorphic symmetry. In this study, we investigated the effect of MADS-box genes on floral organs, particularly on petals, using WT and plants as materials. Based on our RNA-seq data, 29 MADS-box candidate genes were identified, and their roles on floral organ development, especially in petals, were explored, by analyzing the expression levels in various tissues in WT and plants through RNA-sequencing and qPCR. The results suggested that , , and could regulate petal development in sunflower. High levels of that relieved the inhibition of cell proliferation, together with low levels of and , promoted petal prolongation and maintained the morphology of ray florets. In contrast, low levels of and high levels of and repressed petal extension and maintained the morphology of disc florets. Their coordination may contribute to the differentiation of disc and ray florets in sunflower and maintain the balance between attracting pollinators and producing offspring. Meanwhile, Pearson correlation analysis between petal length and expression levels of MADS-box genes further indicated their involvement in petal prolongation. Additionally, the analysis of -acting elements indicated that these three MADS-box genes may regulate petal development and floral symmetry establishment by regulating the expression activity of . Our findings can provide some new understanding of the molecular regulatory network of petal development and floral morphology formation, as well as the differentiation of disc and ray florets in sunflower.

摘要

花器官的发育对于高等植物的花对称性和形态的建立至关重要,其受到 MADS-box 基因的调控。在向日葵中,头状花序由舌状花和管状花组成,具有各种花器官。在向日葵中,异常的管状花(舌状花状)具有延长的花瓣和退化的雄蕊,导致从左右对称到辐射对称的转变。在这项研究中,我们使用 WT 和 植物作为材料,研究了 MADS-box 基因对花器官,特别是花瓣的影响。基于我们的 RNA-seq 数据,鉴定了 29 个候选 MADS-box 基因,并通过 RNA-seq 和 qPCR 分析 WT 和 植物中各种组织的表达水平,探索了它们在花器官发育,特别是在花瓣中的作用。结果表明, 、 和 可以调控向日葵花瓣的发育。高水平的 缓解了细胞增殖的抑制作用,同时低水平的 和 促进了花瓣的延长并维持了舌状花的形态。相反,低水平的 和高水平的 和 抑制了花瓣的延伸并维持了管状花的形态。它们的协调可能有助于向日葵中盘状花和舌状花的分化,并维持吸引传粉者和产生后代之间的平衡。同时,花瓣长度与 MADS-box 基因表达水平之间的 Pearson 相关分析进一步表明它们参与了花瓣的延长。此外,对 -acting 元件的分析表明,这三个 MADS-box 基因可能通过调节 的表达活性来调控花瓣发育和花对称性的建立。我们的研究结果可为花瓣发育和花形态形成以及向日葵中盘状花和舌状花的分化的分子调控网络提供一些新的认识。

https://cdn.ncbi.nlm.nih.gov/pmc/blobs/d937/11225715/32e2d3d2aa0c/peerj-12-17586-g001.jpg

文献检索

告别复杂PubMed语法,用中文像聊天一样搜索,搜遍4000万医学文献。AI智能推荐,让科研检索更轻松。

立即免费搜索

文件翻译

保留排版,准确专业,支持PDF/Word/PPT等文件格式,支持 12+语言互译。

免费翻译文档

深度研究

AI帮你快速写综述,25分钟生成高质量综述,智能提取关键信息,辅助科研写作。

立即免费体验