• 文献检索
  • 文档翻译
  • 深度研究
  • 学术资讯
  • Suppr Zotero 插件Zotero 插件
  • 邀请有礼
  • 套餐&价格
  • 历史记录
应用&插件
Suppr Zotero 插件Zotero 插件浏览器插件Mac 客户端Windows 客户端微信小程序
定价
高级版会员购买积分包购买API积分包
服务
文献检索文档翻译深度研究API 文档MCP 服务
关于我们
关于 Suppr公司介绍联系我们用户协议隐私条款
关注我们

Suppr 超能文献

核心技术专利:CN118964589B侵权必究
粤ICP备2023148730 号-1Suppr @ 2026

文献检索

告别复杂PubMed语法,用中文像聊天一样搜索,搜遍4000万医学文献。AI智能推荐,让科研检索更轻松。

立即免费搜索

文件翻译

保留排版,准确专业,支持PDF/Word/PPT等文件格式,支持 12+语言互译。

免费翻译文档

深度研究

AI帮你快速写综述,25分钟生成高质量综述,智能提取关键信息,辅助科研写作。

立即免费体验

不同牙齿移动模式和矫治器厚度对使用透明矫治器进行上颌牙弓扩展的影响:一项三维有限元研究

Effects of different tooth movement patterns and aligner thicknesses on maxillary arch expansion with clear aligners: a three-dimensional finite element study.

作者信息

Li Na, Wang ChunJuan, Yang Min, Chen DingGen, Tang MingYuan, Li DaoKun, Qiu ShengLei, Chen Qi, Feng Yi

机构信息

Silk Crossing Clinic, Affiliated Hospital of North Sichuan Medical College, Nanchong, China.

Department of Stomatology, North Sichuan Medical College, Nanchong, China.

出版信息

Front Bioeng Biotechnol. 2024 Jun 25;12:1424319. doi: 10.3389/fbioe.2024.1424319. eCollection 2024.

DOI:10.3389/fbioe.2024.1424319
PMID:38983604
原文链接:https://pmc.ncbi.nlm.nih.gov/articles/PMC11231920/
Abstract

OBJECTIVES

The objective of this study was to investigate the biomechanical effects of different tooth movement patterns and aligner thicknesses on teeth and periodontal tissues during maxillary arch expansion with clear aligners, to facilitate more precise and efficient clinical orthodontic treatments.

METHODS

Three-dimensional models including teeth, maxilla, periodontal ligament, and aligner were constructed and subjected to finite element analysis. Tooth displacement trends and periodontal ligament stresses were measured for seven tooth displacement patterns (divided into three categories including overall movement of premolars and molars with gradually increasing molar expansion in each step; distributed movement of premolars and molars; and alternating movement between premolars and molars at intervals) and two aligner thicknesses (0.5 mm and 0.75 mm) during maxillary arch expansion with clear aligners.

RESULTS

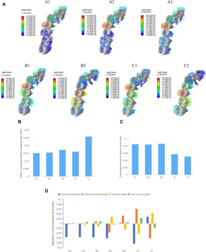
When expanding the maxillary arch with clear aligners, the effective expansion of the target teeth mainly showed a tilting movement trend. Increasing the amount of molar expansion increased the buccal displacement of the first molar but decreased the buccal displacement of the premolars. The mean buccal displacement of the target teeth was greater in the posterior teeth interval alternating movement group (0.026 mm) than in the premolar/molar distributed movement group (0.016 mm) and the overall movement group (0.015 mm). Increasing aligner thickness resulted in greater buccal displacement of the crowns and increased stress on the periodontal ligaments.

CONCLUSION

Increasing the amount of molar expansion reduces the efficiency of premolar expansion. Alternating movement of premolars and molars at intervals achieves a higher arch expansion efficiency, but attention should be paid to the anchorage of adjacent teeth. Increasing the thickness of the aligner increases the expansion efficiency but may also increase the burden on the periodontal tissues.

摘要

目的

本研究的目的是调查在使用透明矫治器进行上颌扩弓期间,不同牙齿移动模式和矫治器厚度对牙齿及牙周组织的生物力学影响,以促进更精确、高效的临床正畸治疗。

方法

构建包括牙齿、上颌骨、牙周膜和矫治器的三维模型,并进行有限元分析。在使用透明矫治器进行上颌扩弓期间,测量了七种牙齿移动模式(分为三类,包括前磨牙和磨牙整体移动且每一步磨牙扩弓逐渐增加;前磨牙和磨牙分布移动;以及前磨牙和磨牙间隔交替移动)和两种矫治器厚度(0.5毫米和0.75毫米)时的牙齿位移趋势和牙周膜应力。

结果

使用透明矫治器扩弓上颌时,目标牙齿的有效扩弓主要呈现倾斜移动趋势。增加磨牙扩弓量会增加第一磨牙的颊向位移,但会减少前磨牙的颊向位移。目标牙齿的平均颊向位移在磨牙间隔交替移动组(0.026毫米)中大于前磨牙/磨牙分布移动组(0.016毫米)和整体移动组(0.015毫米)。增加矫治器厚度会导致牙冠颊向位移更大,牙周膜应力增加。

结论

增加磨牙扩弓量会降低前磨牙扩弓效率。前磨牙和磨牙间隔交替移动可实现更高的牙弓扩弓效率,但应注意相邻牙齿的支抗。增加矫治器厚度可提高扩弓效率,但也可能增加牙周组织的负担。

https://cdn.ncbi.nlm.nih.gov/pmc/blobs/ae46/11231920/fcf24706a8ac/fbioe-12-1424319-g007.jpg
https://cdn.ncbi.nlm.nih.gov/pmc/blobs/ae46/11231920/696a79203903/fbioe-12-1424319-g001.jpg
https://cdn.ncbi.nlm.nih.gov/pmc/blobs/ae46/11231920/3491a92e385e/fbioe-12-1424319-g002.jpg
https://cdn.ncbi.nlm.nih.gov/pmc/blobs/ae46/11231920/b103ae635559/fbioe-12-1424319-g003.jpg
https://cdn.ncbi.nlm.nih.gov/pmc/blobs/ae46/11231920/a8a24103b622/fbioe-12-1424319-g004.jpg
https://cdn.ncbi.nlm.nih.gov/pmc/blobs/ae46/11231920/53303a4e0b6d/fbioe-12-1424319-g005.jpg
https://cdn.ncbi.nlm.nih.gov/pmc/blobs/ae46/11231920/324482905411/fbioe-12-1424319-g006.jpg
https://cdn.ncbi.nlm.nih.gov/pmc/blobs/ae46/11231920/fcf24706a8ac/fbioe-12-1424319-g007.jpg
https://cdn.ncbi.nlm.nih.gov/pmc/blobs/ae46/11231920/696a79203903/fbioe-12-1424319-g001.jpg
https://cdn.ncbi.nlm.nih.gov/pmc/blobs/ae46/11231920/3491a92e385e/fbioe-12-1424319-g002.jpg
https://cdn.ncbi.nlm.nih.gov/pmc/blobs/ae46/11231920/b103ae635559/fbioe-12-1424319-g003.jpg
https://cdn.ncbi.nlm.nih.gov/pmc/blobs/ae46/11231920/a8a24103b622/fbioe-12-1424319-g004.jpg
https://cdn.ncbi.nlm.nih.gov/pmc/blobs/ae46/11231920/53303a4e0b6d/fbioe-12-1424319-g005.jpg
https://cdn.ncbi.nlm.nih.gov/pmc/blobs/ae46/11231920/324482905411/fbioe-12-1424319-g006.jpg
https://cdn.ncbi.nlm.nih.gov/pmc/blobs/ae46/11231920/fcf24706a8ac/fbioe-12-1424319-g007.jpg

相似文献

1
Effects of different tooth movement patterns and aligner thicknesses on maxillary arch expansion with clear aligners: a three-dimensional finite element study.不同牙齿移动模式和矫治器厚度对使用透明矫治器进行上颌牙弓扩展的影响:一项三维有限元研究
Front Bioeng Biotechnol. 2024 Jun 25;12:1424319. doi: 10.3389/fbioe.2024.1424319. eCollection 2024.
2
Biomechanical analysis of miniscrew-assisted molar distalization with clear aligners: a three-dimensional finite element study.微螺钉支抗辅助磨牙远移的生物力学分析:一项三维有限元研究。
Eur J Orthod. 2024 Jan 1;46(1). doi: 10.1093/ejo/cjad077.
3
The three-dimensional displacement tendency of teeth depending on incisor torque compensation with clear aligners of different thicknesses in cases of extraction: a finite element study.不同厚度 clear aligners 矫正拔牙病例中切牙转矩补偿对牙齿三维位移趋势的影响:有限元研究。
BMC Oral Health. 2022 Nov 16;22(1):499. doi: 10.1186/s12903-022-02521-7.
4
Improvements of tooth movement efficiency and torque control in expanding the arch with clear aligners: a finite element analysis.使用透明矫治器扩弓时牙齿移动效率及转矩控制的改善:一项有限元分析
Front Bioeng Biotechnol. 2023 Jun 1;11:1120535. doi: 10.3389/fbioe.2023.1120535. eCollection 2023.
5
The effects of aligner anchorage preparation on mandibular first molars during premolar-extraction space closure with clear aligners: A finite element study.使用透明牙套进行前磨牙拔牙间隙关闭时,矫正器支抗预备对下颌第一磨牙的影响:一项有限元研究。
Am J Orthod Dentofacial Orthop. 2023 Aug;164(2):226-238. doi: 10.1016/j.ajodo.2022.12.013. Epub 2023 Apr 5.
6
Anchorage loss of the posterior teeth under different extraction patterns in maxillary and mandibular arches using clear aligner: a finite element study.上颌和下颌弓中不同拔牙模式下使用透明牙套的后牙固位丧失:有限元研究。
BMC Oral Health. 2024 Oct 10;24(1):1204. doi: 10.1186/s12903-024-04951-x.
7
Comparative assessment of orthodontic clear aligner versus fixed appliance for anterior retraction: a finite element study.正畸透明牙套与固定矫治器在前牙回收中应用的对比评估:一项有限元研究。
BMC Oral Health. 2024 Jan 13;24(1):80. doi: 10.1186/s12903-023-03704-6.
8
[Three-dimensional finite element analysis on en-mass retraction of anterior teeth with clear aligner].[使用透明矫治器对前牙整体后移的三维有限元分析]
Zhonghua Kou Qiang Yi Xue Za Zhi. 2019 Nov 9;54(11):753-759. doi: 10.3760/cma.j.issn.1002-0098.2019.11.006.
9
[Maxillary expansion efficiency with clear aligner and its possible influencing factors].[使用透明矫治器的上颌扩弓效率及其可能的影响因素]
Zhonghua Kou Qiang Yi Xue Za Zhi. 2017 Sep 9;52(9):543-548. doi: 10.3760/cma.j.issn.1002-0098.2017.09.006.
10
Effects of upper arch expansion using clear aligners on different stride and torque: a three-dimensional finite element analysis.使用透明牙套对上颌弓扩张对不同步长和扭矩的影响:三维有限元分析。
BMC Oral Health. 2023 Nov 20;23(1):891. doi: 10.1186/s12903-023-03655-y.

引用本文的文献

1
Impacts of surface wear of attachments on maxillary canine distalization with clear aligners: a three-dimensional finite element study.附件表面磨损对使用透明矫治器远移上颌尖牙的影响:一项三维有限元研究。
Front Bioeng Biotechnol. 2025 Jan 21;13:1530133. doi: 10.3389/fbioe.2025.1530133. eCollection 2025.

本文引用的文献

1
Effects of upper arch expansion using clear aligners on different stride and torque: a three-dimensional finite element analysis.使用透明牙套对上颌弓扩张对不同步长和扭矩的影响:三维有限元分析。
BMC Oral Health. 2023 Nov 20;23(1):891. doi: 10.1186/s12903-023-03655-y.
2
Effective contribution ratio of the molar during sequential distalization using clear aligners and micro-implant anchorage: a finite element study.使用透明牙套和微种植体支抗进行序列远移时的摩尔有效贡献率:有限元研究。
Prog Orthod. 2023 Oct 9;24(1):35. doi: 10.1186/s40510-023-00485-0.
3
Improvements of tooth movement efficiency and torque control in expanding the arch with clear aligners: a finite element analysis.
使用透明矫治器扩弓时牙齿移动效率及转矩控制的改善:一项有限元分析
Front Bioeng Biotechnol. 2023 Jun 1;11:1120535. doi: 10.3389/fbioe.2023.1120535. eCollection 2023.
4
Is maxillary arch expansion with Invisalign® efficient and predictable? A systematic review.上颌骨扩弓采用 Invisalign® 是否有效且可预测?一项系统评价。
Int Orthod. 2023 Jun;21(2):100750. doi: 10.1016/j.ortho.2023.100750. Epub 2023 Mar 27.
5
Biomechanical effects of clear aligners with different thicknesses and gingival-margin morphology for appliance design optimization.不同厚度和龈缘形态的透明牙套对矫治器设计优化的生物力学影响。
Am J Orthod Dentofacial Orthop. 2023 Aug;164(2):239-252. doi: 10.1016/j.ajodo.2022.12.014. Epub 2023 Mar 21.
6
The Predictability of Transverse Changes in Patients Treated with Clear Aligners.使用透明矫治器治疗患者横向变化的可预测性
Materials (Basel). 2023 Feb 25;16(5):1910. doi: 10.3390/ma16051910.
7
Advances in orthodontic clear aligner materials.正畸透明矫治器材料的进展。
Bioact Mater. 2022 Oct 20;22:384-403. doi: 10.1016/j.bioactmat.2022.10.006. eCollection 2023 Apr.
8
The predictability of expansion with Invisalign: A retrospective cohort study.隐适美矫治器扩弓效果的可预测性:一项回顾性队列研究。
Am J Orthod Dentofacial Orthop. 2023 Jan;163(1):47-53. doi: 10.1016/j.ajodo.2021.07.032. Epub 2022 Oct 1.
9
Computer-aided finite element model for biomechanical analysis of orthodontic aligners.计算机辅助有限元模型在正畸保持器生物力学分析中的应用。
Clin Oral Investig. 2023 Jan;27(1):115-124. doi: 10.1007/s00784-022-04692-7. Epub 2022 Aug 22.
10
The impact of fixed orthodontic appliances and clear aligners on the oral microbiome and the association with clinical parameters: A longitudinal comparative study.固定正畸矫治器和透明矫治器对口腔微生物群的影响及其与临床参数的关联:一项纵向比较研究。
Am J Orthod Dentofacial Orthop. 2022 May;161(5):e475-e485. doi: 10.1016/j.ajodo.2021.10.015. Epub 2022 Mar 2.