Department of Respiratory, Shandong Institute of Respiratory Diseases, The First Affiliated Hospital of Shandong First Medical University, Jinan, 250014, China.
Department of Respiratory, Shandong Provincial Qianfoshan Hospital, Shandong University, Jinan, China.
Respir Res. 2024 Jul 10;25(1):271. doi: 10.1186/s12931-024-02900-4.
Airway epithelial cell (AEC) necroptosis contributes to airway allergic inflammation and asthma exacerbation. Targeting the tumor necrosis factor-like ligand 1 A (TL1A)/death receptor 3 (DR3) axis has a therapeutic effect on asthmatic airway inflammation. The role of TL1A in mediating necroptosis of AECs challenged with ovalbumin (OVA) and its contribution to airway inflammation remains unclear.
We evaluated the expression of the receptor-interacting serine/threonine-protein kinase 3(RIPK3) and the mixed lineage kinase domain-like protein (MLKL) in human serum and lung, and histologically verified the level of MLKL phosphorylation in lung tissue from asthmatics and OVA-induced mice. Next, using MLKL knockout mice and the RIPK3 inhibitor GSK872, we investigated the effects of TL1A on airway inflammation and airway barrier function through the activation of necroptosis in experimental asthma.
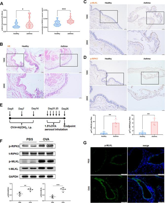
High expression of necroptosis marker proteins was observed in the serum of asthmatics, and necroptosis was activated in the airway epithelium of both asthmatics and OVA-induced mice. Blocking necroptosis through MLKL knockout or RIPK3 inhibition effectively attenuated parabronchial inflammation, mucus hypersecretion, and airway collagen fiber accumulation, while also suppressing type 2 inflammatory factors secretion. In addition, TL1A/ DR3 was shown to act as a death trigger for necroptosis in the absence of caspases by silencing or overexpressing TL1A in HBE cells. Furthermore, the recombinant TL1A protein was found to induce necroptosis in vivo, and knockout of MLKL partially reversed the pathological changes induced by TL1A. The necroptosis induced by TL1A disrupted the airway barrier function by decreasing the expression of tight junction proteins zonula occludens-1 (ZO-1) and occludin, possibly through the activation of the NF-κB signaling pathway.
TL1A-induced airway epithelial necroptosis plays a significant role in promoting airway inflammation and barrier dysfunction in asthma. Inhibition of the TL1A-induced necroptosis pathway could be a promising therapeutic strategy.
气道上皮细胞(AEC)坏死性凋亡导致气道过敏炎症和哮喘恶化。靶向肿瘤坏死因子样配体 1A(TL1A)/死亡受体 3(DR3)轴对哮喘气道炎症具有治疗作用。TL1A 在介导卵清蛋白(OVA)刺激的 AEC 坏死性凋亡中的作用及其对气道炎症的贡献尚不清楚。
我们评估了受体相互作用丝氨酸/苏氨酸蛋白激酶 3(RIPK3)和混合谱系激酶结构域样蛋白(MLKL)在人类血清和肺中的表达,并通过组织学验证了哮喘患者和 OVA 诱导的小鼠肺组织中 MLKL 磷酸化水平。接下来,使用 MLKL 敲除小鼠和 RIPK3 抑制剂 GSK872,我们通过实验性哮喘中坏死性凋亡的激活,研究了 TL1A 对气道炎症和气道屏障功能的影响。
哮喘患者血清中观察到坏死性凋亡标志物蛋白的高表达,并且哮喘患者和 OVA 诱导的小鼠的气道上皮细胞中均激活了坏死性凋亡。通过 MLKL 敲除或 RIPK3 抑制阻断坏死性凋亡可有效减轻副支气管炎症、黏液高分泌和气道胶原纤维积累,同时抑制 2 型炎症因子的分泌。此外,通过沉默或过表达 HBE 细胞中的 TL1A,TL1A/DR3 被证明可在没有半胱天冬酶的情况下作为坏死性凋亡的死亡触发。此外,重组 TL1A 蛋白在体内诱导坏死性凋亡,而 MLKL 敲除部分逆转了 TL1A 诱导的病理变化。TL1A 诱导的坏死性凋亡通过降低紧密连接蛋白 zonula occludens-1(ZO-1)和闭合蛋白的表达来破坏气道屏障功能,可能通过激活 NF-κB 信号通路。
TL1A 诱导的气道上皮细胞坏死性凋亡在促进哮喘气道炎症和屏障功能障碍中起重要作用。抑制 TL1A 诱导的坏死性凋亡途径可能是一种有前途的治疗策略。