Suppr超能文献

聚乙二醇对坐骨神经同种异体移植具有免疫保护作用,但行为恢复和移植耐受需要神经缝合和轴突融合。

Polyethylene glycol has immunoprotective effects on sciatic allografts, but behavioral recovery and graft tolerance require neurorrhaphy and axonal fusion.

作者信息

Smith Tyler A, Zhou Liwen, Ghergherehchi Cameron L, Mikesh Michelle, Yang Cathy Z, Tucker Haley O, Allgood JuliAnne, Bushman Jared S, Bittner George D

机构信息

Department of Molecular Biosciences, University of Texas at Austin, Austin, TX, USA.

Department of Neuroscience, University of Texas at Austin, Austin, TX, USA.

出版信息

Neural Regen Res. 2025 Apr 1;20(4):1192-1206. doi: 10.4103/NRR.NRR-D-23-01220. Epub 2024 Apr 3.

Abstract

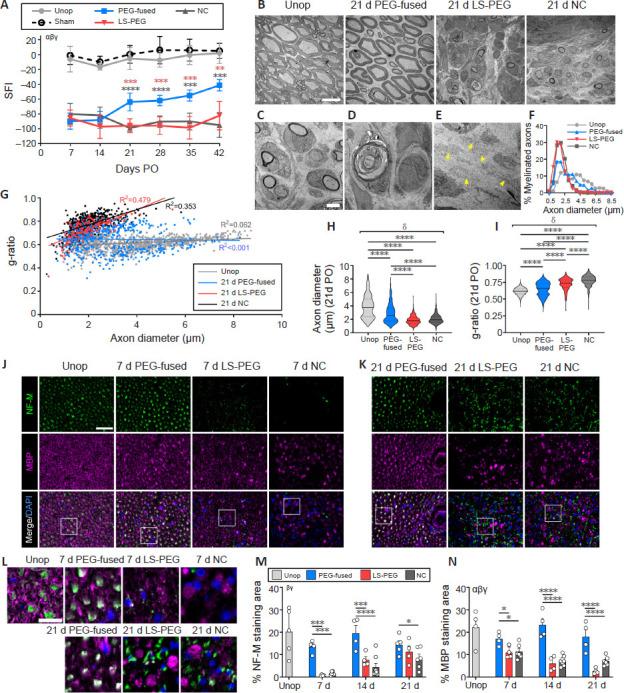
JOURNAL/nrgr/04.03/01300535-202504000-00033/figure1/v/2024-07-06T104127Z/r/image-tiff Behavioral recovery using (viable) peripheral nerve allografts to repair ablation-type (segmental-loss) peripheral nerve injuries is delayed or poor due to slow and inaccurate axonal regeneration. Furthermore, such peripheral nerve allografts undergo immunological rejection by the host immune system. In contrast, peripheral nerve injuries repaired by polyethylene glycol fusion of peripheral nerve allografts exhibit excellent behavioral recovery within weeks, reduced immune responses, and many axons do not undergo Wallerian degeneration. The relative contribution of neurorrhaphy and polyethylene glycol-fusion of axons versus the effects of polyethylene glycol per se was unknown prior to this study. We hypothesized that polyethylene glycol might have some immune-protective effects, but polyethylene glycol-fusion was necessary to prevent Wallerian degeneration and functional/behavioral recovery. We examined how polyethylene glycol solutions per se affect functional and behavioral recovery and peripheral nerve allograft morphological and immunological responses in the absence of polyethylene glycol-induced axonal fusion. Ablation-type sciatic nerve injuries in outbred Sprague-Dawley rats were repaired according to a modified protocol using the same solutions as polyethylene glycol-fused peripheral nerve allografts, but peripheral nerve allografts were loose-sutured (loose-sutured polyethylene glycol) with an intentional gap of 1-2 mm to prevent fusion by polyethylene glycol of peripheral nerve allograft axons with host axons. Similar to negative control peripheral nerve allografts not treated by polyethylene glycol and in contrast to polyethylene glycol-fused peripheral nerve allografts, animals with loose-sutured polyethylene glycol peripheral nerve allografts exhibited Wallerian degeneration for all axons and myelin degeneration by 7 days postoperatively and did not recover sciatic-mediated behavioral functions by 42 days postoperatively. Other morphological signs of rejection, such as collapsed Schwann cell basal lamina tubes, were absent in polyethylene glycol-fused peripheral nerve allografts but commonly observed in negative control and loose-sutured polyethylene glycol peripheral nerve allografts at 21 days postoperatively. Loose-sutured polyethylene glycol peripheral nerve allografts had more pro-inflammatory and less anti-inflammatory macrophages than negative control peripheral nerve allografts. While T cell counts were similarly high in loose-sutured-polyethylene glycol and negative control peripheral nerve allografts, loose-sutured polyethylene glycol peripheral nerve allografts expressed some cytokines/chemokines important for T cell activation at much lower levels at 14 days postoperatively. MHCI expression was elevated in loose-sutured polyethylene glycol peripheral nerve allografts, but MHCII expression was modestly lower compared to negative control at 21 days postoperatively. We conclude that, while polyethylene glycol per se reduces some immune responses of peripheral nerve allografts, successful polyethylene glycol-fusion repair of some axons is necessary to prevent Wallerian degeneration of those axons and immune rejection of peripheral nerve allografts, and produce recovery of sensory/motor functions and voluntary behaviors. Translation of polyethylene glycol-fusion technologies would produce a paradigm shift from the current clinical practice of waiting days to months to repair ablation peripheral nerve injuries.

摘要

《期刊》/nrgr/04.03/01300535 - 202504000 - 00033/图1/v/2024 - 07 - 06T104127Z/r/图像 - tiff 使用(有活力的)周围神经同种异体移植修复消融型(节段性缺失)周围神经损伤时,由于轴突再生缓慢且不准确,行为恢复延迟或不佳。此外,这种周围神经同种异体移植会受到宿主免疫系统的免疫排斥。相比之下,通过聚乙二醇融合周围神经同种异体移植修复的周围神经损伤在数周内表现出优异的行为恢复、免疫反应降低,并且许多轴突不会发生华勒变性。在本研究之前,神经缝合和轴突的聚乙二醇融合与聚乙二醇本身的作用之间的相对贡献尚不清楚。我们假设聚乙二醇可能具有一些免疫保护作用,但聚乙二醇融合对于防止华勒变性和功能/行为恢复是必要的。我们研究了在不存在聚乙二醇诱导的轴突融合的情况下,聚乙二醇溶液本身如何影响功能和行为恢复以及周围神经同种异体移植的形态和免疫反应。按照改良方案,使用与聚乙二醇融合的周围神经同种异体移植相同的溶液修复远交系斯普拉格 - 道利大鼠的消融型坐骨神经损伤,但将周围神经同种异体移植进行松散缝合(松散缝合聚乙二醇),故意留出1 - 2毫米的间隙,以防止周围神经同种异体移植轴突与宿主轴突通过聚乙二醇融合。与未用聚乙二醇处理的阴性对照周围神经同种异体移植相似,与聚乙二醇融合的周围神经同种异体移植相反,松散缝合聚乙二醇周围神经同种异体移植的动物术后7天所有轴突均发生华勒变性,髓鞘变性,术后42天坐骨神经介导的行为功能未恢复。在聚乙二醇融合的周围神经同种异体移植中不存在其他排斥的形态学迹象,如施万细胞基膜管塌陷,但在术后21天,阴性对照和松散缝合聚乙二醇周围神经同种异体移植中常见。与阴性对照周围神经同种异体移植相比,松散缝合聚乙二醇周围神经同种异体移植具有更多促炎巨噬细胞和更少抗炎巨噬细胞。虽然在松散缝合聚乙二醇和阴性对照周围神经同种异体移植中T细胞计数同样高,但松散缝合聚乙二醇周围神经同种异体移植在术后14天表达一些对T细胞激活重要的细胞因子/趋化因子的水平要低得多。术后21天,松散缝合聚乙二醇周围神经同种异体移植中MHC I表达升高,但与阴性对照相比,MHC II表达略有降低。我们得出结论,虽然聚乙二醇本身会降低周围神经同种异体移植的一些免疫反应,但成功地对一些轴突进行聚乙二醇融合修复对于防止这些轴突的华勒变性和周围神经同种异体移植的免疫排斥、以及实现感觉/运动功能和自主行为的恢复是必要的。聚乙二醇融合技术的翻译将使目前等待数天至数月修复消融性周围神经损伤的临床实践发生范式转变。

https://cdn.ncbi.nlm.nih.gov/pmc/blobs/dff4/11438327/ab0b1bce1454/NRR-20-1192-g002.jpg

文献AI研究员

20分钟写一篇综述,助力文献阅读效率提升50倍。

立即体验

用中文搜PubMed

大模型驱动的PubMed中文搜索引擎

马上搜索

文档翻译

学术文献翻译模型,支持多种主流文档格式。

立即体验