The Department of Cardiovascular Medicine, State Key Laboratory of Medical Genomics, Shanghai Key Laboratory of Hypertension, Ruijin Hospital, Shanghai Institute of Hypertension,, Shanghai Jiao Tong University School of Medicine, 197 Ruijin 2nd Road, Shanghai, 200025, China.
Precision Research Center for Refractory Diseases, Institute for Clinical Research, Shanghai General Hospital, Shanghai Jiao Tong University School of Medicine, Shanghai, 200025, China.
Cardiovasc Diabetol. 2024 Jul 11;23(1):249. doi: 10.1186/s12933-024-02337-5.
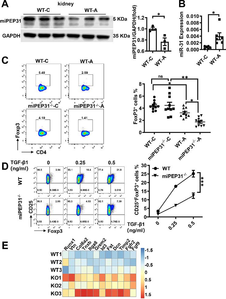
Previous studies have shown that peptides encoded by noncoding RNAs (ncRNAs) can be used as peptide drugs to alleviate diseases. We found that microRNA-31 (miR-31) is involved in the regulation of hypertension and that the peptide miPEP31, which is encoded by the primary transcript of miR-31 (pri-miR-31), can inhibit miR-31 expression. However, the role and mechanism of miPEP31 in hypertension have not been elucidated.
miPEP31 expression was determined by western blot analysis. miPEP31-deficient mice (miPEP31) were used, and synthetic miPEP31 was injected into Ang II-induced hypertensive mice. Blood pressure was monitored through the tail-cuff method. Histological staining was used to evaluate renal damage. Regulatory T (T) cells were assessed by flow cytometry. Differentially expressed genes were analysed through RNA sequencing. The transcription factors were predicted by JASPAR. Luciferase reporter and electrophoretic mobility shift assays (EMSAs) were used to determine the effect of pri-miR-31 on the promoter activity of miPEP31. Images were taken to track the entry of miPEP31 into the cell.
miPEP31 is endogenously expressed in target organs and cells related to hypertension. miPEP31 deficiency exacerbated but exogenous miPEP31 administration mitigated the Ang II-induced systolic blood pressure (SBP) elevation, renal impairment and T cell decreases in the kidney. Moreover, miPEP31 deletion increased the expression of genes related to Ang II-induced renal fibrosis. miPEP31 inhibited the transcription of miR-31 and promoted T differentiation by occupying the Cebpα binding site. The minimal functional domain of miPEP31 was identified and shown to regulate miR-31.
miPEP31 was identified as a potential therapeutic peptide for treating hypertension by promoting T cell differentiation in vivo. Mechanistically, we found that miPEP31 acted as a transcriptional repressor to specifically inhibit miR-31 transcription by competitively occupying the Cebpα binding site in the pri-miR-31 promoter. Our study highlights the significant therapeutic effect of miPEP31 on hypertension and provides novel insight into the role and mechanism of miPEPs.
先前的研究表明,非编码 RNA(ncRNA)编码的肽可作为治疗疾病的肽类药物。我们发现 microRNA-31(miR-31)参与高血压的调节,miR-31 初级转录物(pri-miR-31)编码的肽 miPEP31 可以抑制 miR-31 的表达。然而,miPEP31 在高血压中的作用和机制尚未阐明。
通过 Western blot 分析测定 miPEP31 的表达。使用缺乏 miPEP31 的小鼠(miPEP31),并向 Ang II 诱导的高血压小鼠中注射合成的 miPEP31。通过尾套法监测血压。组织学染色用于评估肾损伤。通过流式细胞术评估调节性 T(T)细胞。通过 RNA 测序分析差异表达基因。通过 JASPAR 预测转录因子。使用荧光素酶报告基因和电泳迁移率变动分析(EMSA)来确定 pri-miR-31 对 miPEP31 启动子活性的影响。拍摄图像以跟踪 miPEP31 进入细胞。
miPEP31在与高血压相关的靶器官和细胞中内源性表达。miPEP31 缺乏加剧了 Ang II 引起的收缩压(SBP)升高、肾脏损伤和肾脏中 T 细胞减少,但外源性 miPEP31 给药减轻了这些变化。此外,miPEP31 缺失增加了与 Ang II 诱导的肾纤维化相关的基因表达。miPEP31 通过占据 Cebpα 结合位点抑制 miR-31 的转录并促进 T 细胞分化。鉴定了 miPEP31 的最小功能域,并证明其通过竞争性占据 pri-miR-31 启动子中的 Cebpα 结合位点来调节 miR-31。
miPEP31 通过在体内促进 T 细胞分化被鉴定为治疗高血压的潜在治疗性肽。从机制上讲,我们发现 miPEP31 作为转录抑制剂,通过竞争性占据 pri-miR-31 启动子中的 Cebpα 结合位点,特异性抑制 miR-31 转录。我们的研究强调了 miPEP31 对高血压的显著治疗效果,并为 miPEP 的作用和机制提供了新的见解。