Suppr超能文献

血液系统恶性肿瘤中外染色体 DNA 扩增的特征及综合分析。

Characterization and integrated analysis of extrachromosomal DNA amplification in hematological malignancies.

机构信息

Department of Hematology, The First Hospital of Lanzhou University, Lanzhou, Gansu 730000, China.

Department of Hematology, The First Hospital of Lanzhou University, Lanzhou, Gansu 730000, China.

出版信息

Neoplasia. 2024 Oct;56:101025. doi: 10.1016/j.neo.2024.101025. Epub 2024 Jul 13.

Abstract

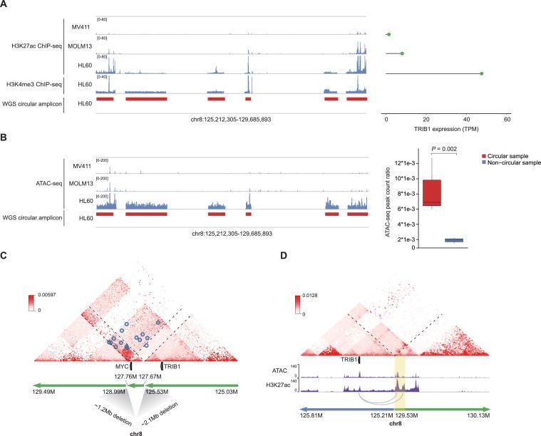
The study of extrachromosomal DNA (ecDNA), an element existing beyond classical chromosomes, contributes to creating a more comprehensive map of the cancer genome. In hematological malignancies, research on ecDNA has lacked comprehensive investigation into its frequency, structure, function, and mechanisms of formation. We re-analyzed WGS data from 208 hematological cancer samples across 11 types, focusing on ecDNA characteristics. Amplification of ecDNA was observed in 7 of these cancer types, with no instances found in normal blood cells. Patients with leukemia carrying ecDNA showed a low induction therapy remission rate (<30 %), a high relapse rate (75 %) among those who achieved complete remission, and a significantly lower survival rate compared to the general leukemia population, even those with complex chromosomal karyotypes. Among the 55 identified ecDNA amplicons, 268 genes were detected, of which 38 are known cancer-related genes exhibiting significantly increased copy numbers. By integrating RNA-Seq data, we discovered that the increased copy number, resulting in a higher amount of available DNA templates, indeed leads to the elevated expression of genes encoded on ecDNA. Additionally, through the integration of H3K4me3/H3K27ac chromatin immunoprecipitation sequencing, assay for transposase-accessible chromatin with sequencing, and high-throughput chromosome conformation capture data, we identified that ecDNA amplifications can also facilitate efficient, copy number-independent amplification of oncogenes. This process is linked to active histone modifications, improved chromatin accessibility, and enhancer hijacking, all of which are effects of ecDNA amplification. Mechanistically, chromothripsis and dysfunction of the DNA repair pathway can, to some extent, explain the origin of ecDNA.

摘要

研究染色体外 DNA(ecDNA),即存在于经典染色体之外的元件,有助于构建更全面的癌症基因组图谱。在血液恶性肿瘤中,对 ecDNA 的研究缺乏对其频率、结构、功能和形成机制的全面调查。我们重新分析了 11 种类型的 208 个血液癌症样本的 WGS 数据,重点研究 ecDNA 的特征。在其中 7 种癌症类型中观察到 ecDNA 扩增,而在正常血细胞中未发现。携带 ecDNA 的白血病患者诱导治疗缓解率低(<30%),完全缓解的患者复发率高(75%),与一般白血病患者相比,生存率显著降低,即使是那些具有复杂染色体核型的患者。在 55 个鉴定的 ecDNA 扩增子中,检测到 268 个基因,其中 38 个是已知的癌症相关基因,其拷贝数明显增加。通过整合 RNA-Seq 数据,我们发现增加的拷贝数导致更多可用的 DNA 模板,确实导致 ecDNA 上编码的基因表达升高。此外,通过整合 H3K4me3/H3K27ac 染色质免疫沉淀测序、转座酶可及染色质测序和高通量染色体构象捕获数据,我们发现 ecDNA 扩增还可以促进癌基因的高效、拷贝数独立扩增。这个过程与活跃的组蛋白修饰、改善的染色质可及性和增强子劫持有关,这些都是 ecDNA 扩增的效应。从机制上讲,染色体重排和 DNA 修复途径的功能障碍在某种程度上可以解释 ecDNA 的起源。

https://cdn.ncbi.nlm.nih.gov/pmc/blobs/9cfa/11301242/1225de7fbeb3/gr1.jpg

文献AI研究员

20分钟写一篇综述,助力文献阅读效率提升50倍。

立即体验

用中文搜PubMed

大模型驱动的PubMed中文搜索引擎

马上搜索

文档翻译

学术文献翻译模型,支持多种主流文档格式。

立即体验