Suppr超能文献

棉花中Alfin-like基因家族的全基因组鉴定及负调控干旱和耐盐性的基因

Genome-Wide Identification of the Alfin-like Gene Family in Cotton () and the Gene Negatively Regulated Drought and Salt Tolerance.

作者信息

Liu Jie, Wang Zhicheng, Chen Bin, Wang Guoning, Ke Huifeng, Zhang Jin, Jiao Mengjia, Wang Yan, Xie Meixia, Gu Qishen, Sun Zhengwen, Wu Liqiang, Wang Xingfen, Ma Zhiying, Zhang Yan

机构信息

State Key Laboratory of North China Crop Improvement and Regulation, North China Key Laboratory for Germplasm Resources of Education Ministry, Hebei Agricultural University, Baoding 071001, China.

出版信息

Plants (Basel). 2024 Jul 3;13(13):1831. doi: 10.3390/plants13131831.

Abstract

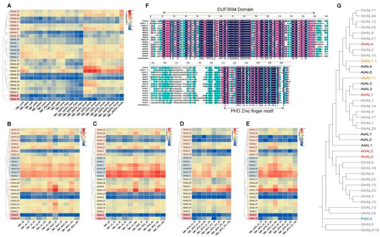
Alfin-like (AL) is a small plant-specific gene family characterized by a PHD-finger-like structural domain at the C-terminus and a DUF3594 structural domain at the N-terminus, and these genes play prominent roles in plant development and abiotic stress response. In this study, we conducted genome-wide identification and analyzed the AL protein family in cv. NDM8 to assess their response to various abiotic stresses for the first time. A total of 26 AL genes were identified in NDM8 and classified into four groups based on a phylogenetic tree. Moreover, cis-acting element analysis revealed that multiple phytohormone response and abiotic stress response elements were highly prevalent in AL gene promoters. Further, we discovered that the GhAL19 gene could negatively regulate drought and salt stresses via physiological and biochemical changes, gene expression, and the VIGS assay. The study found there was a significant increase in POD and SOD activity, as well as a significant change in MDA in VIGS-NaCl and VIGS-PEG plants. Transcriptome analysis demonstrated that the expression levels of the ABA biosynthesis gene (), signaling genes (, , and ), responsive genes (, , and s), and the stress-related marker gene were regulated in VIGS lines under drought and NaCl treatment. In summary, as an AL TF may negatively regulate tolerance to drought and salt by regulating the antioxidant capacity and ABA-mediated pathway.

摘要

类Alfin(AL)是一个植物特有的小基因家族,其特征是在C端有一个类PHD结构域,在N端有一个DUF3594结构域,这些基因在植物发育和非生物胁迫响应中发挥着重要作用。在本研究中,我们首次在NDM8品种中进行了全基因组鉴定并分析了AL蛋白家族,以评估它们对各种非生物胁迫的响应。在NDM8中总共鉴定出26个AL基因,并根据系统发育树分为四组。此外,顺式作用元件分析表明,多种植物激素响应和非生物胁迫响应元件在AL基因启动子中高度普遍。进一步地,我们发现GhAL19基因可通过生理生化变化、基因表达和VIGS分析对干旱和盐胁迫进行负调控。研究发现,VIGS-NaCl和VIGS-PEG植株中的过氧化物酶(POD)和超氧化物歧化酶(SOD)活性显著增加,丙二醛(MDA)也有显著变化。转录组分析表明,在干旱和NaCl处理下,VIGS株系中ABA生物合成基因()、信号基因(、和)、响应基因(、和s)以及胁迫相关标记基因的表达水平受到调控。总之,作为一种AL转录因子可能通过调节抗氧化能力和ABA介导的途径对干旱和盐胁迫耐受性进行负调控。

https://cdn.ncbi.nlm.nih.gov/pmc/blobs/f926/11243875/de8647e1b657/plants-13-01831-g001.jpg

文献AI研究员

20分钟写一篇综述,助力文献阅读效率提升50倍。

立即体验

用中文搜PubMed

大模型驱动的PubMed中文搜索引擎

马上搜索

文档翻译

学术文献翻译模型,支持多种主流文档格式。

立即体验