• 文献检索
  • 文档翻译
  • 深度研究
  • 学术资讯
  • Suppr Zotero 插件Zotero 插件
  • 邀请有礼
  • 套餐&价格
  • 历史记录
应用&插件
Suppr Zotero 插件Zotero 插件浏览器插件Mac 客户端Windows 客户端微信小程序
定价
高级版会员购买积分包购买API积分包
服务
文献检索文档翻译深度研究API 文档MCP 服务
关于我们
关于 Suppr公司介绍联系我们用户协议隐私条款
关注我们

Suppr 超能文献

核心技术专利:CN118964589B侵权必究
粤ICP备2023148730 号-1Suppr @ 2026

文献检索

告别复杂PubMed语法,用中文像聊天一样搜索,搜遍4000万医学文献。AI智能推荐,让科研检索更轻松。

立即免费搜索

文件翻译

保留排版,准确专业,支持PDF/Word/PPT等文件格式,支持 12+语言互译。

免费翻译文档

深度研究

AI帮你快速写综述,25分钟生成高质量综述,智能提取关键信息,辅助科研写作。

立即免费体验

CRY2 介导 5xFAD 小鼠睡眠剥夺引起的认知能力下降。

CRY2 mediates the cognitive decline induced by sleep deprivation in 5xFAD mice.

机构信息

Department of Anesthesiology, Xiangya Hospital, Central South University, Changsha, China.

National Clinical Research Center for Geriatric Disorders (Xiangya Hospital), Central South University, Changsha, China.

出版信息

PLoS One. 2024 Jul 16;19(7):e0306930. doi: 10.1371/journal.pone.0306930. eCollection 2024.

DOI:10.1371/journal.pone.0306930
PMID:39012854
原文链接:https://pmc.ncbi.nlm.nih.gov/articles/PMC11251589/
Abstract

BACKGROUND

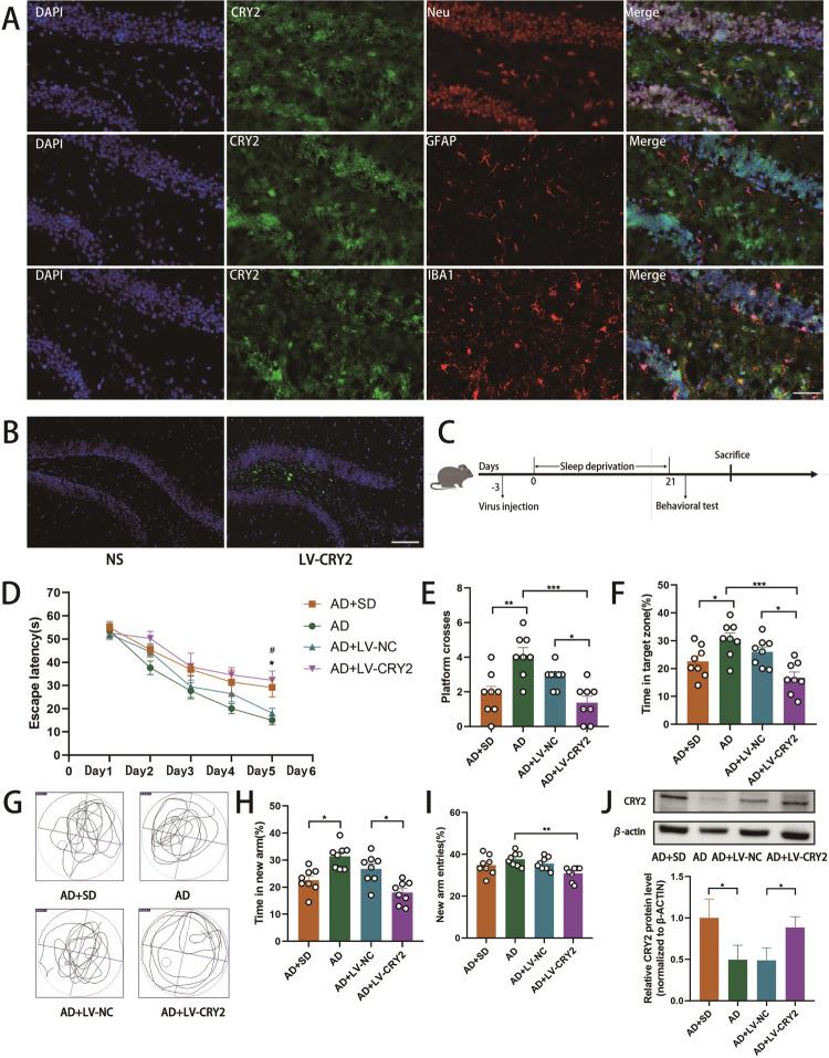
Cryptochrome-2 (CRY2) is a core rhythm gene that plays a crucial role in DNA damage repair. The present study investigated the potential role of CRY2 in mediating sleep deprivation-induced cognitive decline in 5xFAD mice.

METHODS

To assess the effects of SD on different brain regions of the mouse brain, we used 18F FDG PET-CT. Cognitive function was evaluated using the Morris water maze test and Y-maze. Lentivirus was used for the overexpression of CRY2, and small interfering RNA (siRNA) was used for the downregulation of CRY2 to verify the effect of CRY2. We used qRT‒PCR and Western blotting to identify the downstream factors of CRY2 and evaluated the cognitive function of mice to confirm the effects of these factors.

RESULTS

The AD mice exhibited cognitive decline after 21 days of SD and had higher expression of CRY2 compared to AD mice with normal sleep. Overexpression of CRY2 led to decreased cognitive function in AD mice, and the downregulation of CRY2 attenuated the SD-induced cognitive decline in AD mice. CRY2 reduced the expression and function of CISH, which reduced the inhibition of STAT1 phosphorylation and led to synaptic dysfunction. CISH overexpression attenuated the impairing effect of sleep deprivation on cognitive function in AD mice. Furthermore, 18F FDG PET-CT revealed that SD significantly reduced glucose metabolism in different brain regions of AD mice.

CONCLUSION

Our study demonstrated that sleep deprivation upregulated CRY2 in the hippocampus of AD mice, which resulted in synaptic dysfunction by decreasing CISH-mediated STAT1 phosphorylation.

摘要

背景

隐花色素 2(CRY2)是核心节律基因,在 DNA 损伤修复中发挥关键作用。本研究探讨了 CRY2 在介导 5xFAD 小鼠睡眠剥夺诱导认知功能下降中的潜在作用。

方法

为了评估 SD 对小鼠大脑不同脑区的影响,我们使用 18F FDG PET-CT。使用 Morris 水迷宫测试和 Y 迷宫评估认知功能。使用慢病毒过表达 CRY2,使用小干扰 RNA(siRNA)下调 CRY2,以验证 CRY2 的作用。我们使用 qRT-PCR 和 Western blot 鉴定 CRY2 的下游因子,并评估小鼠的认知功能,以确认这些因子的作用。

结果

AD 小鼠在 21 天 SD 后表现出认知功能下降,与正常睡眠的 AD 小鼠相比,CRY2 表达更高。CRY2 的过表达导致 AD 小鼠认知功能下降,CRY2 的下调减轻了 AD 小鼠 SD 诱导的认知功能下降。CRY2 降低了 CISH 的表达和功能,从而减少了对 STAT1 磷酸化的抑制,导致突触功能障碍。CISH 的过表达减轻了睡眠剥夺对 AD 小鼠认知功能的损害作用。此外,18F FDG PET-CT 显示 SD 显著降低了 AD 小鼠不同脑区的葡萄糖代谢。

结论

我们的研究表明,SD 在 AD 小鼠海马体中上调 CRY2,通过降低 CISH 介导的 STAT1 磷酸化导致突触功能障碍。

https://cdn.ncbi.nlm.nih.gov/pmc/blobs/a150/11251589/203fcf66ba1c/pone.0306930.g006.jpg
https://cdn.ncbi.nlm.nih.gov/pmc/blobs/a150/11251589/84f80b844234/pone.0306930.g001.jpg
https://cdn.ncbi.nlm.nih.gov/pmc/blobs/a150/11251589/cfe294e8d9d5/pone.0306930.g002.jpg
https://cdn.ncbi.nlm.nih.gov/pmc/blobs/a150/11251589/925ffa713e04/pone.0306930.g003.jpg
https://cdn.ncbi.nlm.nih.gov/pmc/blobs/a150/11251589/10e5576546ce/pone.0306930.g004.jpg
https://cdn.ncbi.nlm.nih.gov/pmc/blobs/a150/11251589/f8a37105f22c/pone.0306930.g005.jpg
https://cdn.ncbi.nlm.nih.gov/pmc/blobs/a150/11251589/203fcf66ba1c/pone.0306930.g006.jpg
https://cdn.ncbi.nlm.nih.gov/pmc/blobs/a150/11251589/84f80b844234/pone.0306930.g001.jpg
https://cdn.ncbi.nlm.nih.gov/pmc/blobs/a150/11251589/cfe294e8d9d5/pone.0306930.g002.jpg
https://cdn.ncbi.nlm.nih.gov/pmc/blobs/a150/11251589/925ffa713e04/pone.0306930.g003.jpg
https://cdn.ncbi.nlm.nih.gov/pmc/blobs/a150/11251589/10e5576546ce/pone.0306930.g004.jpg
https://cdn.ncbi.nlm.nih.gov/pmc/blobs/a150/11251589/f8a37105f22c/pone.0306930.g005.jpg
https://cdn.ncbi.nlm.nih.gov/pmc/blobs/a150/11251589/203fcf66ba1c/pone.0306930.g006.jpg

相似文献

1
CRY2 mediates the cognitive decline induced by sleep deprivation in 5xFAD mice.CRY2 介导 5xFAD 小鼠睡眠剥夺引起的认知能力下降。
PLoS One. 2024 Jul 16;19(7):e0306930. doi: 10.1371/journal.pone.0306930. eCollection 2024.
2
Age- and Brain Region-Specific Changes of Glucose Metabolic Disorder, Learning, and Memory Dysfunction in Early Alzheimer's Disease Assessed in APP/PS1 Transgenic Mice Using F-FDG-PET.利用F-FDG-PET评估APP/PS1转基因小鼠早期阿尔茨海默病中葡萄糖代谢紊乱、学习和记忆功能障碍的年龄及脑区特异性变化。
Int J Mol Sci. 2016 Oct 18;17(10):1707. doi: 10.3390/ijms17101707.
3
Targeting SIK3 to modulate hippocampal synaptic plasticity and cognitive function by regulating the transcription of HDAC4 in a mouse model of Alzheimer's disease.靶向 SIK3 通过调节阿尔茨海默病小鼠模型中 HDAC4 的转录来调节海马突触可塑性和认知功能。
Neuropsychopharmacology. 2024 May;49(6):942-952. doi: 10.1038/s41386-023-01775-1. Epub 2023 Dec 6.
4
Chronic sleep deprivation exacerbates cognitive and synaptic plasticity impairments in APP/PS1 transgenic mice.慢性睡眠剥夺会加重 APP/PS1 转基因小鼠的认知和突触可塑性损伤。
Behav Brain Res. 2021 Aug 27;412:113400. doi: 10.1016/j.bbr.2021.113400. Epub 2021 Jun 2.
5
p75NTR Ectodomain Ameliorates Cognitive Deficits and Pathologies in a Rapid Eye Movement Sleep Deprivation Mice Model.p75NTR 细胞外结构域可改善快速眼动睡眠剥夺小鼠模型的认知缺陷和病理。
Neuroscience. 2022 Aug 1;496:27-37. doi: 10.1016/j.neuroscience.2022.06.009. Epub 2022 Jun 10.
6
Over-expression of miR-34a induces rapid cognitive impairment and Alzheimer's disease-like pathology.miR-34a 的过表达导致快速认知障碍和类似阿尔茨海默病的病理。
Brain Res. 2019 Oct 15;1721:146327. doi: 10.1016/j.brainres.2019.146327. Epub 2019 Jul 8.
7
The circadian gene Cryptochrome 2 influences stress-induced brain activity and depressive-like behavior in mice.节律基因 Cryptochrome 2 影响小鼠应激诱导的大脑活动和抑郁样行为。
Genes Brain Behav. 2021 Apr;20(4):e12708. doi: 10.1111/gbb.12708. Epub 2020 Oct 26.
8
[F]Flotaza for Aβ Plaque Diagnostic Imaging: Evaluation in Postmortem Human Alzheimer's Disease Brain Hippocampus and PET/CT Imaging in 5xFAD Transgenic Mice.氟替拉嗪用于 Aβ 斑块诊断成像:在人阿尔茨海默病大脑海马体的尸检脑组织和 5xFAD 转基因小鼠的 PET/CT 成像中的评估。
Int J Mol Sci. 2024 Jul 18;25(14):7890. doi: 10.3390/ijms25147890.
9
Electroacupuncture attenuates cognition impairment via anti-neuroinflammation in an Alzheimer's disease animal model.电针对阿尔茨海默病动物模型认知障碍的作用机制:抗神经炎症。
J Neuroinflammation. 2019 Dec 13;16(1):264. doi: 10.1186/s12974-019-1665-3.
10
Chronic kidney disease accelerates cognitive impairment in a mouse model of Alzheimer's disease, through angiotensin II.慢性肾脏病通过血管紧张素II加速阿尔茨海默病小鼠模型的认知障碍。
Exp Gerontol. 2017 Jan;87(Pt A):108-112. doi: 10.1016/j.exger.2016.11.012. Epub 2016 Dec 1.

引用本文的文献

1
The Clock and the Brain: Circadian Rhythm and Alzheimer's Disease.时钟与大脑:昼夜节律和阿尔茨海默病
Curr Issues Mol Biol. 2025 Jul 15;47(7):547. doi: 10.3390/cimb47070547.

本文引用的文献

1
Supplementation of Medium-Chain Triglycerides Combined with Docosahexaenoic Acid Inhibits Amyloid Beta Protein Deposition by Improving Brain Glucose Metabolism in APP/PS1 Mice.补充中链甘油三酯联合二十二碳六烯酸通过改善 APP/PS1 小鼠脑葡萄糖代谢抑制淀粉样β蛋白沉积。
Nutrients. 2023 Oct 1;15(19):4244. doi: 10.3390/nu15194244.
2
Sleep deprivation exacerbates microglial reactivity and Aβ deposition in a -dependent manner in mice.睡眠剥夺以依赖于 Aβ 的方式加剧小鼠小胶质细胞的反应性和 Aβ 沉积。
Sci Transl Med. 2023 Apr 26;15(693):eade6285. doi: 10.1126/scitranslmed.ade6285.
3
JAK/STAT pathway: Extracellular signals, diseases, immunity, and therapeutic regimens.
JAK/STAT信号通路:细胞外信号、疾病、免疫及治疗方案
Front Bioeng Biotechnol. 2023 Feb 23;11:1110765. doi: 10.3389/fbioe.2023.1110765. eCollection 2023.
4
The Role of the JAK/STAT Signaling Pathway in the Pathogenesis of Alzheimer's Disease: New Potential Treatment Target.JAK/STAT 信号通路在阿尔茨海默病发病机制中的作用:新的潜在治疗靶点。
Int J Mol Sci. 2023 Jan 3;24(1):864. doi: 10.3390/ijms24010864.
5
Synaptic degeneration in Alzheimer disease.阿尔茨海默病中的突触退化
Nat Rev Neurol. 2023 Jan;19(1):19-38. doi: 10.1038/s41582-022-00749-z. Epub 2022 Dec 13.
6
Influence of sleep disruption on inflammatory bowel disease and changes in circadian rhythm genes.睡眠中断对炎症性肠病的影响及昼夜节律基因的变化。
Heliyon. 2022 Oct 21;8(10):e11229. doi: 10.1016/j.heliyon.2022.e11229. eCollection 2022 Oct.
7
Ketogenic diet prevents chronic sleep deprivation-induced Alzheimer's disease by inhibiting iron dyshomeostasis and promoting repair Sirt1/Nrf2 pathway.生酮饮食通过抑制铁稳态失衡和促进Sirt1/Nrf2通路修复来预防慢性睡眠剥夺诱导的阿尔茨海默病。
Front Aging Neurosci. 2022 Sep 1;14:998292. doi: 10.3389/fnagi.2022.998292. eCollection 2022.
8
The Lack of Bmal1, a Core Clock Gene, in the Intestine Decreases Glucose Absorption in Mice.肠道中核心生物钟基因Bmal1的缺失会降低小鼠的葡萄糖吸收。
Endocrinology. 2022 Sep 1;163(9). doi: 10.1210/endocr/bqac119.
9
CRYPTOCHROMES promote daily protein homeostasis.CRYPTOMES 促进日常蛋白质动态平衡。
EMBO J. 2022 Jan 4;41(1):e108883. doi: 10.15252/embj.2021108883. Epub 2021 Nov 29.
10
Chronic sleep deprivation altered the expression of circadian clock genes and aggravated Alzheimer's disease neuropathology.慢性睡眠剥夺改变了生物钟基因的表达,加重了阿尔茨海默病的神经病理学。
Brain Pathol. 2022 May;32(3):e13028. doi: 10.1111/bpa.13028. Epub 2021 Oct 20.