• 文献检索
  • 文档翻译
  • 深度研究
  • 学术资讯
  • Suppr Zotero 插件Zotero 插件
  • 邀请有礼
  • 套餐&价格
  • 历史记录
应用&插件
Suppr Zotero 插件Zotero 插件浏览器插件Mac 客户端Windows 客户端微信小程序
定价
高级版会员购买积分包购买API积分包
服务
文献检索文档翻译深度研究API 文档MCP 服务
关于我们
关于 Suppr公司介绍联系我们用户协议隐私条款
关注我们

Suppr 超能文献

核心技术专利:CN118964589B侵权必究
粤ICP备2023148730 号-1Suppr @ 2026

文献检索

告别复杂PubMed语法,用中文像聊天一样搜索,搜遍4000万医学文献。AI智能推荐,让科研检索更轻松。

立即免费搜索

文件翻译

保留排版,准确专业,支持PDF/Word/PPT等文件格式,支持 12+语言互译。

免费翻译文档

深度研究

AI帮你快速写综述,25分钟生成高质量综述,智能提取关键信息,辅助科研写作。

立即免费体验

通过在FASnI中混合脒鎓和铷进行共阳离子工程用于锡基钙钛矿太阳能电池,以实现14.5%的效率。

Co-Cation Engineering via Mixing of Acetamidinium and Rubidium in FASnI for Tin Perovskite Solar Cells to Attain 14.5% Efficiency.

作者信息

Kuan Chun-Hsiao, Liao Tzu-Shen, Narra Sudhakar, Tsai Yi-Wei, Lin Jhih-Min, Chen Guan-Ruei, Diau Eric Wei-Guang

机构信息

Department of Applied Chemistry and Institute of Molecular Science, National Yang Ming Chiao Tung University, 1001 Ta-Hseuh Road, Hsinchu 300093, Taiwan.

National Synchrotron Radiation Research Center, 101 Hsin-Ann Road, Hsinchu Science Park, Hsinchu 30076, Taiwan.

出版信息

J Phys Chem Lett. 2024 Aug 1;15(30):7763-7769. doi: 10.1021/acs.jpclett.4c01695. Epub 2024 Jul 24.

DOI:10.1021/acs.jpclett.4c01695
PMID:39046929
原文链接:https://pmc.ncbi.nlm.nih.gov/articles/PMC11299185/
Abstract

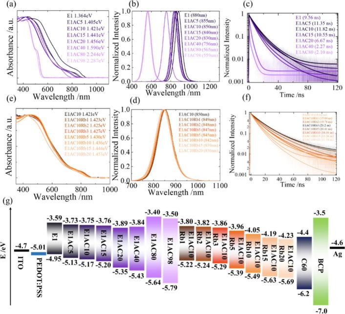
Tin perovskite solar cells (TPSCs) were developed by adding the co-cations acetamidinium (AC) and rubidium (Rb) in varied proportions based on the FASnI structure (E1). We found that adding 10% AC and 3% Rb can optimize the device (E1AC10Rb3) to attain an efficiency of power conversion of 14.5% with great shelf- and light-soaking stability. The films at varied AC and Rb proportions were characterized using XPS, SEM, AFM, GIWAXS, XRD, TOPAS, TOF-SIMS, UV-vis, PL, TCSPC, and femtosecond TAS techniques to show the excellent optoelectronic properties of the E1AC10Rb3 film in comparison to those of the other films. AC was found to have the effect of passivating the vacancy defects on the surface and near the bottom of the film, while Rb plays a pivotal role in passivating the bottom interface between perovskite and PEDOT:PSS. Therefore, the E1AC10Rb3 device with a band gap of 1.43 eV becomes a promising candidate as a narrow band gap device for tandem lead-free perovskite solar cell development.

摘要

通过在基于FASnI结构(E1)的基础上按不同比例添加共阳离子乙脒(AC)和铷(Rb),开发出了锡基钙钛矿太阳能电池(TPSCs)。我们发现,添加10%的AC和3%的Rb可以优化器件(E1AC10Rb3),使其实现14.5%的功率转换效率,并具有出色的储存和光浸泡稳定性。使用XPS、SEM、AFM、GIWAXS、XRD、TOPAS、TOF-SIMS、UV-vis、PL、TCSPC和飞秒TAS技术对不同AC和Rb比例的薄膜进行了表征,结果表明E1AC10Rb3薄膜与其他薄膜相比具有优异的光电性能。发现AC具有钝化薄膜表面和底部附近空位缺陷的作用,而Rb在钝化钙钛矿与PEDOT:PSS之间的底部界面方面起着关键作用。因此,带隙为1.43 eV的E1AC10Rb3器件成为用于串联无铅钙钛矿太阳能电池开发的窄带隙器件的有前景候选者。

https://cdn.ncbi.nlm.nih.gov/pmc/blobs/1665/11299185/333e716fc2f3/jz4c01695_0005.jpg
https://cdn.ncbi.nlm.nih.gov/pmc/blobs/1665/11299185/92d60fb37e9b/jz4c01695_0001.jpg
https://cdn.ncbi.nlm.nih.gov/pmc/blobs/1665/11299185/6bd59166bc51/jz4c01695_0002.jpg
https://cdn.ncbi.nlm.nih.gov/pmc/blobs/1665/11299185/5cdafd01f02b/jz4c01695_0003.jpg
https://cdn.ncbi.nlm.nih.gov/pmc/blobs/1665/11299185/0a74b4d87eea/jz4c01695_0004.jpg
https://cdn.ncbi.nlm.nih.gov/pmc/blobs/1665/11299185/333e716fc2f3/jz4c01695_0005.jpg
https://cdn.ncbi.nlm.nih.gov/pmc/blobs/1665/11299185/92d60fb37e9b/jz4c01695_0001.jpg
https://cdn.ncbi.nlm.nih.gov/pmc/blobs/1665/11299185/6bd59166bc51/jz4c01695_0002.jpg
https://cdn.ncbi.nlm.nih.gov/pmc/blobs/1665/11299185/5cdafd01f02b/jz4c01695_0003.jpg
https://cdn.ncbi.nlm.nih.gov/pmc/blobs/1665/11299185/0a74b4d87eea/jz4c01695_0004.jpg
https://cdn.ncbi.nlm.nih.gov/pmc/blobs/1665/11299185/333e716fc2f3/jz4c01695_0005.jpg

相似文献

1
Co-Cation Engineering via Mixing of Acetamidinium and Rubidium in FASnI for Tin Perovskite Solar Cells to Attain 14.5% Efficiency.通过在FASnI中混合脒鎓和铷进行共阳离子工程用于锡基钙钛矿太阳能电池,以实现14.5%的效率。
J Phys Chem Lett. 2024 Aug 1;15(30):7763-7769. doi: 10.1021/acs.jpclett.4c01695. Epub 2024 Jul 24.
2
Robust Tin-Based Perovskite Solar Cells with Hybrid Organic Cations to Attain Efficiency Approaching 10.具有混合有机阳离子的稳健锡基钙钛矿太阳能电池,效率接近 10%。
Adv Mater. 2019 Jan;31(2):e1804835. doi: 10.1002/adma.201804835. Epub 2018 Nov 9.
3
Efficient and Stable FASnI Perovskite Solar Cells with Effective Interface Modulation by Low-Dimensional Perovskite Layer.高效稳定的 FA(SnI) 钙钛矿太阳能电池,通过低维钙钛矿层进行有效的界面调制。
ChemSusChem. 2019 Nov 22;12(22):5007-5014. doi: 10.1002/cssc.201902000. Epub 2019 Oct 11.
4
Effects of intrinsic and atmospherically induced defects in narrow bandgap (FASnI)(MAPbI) perovskite films and solar cells.窄带隙(FASnI)(MAPbI)钙钛矿薄膜和太阳能电池中本征缺陷与大气诱导缺陷的影响
J Chem Phys. 2020 Feb 14;152(6):064705. doi: 10.1063/1.5126867.
5
Regulated Crystallization of Efficient and Stable Tin-Based Perovskite Solar Cells via a Self-Sealing Polymer.通过自密封聚合物实现高效稳定的锡基钙钛矿太阳能电池的可控结晶
ACS Appl Mater Interfaces. 2020 Mar 25;12(12):14049-14056. doi: 10.1021/acsami.0c01311. Epub 2020 Mar 12.
6
Tuning the phase separation of PEDOT:PSS affords efficient lead-free perovskite solar cells.调控PEDOT:PSS 的相分离可获得高效无铅钙钛矿太阳能电池。
Chem Commun (Camb). 2023 Feb 21;59(16):2251-2254. doi: 10.1039/d2cc07021a.
7
Mixing of Azetidinium in Formamidinium Tin Triiodide Perovskite Solar Cells for Enhanced Photovoltaic Performance and High Stability in Air.在甲脒三碘化锡钙钛矿太阳能电池中混合氮杂环丁烷以提高光伏性能并在空气中具有高稳定性。
ChemSusChem. 2021 Oct 20;14(20):4415-4421. doi: 10.1002/cssc.202101475. Epub 2021 Sep 22.
8
Highly Stable and Efficient FASnI -Based Perovskite Solar Cells by Introducing Hydrogen Bonding.通过引入氢键提高 FA SnI3 钙钛矿太阳能电池的稳定性和效率
Adv Mater. 2019 Oct;31(42):e1903721. doi: 10.1002/adma.201903721. Epub 2019 Sep 8.
9
Multifunctional Ionic Fullerene Additive for Synergistic Boundary and Defect Healing of Tin Perovskite to Achieve High-Efficiency Solar Cells.用于锡基钙钛矿协同边界和缺陷修复以实现高效太阳能电池的多功能离子富勒烯添加剂
ACS Appl Mater Interfaces. 2022 Oct 19;14(41):46603-46614. doi: 10.1021/acsami.2c12785. Epub 2022 Oct 11.
10
Lead-Free Perovskite Homojunction-Based HTM-Free Perovskite Solar Cells: Theoretical and Experimental Viewpoints.基于无铅钙钛矿同质结的无空穴传输层钙钛矿太阳能电池:理论与实验观点
Nanomaterials (Basel). 2023 Mar 8;13(6):983. doi: 10.3390/nano13060983.

引用本文的文献

1
Single-isomer bis(pyrrolidino)fullerenes as electron-transporting materials for tin halide perovskite solar cells.单异构体双(吡咯烷基)富勒烯作为卤化锡钙钛矿太阳能电池的电子传输材料。
Chem Sci. 2024 Dec 23;16(5):2265-2272. doi: 10.1039/d4sc07031c. eCollection 2025 Jan 29.
2
Innovative Materials for High-Performance Tin-Based Perovskite Solar Cells: A Review.用于高性能锡基钙钛矿太阳能电池的创新材料:综述
Polymers (Basel). 2024 Oct 30;16(21):3053. doi: 10.3390/polym16213053.

本文引用的文献

1
High-Stable Lead-Free Solar Cells Achieved by Surface Reconstruction of Quasi-2D Tin-Based Perovskites.通过准二维锡基钙钛矿的表面重构实现高稳定性无铅太阳能电池。
Adv Mater. 2024 Feb;36(7):e2308655. doi: 10.1002/adma.202308655. Epub 2023 Dec 7.
2
14.31 % Power Conversion Efficiency of Sn-Based Perovskite Solar Cells via Efficient Reduction of Sn.通过有效还原锡实现的锡基钙钛矿太阳能电池14.31%的功率转换效率。
Angew Chem Int Ed Engl. 2023 Aug 14;62(33):e202307228. doi: 10.1002/anie.202307228. Epub 2023 Jul 11.
3
Well-Defined Fullerene Bisadducts Enable High-Performance Tin-Based Perovskite Solar Cells.
结构明确的富勒烯双加成物使锡基钙钛矿太阳能电池实现高性能。
Adv Mater. 2023 Mar;35(9):e2205603. doi: 10.1002/adma.202205603. Epub 2023 Jan 4.
4
Femtosecond Exciton and Carrier Relaxation Dynamics of Two-Dimensional (2D) and Quasi-2D Tin Perovskites.二维(2D)和准二维锡基钙钛矿的飞秒激子与载流子弛豫动力学
J Phys Chem Lett. 2021 Dec 30;12(51):12292-12299. doi: 10.1021/acs.jpclett.1c03427. Epub 2021 Dec 21.
5
Slow Passivation and Inverted Hysteresis for Hybrid Tin Perovskite Solar Cells Attaining 13.5% via Sequential Deposition.通过顺序沉积实现13.5%效率的混合锡钙钛矿太阳能电池的缓慢钝化和反向滞后现象
J Phys Chem Lett. 2021 Oct 21;12(41):10106-10111. doi: 10.1021/acs.jpclett.1c03107. Epub 2021 Oct 11.
6
Mixing of Azetidinium in Formamidinium Tin Triiodide Perovskite Solar Cells for Enhanced Photovoltaic Performance and High Stability in Air.在甲脒三碘化锡钙钛矿太阳能电池中混合氮杂环丁烷以提高光伏性能并在空气中具有高稳定性。
ChemSusChem. 2021 Oct 20;14(20):4415-4421. doi: 10.1002/cssc.202101475. Epub 2021 Sep 22.
7
Heterogeneous 2D/3D Tin-Halides Perovskite Solar Cells with Certified Conversion Efficiency Breaking 14.认证转换效率突破14%的异质二维/三维锡卤化物钙钛矿太阳能电池
Adv Mater. 2021 Sep;33(36):e2102055. doi: 10.1002/adma.202102055. Epub 2021 Jul 23.
8
One-Step Synthesis of SnI·(DMSO) Adducts for High-Performance Tin Perovskite Solar Cells.用于高性能锡基钙钛矿太阳能电池的 SnI·(DMSO) 加合物的一步合成法
J Am Chem Soc. 2021 Jul 28;143(29):10970-10976. doi: 10.1021/jacs.1c03032. Epub 2021 Jul 1.
9
Femtosecond Transient Absorption Spectra and Dynamics of Carrier Relaxation of Tin Perovskites in the Absence and Presence of Additives.有无添加剂时锡基钙钛矿的飞秒瞬态吸收光谱及载流子弛豫动力学
J Phys Chem Lett. 2020 Jul 16;11(14):5699-5704. doi: 10.1021/acs.jpclett.0c01589. Epub 2020 Jul 6.
10
Ultra-high open-circuit voltage of tin perovskite solar cells via an electron transporting layer design.通过电子传输层设计实现锡基钙钛矿太阳能电池的超高开路电压
Nat Commun. 2020 Mar 6;11(1):1245. doi: 10.1038/s41467-020-15078-2.