Suppr超能文献

基于桑椹的固体饮料通过脂肪组织-肝脏轴减轻高脂血症和肝脂肪变性。

Mulberry and -based solid beverage attenuate hyperlipidemia and hepatic steatosis via adipose tissue-liver axis.

作者信息

Zhu An-Qi, Luo Nin, Sun Ling-Yue, Zhou Xiao-Ting, Chen Shi-Sheng, Huang Zebo, Mao Xin-Liang, Li Kun-Ping

机构信息

Institute of Chinese Medicinal Sciences Guangdong Pharmaceutical University Guangzhou China.

Perfect Life & Health Institute Zhongshan Guangdong China.

出版信息

Food Sci Nutr. 2024 Apr 8;12(7):5052-5064. doi: 10.1002/fsn3.4155. eCollection 2024 Jul.

Abstract

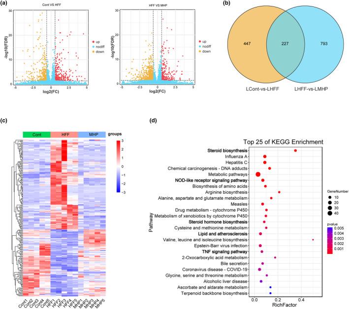
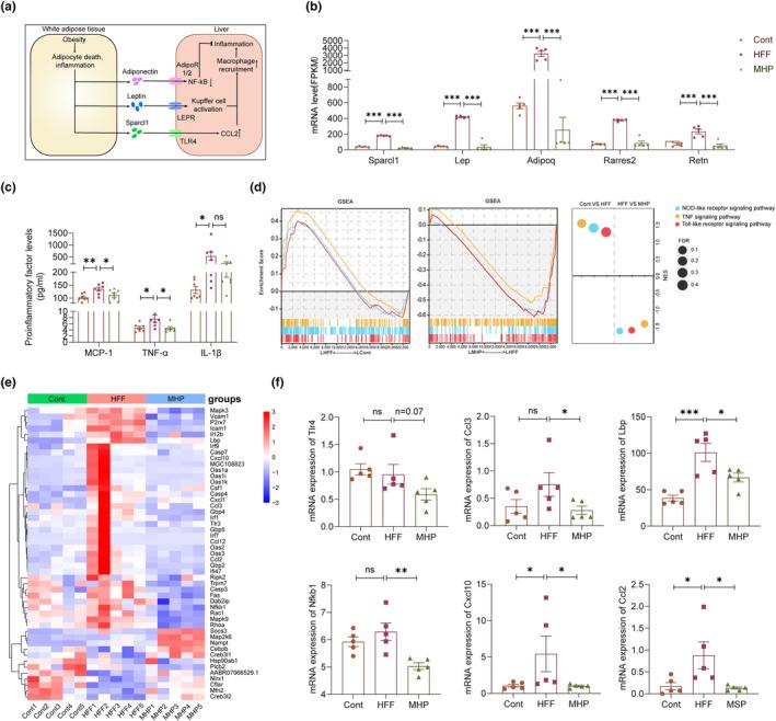
Dyslipidemia and hepatic steatosis are the characteristics of the initial stage of nonalcohol fatty liver disease (NAFLD), which can be reversed by lifestyle intervention, including dietary supplementation. However, such commercial dietary supplements with solid scientific evidence and in particular clear mechanistic elucidation are scarce. Here, the health benefits of MHP, a commercial mulberry and -based solid beverage, were evaluated in NAFLD rat model and the underlying molecular mechanisms were investigated. Histopathologic examination of liver and white adipose tissue found that MHP supplementation reduced hepatic lipid accumulation and adipocyte hypertrophy. Serum biochemical results confirmed that MHP effectively ameliorated dyslipidemia and decreased circulation-free fatty acid level. RNA-Seq-based transcriptomic analysis showed that MHP-regulated genes are involved in the inhibition of lipolysis of adipose tissue and thus may contribute to the reduction of hepatic ectopic lipid deposition. Furthermore, MHP upregulated ACSL1-CPT1a-CPT2 pathway, a canonical pathway that regulated mitochondrial fatty acid metabolism, and promoted liver and adipose tissue fatty acid β-oxidation. These results suggest that adipose tissue-liver crosstalk may play a key role in maintaining glucose and lipid metabolic hemostasis. In addition, MHP can also ameliorate chronic inflammation through regulating the secretion of adipokines. Our study demonstrates that MHP is able to improve dyslipidemia and hepatic steatosis through crosstalk between adipose tissue and liver and also presents transcriptomic evidence to support the underlying mechanisms of action, providing solid evidence for its health claims.

摘要

血脂异常和肝脂肪变性是非酒精性脂肪性肝病(NAFLD)初期的特征,可通过包括膳食补充在内的生活方式干预得到逆转。然而,具有确凿科学证据尤其是明确作用机制阐释的此类商业膳食补充剂却很稀缺。在此,我们在NAFLD大鼠模型中评估了一种以桑树为基础的商业固体饮料MHP的健康益处,并研究了其潜在的分子机制。对肝脏和白色脂肪组织的组织病理学检查发现,补充MHP可减少肝脏脂质蓄积和脂肪细胞肥大。血清生化结果证实,MHP有效改善了血脂异常并降低了循环游离脂肪酸水平。基于RNA测序的转录组分析表明,MHP调控的基因参与抑制脂肪组织的脂肪分解,因此可能有助于减少肝脏异位脂质沉积。此外,MHP上调了ACSL1 - CPT1a - CPT2途径,这是一条调节线粒体脂肪酸代谢的经典途径,并促进肝脏和脂肪组织的脂肪酸β氧化。这些结果表明,脂肪组织与肝脏之间的相互作用可能在维持葡萄糖和脂质代谢稳态中起关键作用。此外,MHP还可通过调节脂肪因子的分泌来改善慢性炎症。我们的研究表明,MHP能够通过脂肪组织与肝脏之间的相互作用改善血脂异常和肝脂肪变性,并且还提供了转录组学证据来支持其潜在的作用机制,为其健康宣称提供了确凿证据。

https://cdn.ncbi.nlm.nih.gov/pmc/blobs/6a5a/11266884/c74f71c8faa6/FSN3-12-5052-g001.jpg

文献检索

告别复杂PubMed语法,用中文像聊天一样搜索,搜遍4000万医学文献。AI智能推荐,让科研检索更轻松。

立即免费搜索

文件翻译

保留排版,准确专业,支持PDF/Word/PPT等文件格式,支持 12+语言互译。

免费翻译文档

深度研究

AI帮你快速写综述,25分钟生成高质量综述,智能提取关键信息,辅助科研写作。

立即免费体验