Suppr超能文献

黏膜免疫接种 ChAd-SARS-CoV-2-S 可防止 SARS-CoV-2 向未接种疫苗的仓鼠连续传播。

Mucosal immunization with ChAd-SARS-CoV-2-S prevents sequential transmission of SARS-CoV-2 to unvaccinated hamsters.

机构信息

Department of Medicine, Washington University School of Medicine, St. Louis, MO 63110, USA.

Department of Pathology and Immunology, Washington University School of Medicine, St. Louis, MO 63110, USA.

出版信息

Sci Adv. 2024 Aug 2;10(31):eadp1290. doi: 10.1126/sciadv.adp1290. Epub 2024 Jul 31.

Abstract

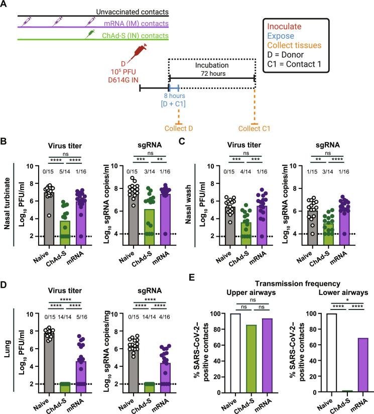
COVID-19 vaccines have successfully reduced severe disease and death after severe acute respiratory syndrome coronavirus 2 (SARS-CoV-2) infection. Nonetheless, COVID-19 vaccines are variably effective in preventing transmission and symptomatic SARS-CoV-2 infection. Here, we evaluated the impact of mucosal or intramuscular vaccine immunization on airborne infection and transmission of SARS-CoV-2 in Syrian hamsters. Immunization of the primary contact hamsters with a mucosal chimpanzee adenoviral-vectored vaccine (ChAd-CoV-2-S), but not intramuscular messenger RNA (mRNA) vaccine, reduced infectious virus titers ~100-fold and 100,000-fold in the upper and lower respiratory tract of the primary contact hamster following SARS-CoV-2 exposure. This reduction in virus titer in the mucosal immunized contact animals was sufficient to eliminate subsequent transmission to vaccinated and unvaccinated hamsters. In contrast, sequential transmission occurred after systemic immunization with the mRNA vaccine. Thus, immunization with a mucosal COVID-19 vaccine protects against cycles of respiratory transmission of SARS-CoV-2 and can potentially limit the community spread of the virus.

摘要

COVID-19 疫苗已成功降低了严重急性呼吸综合征冠状病毒 2(SARS-CoV-2)感染后的严重疾病和死亡。尽管如此,COVID-19 疫苗在预防传播和有症状的 SARS-CoV-2 感染方面的效果存在差异。在这里,我们评估了黏膜或肌肉内疫苗免疫对 SARS-CoV-2 空气传播感染和传播的影响。用黏膜黑猩猩腺病毒载体疫苗(ChAd-CoV-2-S)对原发性接触的仓鼠进行免疫,而不是肌肉内信使 RNA(mRNA)疫苗,可将原发性接触仓鼠在 SARS-CoV-2 暴露后的上呼吸道和下呼吸道中的感染性病毒滴度降低 100 倍和 100,000 倍。在黏膜免疫接触动物中,这种病毒滴度的降低足以消除随后对接种和未接种疫苗的仓鼠的传播。相比之下,用 mRNA 疫苗进行全身免疫后会发生连续传播。因此,黏膜 COVID-19 疫苗的免疫接种可预防 SARS-CoV-2 的呼吸道传播循环,并可能限制病毒在社区中的传播。

https://cdn.ncbi.nlm.nih.gov/pmc/blobs/20ee/11290484/6621b871e242/sciadv.adp1290-f1.jpg

文献检索

告别复杂PubMed语法,用中文像聊天一样搜索,搜遍4000万医学文献。AI智能推荐,让科研检索更轻松。

立即免费搜索

文件翻译

保留排版,准确专业,支持PDF/Word/PPT等文件格式,支持 12+语言互译。

免费翻译文档

深度研究

AI帮你快速写综述,25分钟生成高质量综述,智能提取关键信息,辅助科研写作。

立即免费体验