• 文献检索
  • 文档翻译
  • 深度研究
  • 学术资讯
  • Suppr Zotero 插件Zotero 插件
  • 邀请有礼
  • 套餐&价格
  • 历史记录
应用&插件
Suppr Zotero 插件Zotero 插件浏览器插件Mac 客户端Windows 客户端微信小程序
定价
高级版会员购买积分包购买API积分包
服务
文献检索文档翻译深度研究API 文档MCP 服务
关于我们
关于 Suppr公司介绍联系我们用户协议隐私条款
关注我们

Suppr 超能文献

核心技术专利:CN118964589B侵权必究
粤ICP备2023148730 号-1Suppr @ 2026

文献检索

告别复杂PubMed语法,用中文像聊天一样搜索,搜遍4000万医学文献。AI智能推荐,让科研检索更轻松。

立即免费搜索

文件翻译

保留排版,准确专业,支持PDF/Word/PPT等文件格式,支持 12+语言互译。

免费翻译文档

深度研究

AI帮你快速写综述,25分钟生成高质量综述,智能提取关键信息,辅助科研写作。

立即免费体验

BRCA1 调控 BI-2536 及其与alisertib 联合应用在 MYC 驱动的小细胞肺癌中的反应。

BRCA1 orchestrates the response to BI-2536 and its combination with alisertib in MYC-driven small cell lung cancer.

机构信息

High Magnetic Field Laboratory, Hefei Institutes of Physical Science, Chinese Academy of Sciences, Hefei, 230031, Anhui, P.R. China.

University of Science and Technology of China, Hefei, 230026, Anhui, P.R. China.

出版信息

Cell Death Dis. 2024 Jul 31;15(7):551. doi: 10.1038/s41419-024-06950-w.

DOI:10.1038/s41419-024-06950-w
PMID:39085197
原文链接:https://pmc.ncbi.nlm.nih.gov/articles/PMC11291995/
Abstract

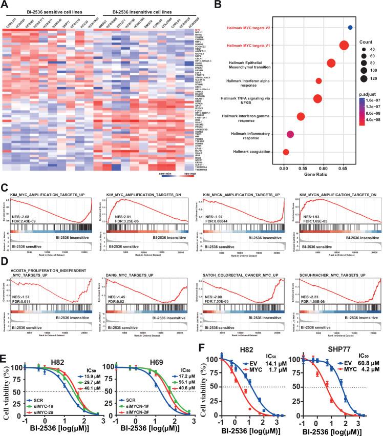
PLK1 is currently at the forefront of mitotic research and has emerged as a potential target for small cell lung cancer (SCLC) therapy. However, the factors influencing the efficacy of PLK1 inhibitors remain unclear. Herein, BRCA1 was identified as a key factor affecting the response of SCLC cells to BI-2536. Targeting AURKA with alisertib, at a non-toxic concentration, reduced the BI-2536-induced accumulation of BRCA1 and RAD51, leading to DNA repair defects and mitotic cell death in SCLC cells. In vivo experiments confirmed that combining BI-2536 with alisertib impaired DNA repair capacity and significantly delayed tumor growth. Additionally, GSEA analysis and loss- and gain-of-function assays demonstrated that MYC/MYCN signaling is crucial for determining the sensitivity of SCLC cells to BI-2536 and its combination with alisertib. The study further revealed a positive correlation between RAD51 expression and PLK1/AURKA expression, and a negative correlation with the IC values of BI-2536. Manipulating RAD51 expression significantly influenced the efficacy of BI-2536 and restored the MYC/MYCN-induced enhancement of BI-2536 sensitivity in SCLC cells. Our findings indicate that the BRCA1 and MYC/MYCN-RAD51 axes govern the response of small cell lung cancer to BI-2536 and its combination with alisertib. This study propose the combined use of BI-2536 and alisertib as a novel therapeutic strategy for the treatment of SCLC patients with MYC/MYCN activation.

摘要

PLK1 目前是有丝分裂研究的前沿领域,已成为小细胞肺癌(SCLC)治疗的潜在靶点。然而,影响 PLK1 抑制剂疗效的因素尚不清楚。在此,BRCA1 被鉴定为影响 SCLC 细胞对 BI-2536 反应的关键因素。用非毒性浓度的 alisertib 靶向 AURKA,可减少 BI-2536 诱导的 BRCA1 和 RAD51 积累,导致 SCLC 细胞的 DNA 修复缺陷和有丝分裂细胞死亡。体内实验证实,联合使用 BI-2536 和 alisertib 会损害 DNA 修复能力,并显著延缓肿瘤生长。此外,GSEA 分析和基因敲除/过表达实验表明,MYC/MYCN 信号对于确定 SCLC 细胞对 BI-2536 及其与 alisertib 的联合敏感性至关重要。该研究进一步揭示了 RAD51 表达与 PLK1/AURKA 表达呈正相关,与 BI-2536 的 IC 值呈负相关。操纵 RAD51 表达显著影响 BI-2536 的疗效,并恢复了 MYC/MYCN 诱导的 SCLC 细胞对 BI-2536 敏感性的增强。我们的研究结果表明,BRCA1 和 MYC/MYCN-RAD51 轴决定了小细胞肺癌对 BI-2536 及其与 alisertib 联合治疗的反应。本研究提出联合使用 BI-2536 和 alisertib 作为治疗 MYC/MYCN 激活的 SCLC 患者的新治疗策略。

https://cdn.ncbi.nlm.nih.gov/pmc/blobs/aff9/11291995/0b31f0f09986/41419_2024_6950_Fig7_HTML.jpg
https://cdn.ncbi.nlm.nih.gov/pmc/blobs/aff9/11291995/3731479b9588/41419_2024_6950_Fig1_HTML.jpg
https://cdn.ncbi.nlm.nih.gov/pmc/blobs/aff9/11291995/582f8efad300/41419_2024_6950_Fig2_HTML.jpg
https://cdn.ncbi.nlm.nih.gov/pmc/blobs/aff9/11291995/52039940923a/41419_2024_6950_Fig3_HTML.jpg
https://cdn.ncbi.nlm.nih.gov/pmc/blobs/aff9/11291995/033495f71f03/41419_2024_6950_Fig4_HTML.jpg
https://cdn.ncbi.nlm.nih.gov/pmc/blobs/aff9/11291995/b692d0d2da33/41419_2024_6950_Fig5_HTML.jpg
https://cdn.ncbi.nlm.nih.gov/pmc/blobs/aff9/11291995/035c5dda4860/41419_2024_6950_Fig6_HTML.jpg
https://cdn.ncbi.nlm.nih.gov/pmc/blobs/aff9/11291995/0b31f0f09986/41419_2024_6950_Fig7_HTML.jpg
https://cdn.ncbi.nlm.nih.gov/pmc/blobs/aff9/11291995/3731479b9588/41419_2024_6950_Fig1_HTML.jpg
https://cdn.ncbi.nlm.nih.gov/pmc/blobs/aff9/11291995/582f8efad300/41419_2024_6950_Fig2_HTML.jpg
https://cdn.ncbi.nlm.nih.gov/pmc/blobs/aff9/11291995/52039940923a/41419_2024_6950_Fig3_HTML.jpg
https://cdn.ncbi.nlm.nih.gov/pmc/blobs/aff9/11291995/033495f71f03/41419_2024_6950_Fig4_HTML.jpg
https://cdn.ncbi.nlm.nih.gov/pmc/blobs/aff9/11291995/b692d0d2da33/41419_2024_6950_Fig5_HTML.jpg
https://cdn.ncbi.nlm.nih.gov/pmc/blobs/aff9/11291995/035c5dda4860/41419_2024_6950_Fig6_HTML.jpg
https://cdn.ncbi.nlm.nih.gov/pmc/blobs/aff9/11291995/0b31f0f09986/41419_2024_6950_Fig7_HTML.jpg

相似文献

1
BRCA1 orchestrates the response to BI-2536 and its combination with alisertib in MYC-driven small cell lung cancer.BRCA1 调控 BI-2536 及其与alisertib 联合应用在 MYC 驱动的小细胞肺癌中的反应。
Cell Death Dis. 2024 Jul 31;15(7):551. doi: 10.1038/s41419-024-06950-w.
2
An integrated genomic approach to identify predictive biomarkers of response to the aurora kinase inhibitor PF-03814735.采用综合基因组方法鉴定极光激酶抑制剂 PF-03814735 反应预测生物标志物。
Mol Cancer Ther. 2012 Mar;11(3):710-9. doi: 10.1158/1535-7163.MCT-11-0184. Epub 2012 Jan 5.
3
Polo-like kinase 1 inhibitor BI 6727 induces DNA damage and exerts strong antitumor activity in small cell lung cancer.Polo-like kinase 1 抑制剂 BI 6727 诱导 DNA 损伤,在小细胞肺癌中发挥强大的抗肿瘤活性。
Cancer Lett. 2018 Nov 1;436:1-9. doi: 10.1016/j.canlet.2018.08.007. Epub 2018 Aug 14.
4
Inhibition of Aurora A enhances radiosensitivity in selected lung cancer cell lines.抑制 Aurora A 可增强选定肺癌细胞系的放射敏感性。
Respir Res. 2019 Oct 23;20(1):230. doi: 10.1186/s12931-019-1194-8.
5
Antitumor activity of the aurora a selective kinase inhibitor, alisertib, against preclinical models of colorectal cancer.极光A选择性激酶抑制剂阿利西替尼对结直肠癌临床前模型的抗肿瘤活性。
Oncotarget. 2016 Aug 2;7(31):50290-50301. doi: 10.18632/oncotarget.10366.
6
TAS-119, a novel selective Aurora A and TRK inhibitor, exhibits antitumor efficacy in preclinical models with deregulated activation of the Myc, β-Catenin, and TRK pathways.TAS-119,一种新型的选择性 Aurora A 和 TRK 抑制剂,在 Myc、β-Catenin 和 TRK 通路失调激活的临床前模型中显示出抗肿瘤疗效。
Invest New Drugs. 2021 Jun;39(3):724-735. doi: 10.1007/s10637-020-01019-9. Epub 2021 Jan 6.
7
Discovery of a Long Half-Life AURKA Inhibitor to Treat MYC-Amplified Solid Tumors as a Monotherapy and in Combination with Everolimus.发现一种长半衰期 AURKA 抑制剂,可作为单药治疗和与依维莫司联合治疗 MYC 扩增的实体肿瘤。
Mol Cancer Ther. 2024 Jun 4;23(6):766-779. doi: 10.1158/1535-7163.MCT-23-0602.
8
Inhibition of AURKA Reduces Proliferation and Survival of Gastrointestinal Cancer Cells With Activated KRAS by Preventing Activation of RPS6KB1.抑制 AURKA 通过阻止 RPS6KB1 的激活来减少激活 KRAS 的胃肠道癌细胞的增殖和存活。
Gastroenterology. 2019 Feb;156(3):662-675.e7. doi: 10.1053/j.gastro.2018.10.030. Epub 2018 Oct 17.
9
Dual BRD4 and AURKA Inhibition Is Synergistic against MYCN-Amplified and Nonamplified Neuroblastoma.双重 BRD4 和 AURKA 抑制对 MYCN 扩增和非扩增神经母细胞瘤具有协同作用。
Neoplasia. 2018 Oct;20(10):965-974. doi: 10.1016/j.neo.2018.08.002. Epub 2018 Aug 25.
10
Synergy of EGFR and AURKA Inhibitors in KRAS-mutated Non-small Cell Lung Cancers.表皮生长因子受体(EGFR)和 Aurora 激酶 A(AURKA)抑制剂在 KRAS 突变型非小细胞肺癌中的协同作用。
Cancer Res Commun. 2024 May 8;4(5):1227-1239. doi: 10.1158/2767-9764.CRC-23-0482.

引用本文的文献

1
The status of p53 affects the efficacy of PLK1 inhibitor BI6727 in prostate cancer cells.p53的状态影响PLK1抑制剂BI6727在前列腺癌细胞中的疗效。
Front Cell Dev Biol. 2025 Jul 30;13:1602693. doi: 10.3389/fcell.2025.1602693. eCollection 2025.
2
Aurora kinase-a expression heterogeneity and potential benefit of combination therapy in prostate adenocarcinoma.极光激酶A在前列腺腺癌中的表达异质性及联合治疗的潜在益处
Front Cell Dev Biol. 2025 Jul 11;13:1608711. doi: 10.3389/fcell.2025.1608711. eCollection 2025.
3
Identification of prognostic and therapeutic biomarkers associated with macrophage and lipid metabolism in pancreatic cancer.

本文引用的文献

1
Measuring DNA modifications with the comet assay: a compendium of protocols.彗星实验检测 DNA 修饰:方法集萃。
Nat Protoc. 2023 Mar;18(3):929-989. doi: 10.1038/s41596-022-00754-y. Epub 2023 Jan 27.
2
The mitotic regulator polo-like kinase 1 as a potential therapeutic target for c-Myc-overexpressing canine osteosarcomas.有丝分裂调控因子 polo 样激酶 1 作为 c-Myc 过表达犬骨肉瘤的潜在治疗靶点。
Vet Comp Oncol. 2022 Dec;20(4):890-900. doi: 10.1111/vco.12854. Epub 2022 Aug 23.
3
AURKA and PLK1 inhibition selectively and synergistically block cell cycle progression in diffuse midline glioma.
胰腺癌中与巨噬细胞和脂质代谢相关的预后和治疗生物标志物的鉴定
Sci Rep. 2025 Apr 25;15(1):14584. doi: 10.1038/s41598-025-99144-z.
4
A Novel Prognostic Signature of Mitophagy-Related E3 Ubiquitin Ligases in Breast Cancer.一种乳腺癌中线粒体自噬相关E3泛素连接酶的新型预后标志物。
Int J Mol Sci. 2025 Feb 12;26(4):1551. doi: 10.3390/ijms26041551.
极光激酶A(AURKA)和polo样激酶1(PLK1)抑制可选择性且协同地阻断弥漫性中线胶质瘤的细胞周期进程。
iScience. 2022 May 13;25(6):104398. doi: 10.1016/j.isci.2022.104398. eCollection 2022 Jun 17.
4
BRD4 Targets the KEAP1-Nrf2-G6PD Axis and Suppresses Redox Metabolism in Small Cell Lung Cancer.BRD4靶向KEAP1-Nrf2-G6PD轴并抑制小细胞肺癌中的氧化还原代谢。
Antioxidants (Basel). 2022 Mar 29;11(4):661. doi: 10.3390/antiox11040661.
5
Inhibition of the PLK1-Coupled Cell Cycle Machinery Overcomes Resistance to Oxaliplatin in Colorectal Cancer.抑制 PLK1 偶联的细胞周期机制可克服结直肠癌对奥沙利铂的耐药性。
Adv Sci (Weinh). 2021 Dec;8(23):e2100759. doi: 10.1002/advs.202100759. Epub 2021 Oct 28.
6
Potent Synergistic Effect on C-Myc-Driven Colorectal Cancers Using a Novel Indole-Substituted Quinoline with a Plk1 Inhibitor.新型吲哚取代喹啉与 Plk1 抑制剂联用对 C-Myc 驱动的结直肠癌的协同增效作用。
Mol Cancer Ther. 2021 Oct;20(10):1893-1903. doi: 10.1158/1535-7163.MCT-20-1017. Epub 2021 Aug 10.
7
Mechanisms of small cell lung cancer metastasis.小细胞肺癌转移的机制。
EMBO Mol Med. 2021 Jan 11;13(1):e13122. doi: 10.15252/emmm.202013122. Epub 2020 Dec 9.
8
The Paralog-PARP1 Axis as a Potential Therapeutic Target in Paralog-Activated Small Cell Lung Cancer.旁系同源物-PARP1轴作为旁系同源物激活的小细胞肺癌的潜在治疗靶点
Front Oncol. 2020 Oct 8;10:565820. doi: 10.3389/fonc.2020.565820. eCollection 2020.
9
Interferon-Induced Transmembrane Protein 1 (IFITM1) Promotes Distant Metastasis of Small Cell Lung Cancer.干扰素诱导跨膜蛋白 1(IFITM1)促进小细胞肺癌的远处转移。
Int J Mol Sci. 2020 Jul 13;21(14):4934. doi: 10.3390/ijms21144934.
10
DrugSniper, a Tool to Exploit Loss-Of-Function Screens, Identifies as a Predictive Biomarker of VOLASERTIB in Small Cell Lung Carcinoma (SCLC).DrugSniper,一种用于利用功能丧失筛选的工具,将[具体内容缺失]鉴定为小细胞肺癌(SCLC)中沃拉替尼的预测生物标志物。
Cancers (Basel). 2020 Jul 7;12(7):1824. doi: 10.3390/cancers12071824.